Foram encontradas 60 questões.
Um desenvolvedor deseja usar a classe a seguir no projeto de que está participando:
public class Services {
public int srv01(String host, int porta) {
// o código deste método é irrelevante para a questão
}
public int srv02(String s1, int porta, int alt) {
// o código deste método é irrelevante para a questão
}
public String srv03(int end, int porta) {
// o código deste método é irrelevante para a questão
}
public String srv04(int end) {
// o código deste método é irrelevante para a questão
}
}
Entretanto, ele não deseja expor todas as funcionalidades disponibilizadas pela classe Services e, para tal, optou por encapsular esses serviços em uma classe chamada Connection, que receberá solicitações de métodos de outras classes e as repassará para um objeto da classe Services. A solução adotada para tal fim é a seguinte:
package pkge;
class Services {
public int srv01(String host, int porta) {
// o código deste método é irrelevante para a questão
}
public int srv02(String s1, int porta, int alt) {
// o código deste método é irrelevante para a questão
}
public String srv03(int end, int porta) {
}
public String srv04(int end) {
}
}
package pkge;
public class Connection {
Services s=new Services();
public int conn1(String host) {
return s.srv01(host, 1200);
}
public String conn2(String host) {
return s.srv03(123456, 1200);
}
}
Que padrão de projeto foi empregado nessa solução?
Provas
- Fundamentos de ProgramaçãoEstruturas de DadosEstrutura de Dados: Fila
- Fundamentos de ProgramaçãoEstruturas de DadosEstrutura de Dados: Pilha
- LinguagensPython
A Figura a seguir exibe uma fila e uma pilha de números inteiros:

O código Python a seguir implementa essas estruturas de dados por meio de listas.
pilha = [5, 8, 3, 8, 5]
pilAux = [ ]
fila = [4, 4]
Admita que o módulo pilha contém as funções push(pil, e) e pop(pil), que implementam as operações usuais sobre uma pilha, e o módulo fila contém as funções enqueue(fila, e) e dequeue (fila), que implementam as operações usuais sobre uma fila. Ambos os módulos serão importados por um programa Python. Após a definição das estruturas de dados, esse programa Python executa uma sequência de comandos, de modo que, ao término da execução, as variáveis pilha e fila referenciam listas iguais.
Qual é essa sequência de comandos?
Provas
Seja a seguinte classe Java, que ocupa o seu próprio arquivo:
public abstract class Klm {
void lm01() {
}
protected final void imprime() {
}
protected abstract void lm02();
}
Qual classe poderá ser inserida em um projeto, juntamente com a classe acima, sem produzir erros de compilação?
Provas
- Fundamentos de ProgramaçãoAlgoritmosAlgoritmos de OrdenaçãoBubble Sort
- Fundamentos de ProgramaçãoAlgoritmosAlgoritmos de OrdenaçãoInsertion Sort
- Fundamentos de ProgramaçãoAlgoritmosAlgoritmos de OrdenaçãoSelection Sort
I - É estável, ou seja, não altera a ordem relativa dos elementos que possuem o mesmo valor de chave de ordenação.
II - Percorre repetidamente a lista a ser ordenada, comparando o elemento corrente com o seguinte e, se necessário, trocando os seus valores.
III - Divide a lista a ser ordenada em duas partes: uma sublista ordenada de elementos, que é construída da esquerda para a direita (ordem crescente), à frente de uma sublista referente aos elementos não ordenados, sendo que, inicialmente, a primeira lista é vazia, enquanto a segunda contém todos os elementos a serem ordenados.
Essas características se aplicam, respectivamente, aos seguintes métodos de ordenação:
Provas
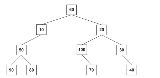
A Figura a seguir exibe uma árvore binária.

Suponha que uma função percorra essa árvore em ordem simétrica e exiba os valores de seus nós no console.
Um dos possíveis somatórios do 2º , do 3º e do 4º valores exibidos por essa função é
Provas
De acordo com a Carta Circular nº 4.001/2020, incluem-se nas situações relacionadas com operações em espécie em moeda nacional com a utilização de contas de depósitos ou de contas de pagamento os seguintes exemplos:
Provas
De acordo com os princípios constitucionais da Administração Pública, o comportamento do técnico bancário
Provas
Essa lei também prevê o papel do encarregado, que é a pessoa indicada pelo controlador e pelo operador para atuar como canal de comunicação entre o controlador, os titulares dos dados e a
Provas
Nos termos da Política de Responsabilidade Social, Ambiental e Climática da Caixa Econômica Federal, o financiamento pleiteado
Provas
Nos termos do Código de Ética, Conduta e Integridade da CEF, todas as reuniões com agentes públicos envolvendo pessoas externas à CEF deverão ser registradas em
Provas
Caderno Container