Foram encontradas 60 questões.
Um paciente de 55 anos é diagnosticado com adenocarcinoma de pâncreas localizado na cabeça do pâncreas, com invasão da artéria mesentérica superior, mas sem metástases a distância. Qual a conduta terapêutica mais adequada?
Provas
As doenças cirúrgicas do esôfago incluem câncer, acalasia, hérnia de hiato e perfuração esofágica. O manejo envolve diagnóstico precoce com endoscopia e exames de imagem, e tratamento cirúrgico, que pode incluir esofagectomia, miotomia ou fundoplicatura, conforme a condição. Sobre as doenças cirúrgicas do esôfago informe verdadeiro (V) ou falso (F) para as assertivas abaixo e, em seguida, marque a opção que apresenta a sequência correta.
( ) A disfagia progressiva, inicialmente para sólidos e posteriormente para líquidos, associada à perda ponderal e à anemia, é sugestiva de acalasia esofágica avançada, especialmente em pacientes com histórico de regurgitação noturna e pneumonia aspirativa de repetição.
( ) Na doença do refluxo gastroesofágico (DRGE), a presença de hérnia hiatal por deslizamento volumosa, associada a sintomas atípicos como tosse crônica, rouquidão e asma, justifica a indicação de tratamento cirúrgico (fundoplicatura videolaparoscópica) mesmo em pacientes com esofagite leve (grau A de Los Angeles) e resposta parcial ao tratamento clínico com inibidores de bomba de prótons.
( ) O carcinoma epidermoide de esôfago, geralmente associado ao tabagismo e ao etilismo crônicos, apresenta-se em estágios iniciais como lesão ulcerada ou vegetante na endoscopia digestiva alta, sendo a biópsia fundamental para a confirmação diagnóstica e a classificação histológica.
( ) A tomografia por emissão de pósitrons (PET-CT) com 18F-fluordesoxiglicose (FDG) é um exame de estadiamento importante no câncer de esôfago, auxiliando na avaliação da resposta ao tratamento neoadjuvante e na detecção de recidivas, especialmente em pacientes com linfonodos mediastinais aumentados e suspeita de metástases a distância.
Provas
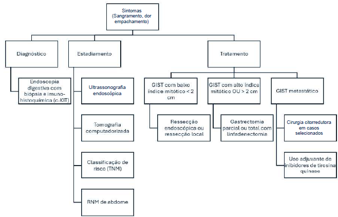
Observe o algoritmo abaixo e responda a questão.

Um paciente de 55 anos apresenta uma lesão gástrica de 1,8 cm detectada incidentalmente durante uma endoscopia digestiva alta. A biópsia confirma o diagnóstico de GIST com baixo índice mitótico. Qual é a conduta inicial mais apropriada e quais fatores devem ser considerados para determinar o risco de recidiva e a necessidade de terapia adjuvante?
Provas
Paciente de 60 anos, com adenocarcinoma de reto a 8 cm da margem anal, sem comorbidades. A ultrassonografia endoscópica demonstra tumor T2N2, com linfonodos mesorretal e pararretais comprometidos. Considerando o estadiamento e a localização do tumor, qual a técnica operatória mais adequada para o caso descrito?
Provas
Paciente, 50 anos, submetida à colecistectomia videolaparoscópica há 3 meses, apresenta icterícia progressiva, prurido e colúria. A colangiorressonância magnética demonstra estenose cicatricial do ducto hepático comum, classificada como Bilroth II. A paciente será submetida à reconstrução das vias biliares. Considerando a classificação de Bilroth para lesões iatrogênicas das vias biliares, qual a técnica operatória mais adequada para o caso descrito?
Provas
Preencha as lacunas abaixo.
A dissecção de linfonodos no tratamento cirúrgico do carcinoma medular da tireoide visa remover metástases e melhorar o prognóstico. A extensão da dissecção depende do estadiamento da doença e da presença de linfonodos acometidos no pré-operatório. No carcinoma medular da tireoide, a _______ está indicada em casos de _______ préoperatória, enquanto a _______ é reservada para pacientes com _______ ou doença localmente avançada.
A opção que preenche corretamente as lacunas é:
Provas
Paciente, 45 anos, sexo feminino, apresenta histórico de hipertensão arterial resistente ao tratamento, palpitações, cefaleia e sudorese episódicas. A investigação diagnóstica revelou a presença de um feocromocitoma em adrenal direita. Paciente foi submetida à adrenalectomia videolaparoscópica. Em relação aos cuidados pós-operatórios dessa paciente, as opções abaixo apresentam condutas recomendadas, exceto:
Provas
A tomografia computadorizada (TC) com contraste intravenoso é um método de imagem fundamental na avaliação do abdome agudo traumático, permitindo a identificação e classificação de lesões de órgãos sólidos, vasos sanguíneos e estruturas do retroperitônio. Na TC de abdome de um paciente com trauma contuso, a presença de _______ sugere lesão hepática grave, com alto risco de sangramento e instabilidade hemodinâmica, enquanto o achado de _______ indica lesão renal com extravasamento de urina para o espaço perinefrético.
A sequência que preenche corretamente as lacunas é:
Provas
A transfusão de hemocomponentes pode apresentar indicações e complicações específicas. Sobre o uso de hemocomponentes em pacientes cirúrgicos, avalie as seguintes afirmativas e informe verdadeiro (V) ou falso (F) para cada uma delas. Em seguida, marque a opção que apresenta a sequência correta.
( ) A transfusão de plasma fresco congelado é eficaz no tratamento do sangramento agudo em pacientes com trombocitopenia isolada.
( ) A sobrecarga circulatória associada à transfusão é uma complicação frequente em pacientes com função cardíaca comprometida, caracterizada por congestão pulmonar e edema periférico.
( ) A reação transfusional febril não hemolítica é uma complicação rara e geralmente grave da transfusão de sangue, causada pela produção de anticorpos contra antígenos leucocitários do doador.
( ) A transfusão de crioprecipitado é indicada para o tratamento de sangramentos em pacientes com hipofibrinogenemia, como na coagulação intravascular disseminada (CIVD) ou em pacientes com doença de von Willebrand.
Provas
A Síndrome do Desconforto Respiratório do Adulto (SDRA) é uma complicação pulmonar grave, caracterizada por hipoxemia e insuficiência respiratória, frequentemente associada a cirurgias maiores, e requerendo muitas vezes cuidados intensivos. É uma complicação pulmonar grave que pode ocorrer após grandes cirurgias, e a liberação sistêmica de citocinas inflamatórias e o edema pulmonar aumentam a permeabilidade da membrana alvéolo-capilar, levando à hipoxemia e à insuficiência respiratória. Nesse contexto, marque a opção que completa corretamente a lacuna da assertiva a seguir.
No contexto da SDRA pós-operatória, a lesão pulmonar aguda é desencadeada por uma resposta inflamatória sistêmica que culmina em ___________.
Provas
Caderno Container