Foram encontradas 120 questões.
- Conversores Analógicos Digitais (AD) e Digitais Analógicos (DAC)
- Eletrônica Digital na Engenharia Eletrônica
Considerando que se deseje converter um sinal analógico em um digital com 10 bits de resolução, julgue o item a seguir, acerca das topologias de circuitos para conversão analógico/digital (A/D).
Para permitir uma integração na mesma pastilha de um microprocessador que irá utilizar o sinal digital advindo da conversão, pode ser utilizado um conversor Sigma-Delta.
Para permitir uma integração na mesma pastilha de um microprocessador que irá utilizar o sinal digital advindo da conversão, pode ser utilizado um conversor Sigma-Delta.
Provas
Questão presente nas seguintes provas
A arquitetura de um microprocessador está associada às
operações que caracterizam uma unidade central de
processamento e seu relacionamento com outros elementos
funcionais, que permitem a realização dessas operações. Com
relação a essa arquitetura, julgue o item que se segue.
Com a utilização de uma estrutura pipelined, houve um aumento de performance dos processadores em relação à estrutura sequencial.
Com a utilização de uma estrutura pipelined, houve um aumento de performance dos processadores em relação à estrutura sequencial.
Provas
Questão presente nas seguintes provas
A arquitetura de um microprocessador está associada às operações que caracterizam uma unidade central de processamento e seu relacionamento com outros elementos funcionais, que permitem a realização dessas operações. Com relação a essa arquitetura, julgue o item que se segue.
A inclusão da unidade de ponto flutuante no microprocessador substituiu a utilização de um coprocessador aritmético.
A inclusão da unidade de ponto flutuante no microprocessador substituiu a utilização de um coprocessador aritmético.
Provas
Questão presente nas seguintes provas
A arquitetura de um microprocessador está associada às operações que caracterizam uma unidade central de processamento e seu relacionamento com outros elementos funcionais, que permitem a realização dessas operações. Com relação a essa arquitetura, julgue o item que se segue.
O barramento de endereços é bidirecional, o que permite ao processador enviar o endereço e receber os dados da memória pela mesma via.
O barramento de endereços é bidirecional, o que permite ao processador enviar o endereço e receber os dados da memória pela mesma via.
Provas
Questão presente nas seguintes provas

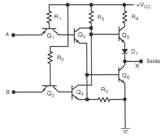
Na família representada pelo circuito da figura em questão, como muitos dos transistores realizam o chaveamento com saturação, há um atraso no armazenamento.
Provas
Questão presente nas seguintes provas

Considerando o circuito apresentado na figura precedente, julgue o item que se segue.
O circuito apresentado é de uma porta NAND.
Provas
Questão presente nas seguintes provas

A série mostrada na figura possui redução de atraso no tempo de armazenamento devido à utilização do diodo entre o emissor e o coletor do transistor de saída.
Provas
Questão presente nas seguintes provas

Para um funcionamento correto, o circuito apresentado deve ser alimentado com tensão VCC de 2V.
Provas
Questão presente nas seguintes provas
Julgue o item a seguir, acerca de linhas de campo magnético em
ímãs.
As linhas de campo magnético podem ser abertas ou fechadas, dependendo de sua posição em relação aos polos de um ímã.
As linhas de campo magnético podem ser abertas ou fechadas, dependendo de sua posição em relação aos polos de um ímã.
Provas
Questão presente nas seguintes provas
Julgue o item a seguir, acerca de linhas de campo magnético em ímãs.
As linhas de campo magnético se orientam de forma diversa no interior e no exterior de um ímã.
As linhas de campo magnético se orientam de forma diversa no interior e no exterior de um ímã.
Provas
Questão presente nas seguintes provas
Cadernos
Caderno Container