Foram encontradas 70 questões.
As informações a seguir serão utilizadas para responder às questões de números 49 e 50.
Um equipamento é alimentado por uma bateria de 12V, 30Ah, com limite máximo de descarga por hora igual a 30%. As cargas por ela alimentadas possuem as seguintes características:
C1 e C2: consumo nominal = 0,5A
C3: potência nominal = 100W
C4: resistência = 0,8Ω
Em relação à descarga da bateria, é correto afirmar que
Provas
As informações a seguir serão utilizadas para responder às questões de números 49 e 50.
Um equipamento é alimentado por uma bateria de 12V, 30Ah, com limite máximo de descarga por hora igual a 30%. As cargas por ela alimentadas possuem as seguintes características:
C1 e C2: consumo nominal = 0,5A
C3: potência nominal = 100W
C4: resistência = 0,8Ω
Pretende-se proteger cada carga com um fusível. Os tipos de fusíveis disponíveis são: F1=1A, F2=5A, F3=10A e F4=20A. Dessa forma, é correto afirmar que, dentre os fusíveis disponíveis que podem proteger as cargas, o mais adequado para cada uma é:
Provas

Caso um capacitor com capacitância igual a 2,65μF seja colocado em paralelo com o indutor no circuito, a reatância capacitiva e a impedância do circuito serão, respectivamente, em Ω:
Provas

As correntes no resistor, indutor e total são, respectivamente (em A):
Provas

A reatância indutiva e a impedância do circuito são, respectivamente, em Ω:
Provas

Provas
Duas partículas, P1 e P2, afastadas por uma distância de 0,5 m, possuem cargas de +2,0 μC e –1,0 μC, respectivamente. A constante de Coulomb é 9, 0.109Nm2/C. Sobre a força que atua sobre P2, tem-se que é de
Provas

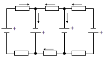
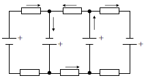
O sentido correto das correntes no circuito é:
Provas

A potência dissipada no resistor R é, em W:
Provas

Caso V1 seja substitu¨ªdo por um resistor R5 de valor 200¦¸, a resist¨ºncia equivalente do circuito ser¨¢, em ¦¸:
Provas
Caderno Container