Foram encontradas 60 questões.
A viga simplesmente apoiada, da figura abaixo, está submetida a três cargas concentradas.

O momento fletor máximo na viga é, em kNm,

O momento fletor máximo na viga é, em kNm,
Provas
Questão presente nas seguintes provas
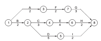
Uma obra civil seguiu o planejamento de acordo com o cronograma abaixo, onde o tempo de cada atividade é representado em
dias.

Após análise do cronograma, verificou-se que no caminho das atividades A, F e G há uma folga que, em número de dias, é

Após análise do cronograma, verificou-se que no caminho das atividades A, F e G há uma folga que, em número de dias, é
Provas
Questão presente nas seguintes provas
A segurança das construções correntes feitas com estruturas de madeira deve ser verificada em relação aos estados limites de
deformações excessivas que possam afetar a utilização normal da construção ou seu aspecto estético. A flecha efetiva,
determinada pela soma das parcelas devidas à carga permanente e à carga acidental, NÃO pode superar o comprimento do vão
dividido por
Provas
Questão presente nas seguintes provas
Considere uma instalação predial de água fria composta das peças relacionadas no quadro abaixo, alimentadas por uma
tubulação, com seus respectivos pesos relativos.
Peça de utilização Quantidade Peso Relativo
Bacia sanitária com válvula de descarga 1 32,0
Chuveiro com misturador de água fria 3 0,4
Pia com torneira 2 0,7
Tanque com torneira 2 0,7
A vazão estimada de projeto dessa tubulação de água fria é, em litros por segundo,
Peça de utilização Quantidade Peso Relativo
Bacia sanitária com válvula de descarga 1 32,0
Chuveiro com misturador de água fria 3 0,4
Pia com torneira 2 0,7
Tanque com torneira 2 0,7
A vazão estimada de projeto dessa tubulação de água fria é, em litros por segundo,
Provas
Questão presente nas seguintes provas
Segundo a NR-18, o Sistema Limitador de Quedas de Altura deve ter de projeção horizontal, a partir da face externa da
construção, no mínimo,
Provas
Questão presente nas seguintes provas
Sobre os requisitos mínimos para aceitação dos serviços de impermeabilização com a utilização de mantas asfálticas, as emendas
devem ter uma sobreposição mínima nos sentidos longitudinal e transversal de, em mm,
Provas
Questão presente nas seguintes provas
No projeto e execução de fundações, sobre o desaprumo de estacas, não há necessidade de verificação de estabilidade e
resistência, nem de medidas corretivas para desvios de execução, em relação ao projeto, menores do que
Provas
Questão presente nas seguintes provas
Para a determinação da resistência à compressão do cimento Portland, os corpos de prova são elaborados com argamassa
composta de
Provas
Questão presente nas seguintes provas
Durante os trabalhos de sondagens de simples reconhecimento com SPT, a cravação do amostrado-padrão foi interrompida
antes dos 45 cm, pois não se observou o avanço do amostrador-padrão durante a aplicação de cinco golpes sucessivos do
martelo. Considerando que a situação descrita ocorreu antes de atingir a profundidade estimada para atendimento do projeto, a
sondagem deve, neste caso, ser deslocada, no mínimo,
Provas
Questão presente nas seguintes provas
Sobre estruturas de contenção de solos: atender uma faixa de esforços solicitantes de reduzida intensidade, apresentar baixa
rigidez e capacidade autodrenante, não sendo recomendável para cortes e aterros de altura elevada nem para contenção de
corpos de tálus, são características de
Provas
Questão presente nas seguintes provas
Cadernos
Caderno Container