Foram encontradas 69 questões.
- Interpretação de TextosPressupostos e Subentendidos
- Interpretação de TextosVariação da LinguagemTemas e Figuras
Após a leitura do texto, só NÃO se pode dizer da miséria no Brasil que ela:
Provas
- Interpretação de TextosPressupostos e Subentendidos
- Interpretação de TextosTipologia e Gênero TextualTipologias TextuaisTexto Dissertativo-argumentativoOperadores
A primeira pergunta - "Como entender a resistência da miséria no Brasil, uma chaga social que remonta aos primórdios da colonização?":
Provas
Os potenciais de energia hidráulica são considerados bens pertencentes:
Provas
As questões de número 21 até 30 referem-se a configuração padrão de software e hardware do fabricante. Todos os softwares devem ser considerados em sua versão em português, quando aplicável, exceto quando especificado.
No Microsoft Outlook, uma mensagem pode ser enviada a um destinatário introduzindo-se seu endereço de correio eletrônico nas caixas Para, Cc ou Cco. A introdução do endereço do destinatário na caixa Cco (cópia carbono oculta) faz com que a mensagem
Provas
Para o circuito RC em série, onde R é uma resistência e C um capacitor, mostrado na figura, pode-se representar através de Transformadas de Laplace a razão Eo(s)/Ei (s) entre o sinal de saída e o sinal de entrada como:

Provas
Para o sistema de controle em malha fechada, com valores de K somente positivos, mostrado na figura, é garantida a estabilidade quando:

Provas
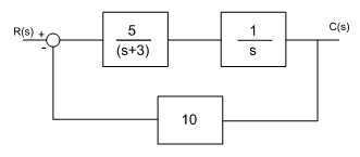
Para o sistema em malha fechada mostrado na figura, a relação entre o sinal de saída C(s)/R(s) pode ser expressa por:

Provas
Provas
A parte hachurada do diagrama tensão x deformação de um aço representa a seguinte propriedade mecânica:

Provas
Provas
Caderno Container