Foram encontradas 49 questões.
Considere as seguintes assertivas sobre o modelo de classes mostrado abaixo (notação UML padrão):

As assertivas corretas são:
Provas
Modelo de Casos de Uso: Considere as seguintes assertivas sobre casos de uso:
I. descrevem uma seqüência de passos iniciada por um ator
II. o estado em que o mundo deve se encontrar para que o caso possa ser executado é chamado de pré condição
III. o caso de uso não descreve as respostas do sistema aos estímulos enviados pelo ator
IV. a recuperação de falhas na execução de um passo é descrita nas exceções
As assertivas corretas são:
Provas
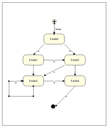
Observe o seguinte diagrama de transição de estados. Suponha que o sistema se encontra no estado Estado0, e que ocorra a seguinte seqüência de eventos: a b c b b b c a

Provas
Na definição abaixo, X é uma estrutura de dados e A,B,C elementos componentes desta estrutura:

Considere as seguintes ocorrências de dados:
I. X = A A A
II. X = A B C
III. X = B C A
IV. X= B C
V. X = B C B C
As ocorrências compatíveis com a definição estrutural são:
Provas
- Engenharia de SoftwareAnálise e Projeto de Software
- Engenharia de SoftwareAnálise Essencial
- Engenharia de SoftwareDFD: Diagrama de Fluxo de Dados
- Engenharia de SoftwareEngenharia de Requisitos
Do ponto de vista da Análise Essencial, a detecção da ocorrência de um evento externo está associada a:
I. todos os fluxos externos de entrada
II. alguns fluxos externos
III. passagem do tempo
IV. fluxo de controle
V. condições de erro no sistema
As respostas corretas são:
Provas
- Engenharia de SoftwareAnálise e Projeto de Software
- Engenharia de SoftwareAnálise Estruturada
- Engenharia de SoftwareEngenharia de Requisitos
Considere a seguinte lista de produtos componentes de modelos de sistemas de informação:
I. Declaração de objetivos;
II. Lista de eventos externos;
III. Modelo Comportamental;
IV. Diagrama de Contexto;
V. Mini-especificações de processos.
Os itens que fazem parte do modelo Ambiental de um sistema de informação são
Provas
A propriedade IDENTITY numa coluna em tabelas MS SQL Server permite a criação de colunas:
Provas
Nas questões 51, 52, 53 considere as seguintes relações e suas instâncias.

Observe o seguinte resultado de uma consulta SQL sobre as relações dadas:

O comando SQL utilizado deve ser:
Provas
Nas questões 51, 52, 53 considere as seguintes relações e suas instâncias.

Após a execução do comando SQL

os registros da tabela T2 ficam sendo
Provas
Nas questões 51, 52, 53 considere as seguintes relações e suas instâncias.

Após a execução do comando SQL

Provas
Caderno Container