Foram encontradas 70 questões.
Disciplina: Atualidades e Conhecimentos Gerais
Banca: FGV
Orgão: FunSaúde-CE
Leia o trecho selecionado da Declaração Universal sobre Bioética e Direitos Humanos da Unesco (DUBDH), de 2005.
A Conferência Geral, refletindo sobre os rápidos avanços na ciência e na tecnologia e reconhecendo que questões éticas suscitadas pelos rápidos avanços na ciência e suas aplicações tecnológicas devem ser examinadas com o devido respeito à dignidade da pessoa humana e no cumprimento e respeito universais pelos direitos humanos e liberdades fundamentais.
Consciente de que os seres humanos são parte integrante da biosfera, com um papel importante na proteção um do outro e das demais formas de vida, em particular dos animais, reconhece, com base na liberdade da ciência e da pesquisa, que os desenvolvimentos científicos e tecnológicos têm sido e podem ser de grande benefício para toda a humanidade.
Considerando que todos os seres humanos, sem distinção, devem se beneficiar dos mesmos elevados padrões éticos na medicina e nas pesquisas em ciências da vida, proclama os princípios a seguir e adota a presente Declaração.
Adaptado de https://bvsms.saude.gov.br/bvs/publicacoes
Com base no texto, a respeito dos princípios que norteiam a DUBDH assinale a afirmativa incorreta.
Provas
Disciplina: Atualidades e Conhecimentos Gerais
Banca: FGV
Orgão: FunSaúde-CE
O conceito de justiça climática é fundamental para entendermos o atual debate internacional sobre as mudanças climáticas. Ele é um desdobramento de justiça ambiental e mostra o paradoxo causado pelo atual modelo de desenvolvimento: as sociedades que mais sofrem as consequências do aquecimento global são as que menos contribuíram para esse fenômeno.
Sobre o conceito de justiça climática analise as afirmativas a seguir.
I. É utilizado, segundo uma dimensão ética e política, para denunciar as disparidades e as responsabilidades quanto aos efeitos e às causas das mudanças do clima.
II. Considera todos os seres humanos igualmente responsáveis pelos recursos e pela destruição da natureza, cujos impactos atingem indistintamente a humanidade.
III. Argumenta que grupos sociais distintos têm responsabilidade diferenciada sobre o consumo dos recursos naturais e que, na análise dos riscos ambientais, deve ser considerada.
Está correto o que se afirma em
Provas
Em uma caixa há 7 fichas numeradas com 1, 3, 4, 6, 7, 8, 9. Retira-se aleatoriamente uma ficha da caixa, anota-se o número e a mesma é, então, recolocada na caixa. A seguir, retira-se, também aleatoriamente, uma ficha da caixa e anota-se o número.
A probabilidade de o produto dos dois números sorteados ser par é:
Provas
Ulisses escreveu todos os números pares positivos de 2 até 2022. Depois, ele pintou de azul todos os números que também eram múltiplos de 3 e pintou de amarelo os demais.
A quantidade de números que Ulisses pintou de amarelo é:
Provas
Assinale a opção que apresenta a frase que mostra incoerência.
Provas
“O homem é confinado nos limites estreitos do corpo, como numa prisão, mas a matemática o liberta e o faz maior do que todo o universo... É levado pela tempestade das paixões a um canto e a outro, sem nenhuma meta, mas a matemática lhe restitui a paz interior, resolvendo harmoniosamente os movimentos opostos da alma e reconduzindo-a, sob a orientação da razão, ao acordo e à harmonia.” Bertrand Russell.
No pensamento de B. Russel há a utilização de linguagem figurada; assinale a opção que indica o segmento que exemplifica, ao contrário, o emprego de linguagem lógica.
Provas
“A matemática é a única ciência exata em que se nunca se sabe do que se está falando nem se o que aquilo que se diz é verdadeiro”. Bertrand Russell.
Essa frase afirma que na matemática “nunca se sabe do que se está falando”, ou seja, contém a marca da
Provas
Apesar de não estar restrita a esse aspecto, um dos objetivos da ferramenta TPM é otimizar a gestão de
Provas
No que diz respeito ao processamento de um pedido, o documento que comprova a existência de um ato comercial de compra e venda de mercadorias, para fins de exigências do fisco, é a(o)
Provas
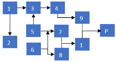
A figura abaixo ilustra um processo de fabricação de um produto final P, ao longo do qual são necessárias algumas matérias primas e são gerados produtos intermediários, denotadas pelos números de 1 a 10.

Assinale a opção que indica os itens que podem ser considerados como matérias-primas neste processo.
Provas
Caderno Container