Foram encontradas 60 questões.
O padrão de linguagem de folhas de estilo (CSS) define a apresentação de documentos escritos em uma linguagem de marcação utilizando uma sintaxe de três partes.
No estilo definido pela sintaxe body {color: green}, color é a parte que define a(o)
No estilo definido pela sintaxe body {color: green}, color é a parte que define a(o)
Provas
Questão presente nas seguintes provas
Um desenvolvedor de páginas para internet deseja inserir em uma página Web um código para entrada de dados do tipo Combobox. Para isso, ele vai utilizar tags HTML.
O modelo de tags HTML a ser usado é
O modelo de tags HTML a ser usado é
Provas
Questão presente nas seguintes provas
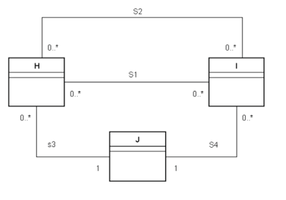
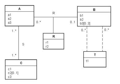
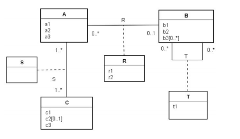
Qual diagrama UML contém uma associação ternária ou uma associação equivalente a uma ternária?
Provas
Questão presente nas seguintes provas
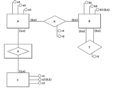
A Figura a seguir exibe um diagrama E-R.

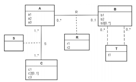
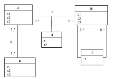
Qual diagrama de classes conceituais UML é semanticamente equivalente ao diagrama acima?
Provas
Questão presente nas seguintes provas
Ao final do semestre, o gestor recebeu as avaliações de desempenho de seus subordinados. Em cada documento havia uma descrição das atividades realizadas pelos funcionários que foram especialmente eficazes ou ineficazes.
Esse método de avaliação é denominado método de
Esse método de avaliação é denominado método de
Provas
Questão presente nas seguintes provas
Para gerenciar o comportamento das pessoas nas organizações, é preciso examinar a natureza básica da relação indivíduo-organização.
Nesse sentido, é preciso compreender o contrato psicológico dessa relação, que é um(a)
Nesse sentido, é preciso compreender o contrato psicológico dessa relação, que é um(a)
Provas
Questão presente nas seguintes provas
Devido a mudanças no contexto do mercado, o gerente formou uma equipe especialmente focada no desenvolvimento do novo serviço necessário para o atendimento das novas necessidades. Cada componente dessa equipe foi escolhido com base em sua habilidade, e todos tinham consciência de que a equipe se desfaria ao fim do trabalho.
Nesse caso, tal equipe é classificada como
Nesse caso, tal equipe é classificada como
Provas
Questão presente nas seguintes provas
O desempenho de qualquer grupo é afetado por diversos fatores, além dos motivos da formação e das etapas de desenvolvimento.
Três fatores básicos que contribuem para o desempenho de um grupo são:
Três fatores básicos que contribuem para o desempenho de um grupo são:
Provas
Questão presente nas seguintes provas
Os gestores estavam dedicados a definir as necessidades de treinamento dos funcionários para o próximo ano.
Dentre os seis processos básicos que compõem a gestão de pessoas, os de capacitação dos funcionários fazem parte do processo de
Dentre os seis processos básicos que compõem a gestão de pessoas, os de capacitação dos funcionários fazem parte do processo de
Provas
Questão presente nas seguintes provas
Um gestor dirige uma organização que utiliza mão de obra
intensiva e base tecnológica rudimentar. A tomada de decisão
é totalmente centralizada, a comunicação é sempre
de cima para baixo, as regras são rígidas e devem ser
cumpridas à risca. A ênfase em punições e medidas disciplinares
gera temor e desconfiança entre os funcionários.
Levando-se em conta os quatro sistemas administrativos,
nesse caso, observa-se que o sistema é
Provas
Questão presente nas seguintes provas
Cadernos
Caderno Container