Foram encontradas 60 questões.
- Fundamentos de ProgramaçãoAlgoritmosAnálise de Execução de Algoritmos
- Fundamentos de ProgramaçãoEstruturas de Repetição
- Fundamentos de ProgramaçãoEstruturas de DadosEstrutura de Dados: Array
- LinguagensJava
Pressuponha o seguinte trecho de código da linguagem de programação Java:
int b [ ] = new int [10];
for (int i=0; i<=b.length; i++)
b[i]=1;
Marque a opção que apresenta afirmativa correta sobre o trecho.
Provas
No Processo Unificado, os requisitos podem ser categorizados de acordo com o modelo FURPS+, o acrônimo FURPS significa:
Provas
Sobre DTD (Document Type Definition) qual afirmativa está INCORRETA?
Provas
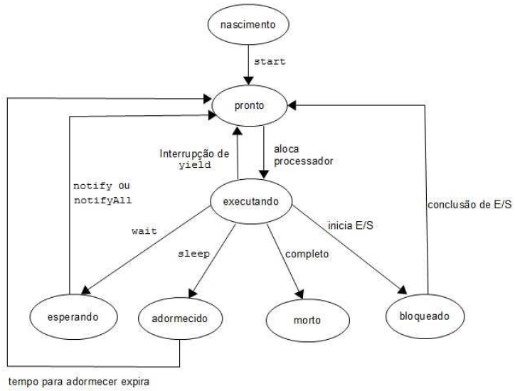
A figura abaixo representa o ciclo de vida, em Java, de:

Provas
Qual dos itens abaixo NÃO é um framework JavaScript?
Provas
- Fundamentos de ProgramaçãoFunções, Métodos e Procedimentos
- Fundamentos de ProgramaçãoRecursividade
- LinguagensJava
O código abaixo é um exemplo da utilização de recursão na linguagem de programação java:
public class F {
public static void main (String [ ] args) {
System.out.println (f(7));
}
public static int f(int n)
{
in(n==0 I I n==1}
return n;
else
return f (n-1) + f (n-2);
}
}
O resultado apresentado a partir da execução do código acima será:
Provas
Considerando a linguagem de programação Java, qual das linhas de código abaixo NÃO compilará corretamente?
Provas
Acerca de coleções, mapeamentos e conjuntos fornecidos pela linguagem de programação Java, qual afirmativa está correta?
Provas
- Paradigmas de ProgramaçãoOrientação a ObjetosOrientação a Objetos: Construtores
- Paradigmas de ProgramaçãoOrientação a ObjetosOrientação a Objetos: Final Keyword
- Paradigmas de ProgramaçãoOrientação a ObjetosOrientação a Objetos: Membros Estáticos
- Paradigmas de ProgramaçãoOrientação a ObjetosOrientação à Objetos: Modificadores de Acesso
Analise as afirmativas, considerando programação orientada a objetos em Java.
I. As palavras-chaves public e private são modificadores de acesso a membros.
II. Um construtor é um método com o mesmo nome da classe que inicializa as variáveis de instância de um objeto da classe quando o objeto é instanciado.
III. Uma variável final só pode ser modificada pela atribuição depois que ela é iniciada.
IV. Os membros public static de uma classe podem ser acessados por uma referência a qualquer objeto dessa classe.
Indique a(s) afirmativa(s) correta(s):
Provas
- Paradigmas de ProgramaçãoOrientação a ObjetosOrientação a Objetos: Construtores
- Paradigmas de ProgramaçãoOrientação a ObjetosOrientação a Objetos: Herança
- Paradigmas de ProgramaçãoOrientação a ObjetosOrientação à Objetos: Modificadores de Acesso
Sobre subclasse, indique a opção INCORRETA:
Provas
Caderno Container