Foram encontradas 50 questões.
- EletrotécnicaCircuitos Elétricos em Eletricidade
- EletrotécnicaCircuitos de Corrente Contínua e de Corrente Alternada
Em alguns circuitos elétricos, os resistores não estão em uma associação em série,
nem em paralelo. É o caso das redes ípsilon (Y) e delta (Δ). É comum transformar de uma rede para
outra para conseguir resolver esses circuitos. A Figura 7 abaixo ilustra as duas redes superpostas:

Considere que R1 = R2 = R3 = 100 Ω. Qual é o valor das resistências de Ra, Rb e Rc?

Considere que R1 = R2 = R3 = 100 Ω. Qual é o valor das resistências de Ra, Rb e Rc?
Provas
Questão presente nas seguintes provas
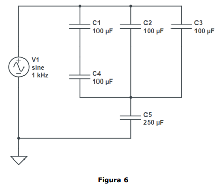
Analise a associação de capacitores do circuito (Figura 6) abaixo e determine a
capacitância equivalente do circuito.


Provas
Questão presente nas seguintes provas
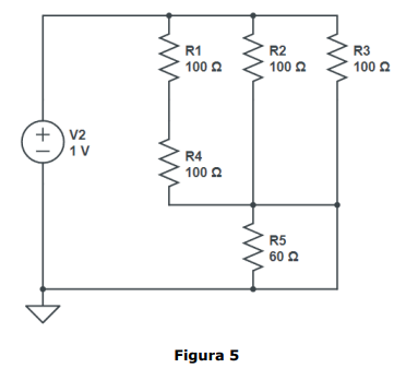
Analise a associação de resistores do circuito (Figura 5) abaixo e determine a
resistência total do circuito.


Provas
Questão presente nas seguintes provas
As cores das faixas nos resistores são utilizadas para identificar a sua resistência de
forma evidente. A partir dessa padronização de cores, qual é a resistência de um resistor com as cores
abaixo?
• Faixa 1: Vermelha. • Faixa 2: Vermelha. • Faixa 3: Preta.
• Faixa 1: Vermelha. • Faixa 2: Vermelha. • Faixa 3: Preta.
Provas
Questão presente nas seguintes provas
- Legislação, Normas e ResoluçõesNormas Elétricas
- Legislação, Normas e ResoluçõesSegurança do Trabalho
Considerando os métodos de cotagem de desenhos técnicos definidos pela ABNT, a
Figura 1 a seguir é um exemplo de:


Provas
Questão presente nas seguintes provas
- Legislação, Normas e ResoluçõesNormas Elétricas
- Legislação, Normas e ResoluçõesSegurança do Trabalho
Considerando as normas técnicas da ABNT sobre desenho técnico, analise as
seguintes assertivas e assinale a alternativa correta.
I. De acordo com a ABNT, deve ser cotado apenas o necessário para que o objeto seja descrito por completo. II. As normas técnicas definem três métodos de projeção ortográfica: 1º, 2º e 3º diedro. III. A representação de peças simétricas pode ser feita pela metade ou pela quarta parte.
I. De acordo com a ABNT, deve ser cotado apenas o necessário para que o objeto seja descrito por completo. II. As normas técnicas definem três métodos de projeção ortográfica: 1º, 2º e 3º diedro. III. A representação de peças simétricas pode ser feita pela metade ou pela quarta parte.
Provas
Questão presente nas seguintes provas
- Legislação, Normas e ResoluçõesNormas Elétricas
- Legislação, Normas e ResoluçõesSegurança do Trabalho
Segundo as normas técnicas da ABNT, em um desenho técnico, uma linha contínua
estreita NÃO pode representar:
Provas
Questão presente nas seguintes provas
Em relação ao processo de medição e suas atividades, assinale a alternativa
INCORRETA.
Provas
Questão presente nas seguintes provas
- EletrotécnicaCircuitos Lógicos e Álgebra Booleana em Eletrotécnica
- EletrônicaEletrônica Digital em Eletroeletrônica
O que é o erro sistemático em uma medição?
Provas
Questão presente nas seguintes provas
O Plano de Desenvolvimento Institucional (PDI) do Instituto Federal de Educação,
Ciência e Tecnologia de Santa Catarina 2020/2024 é o documento destinado a apresentar as
estratégias que serão adotadas pela instituição nos próximos cinco anos, visando ao alcance de
objetivos e metas e conferindo identidade e intenções comuns a todos. Sobre as diretrizes
estabelecidas no PDI, analise o trecho abaixo:
“Caracteriza-se como modalidade na qual a mediação didático-pedagógica nos processos de ensino e aprendizagem ocorre com a utilização de meios e tecnologias de informação e comunicação, com estudantes e professores desenvolvendo atividades educativas em espaços ou tempos diversos”.
O trecho acima define a:
“Caracteriza-se como modalidade na qual a mediação didático-pedagógica nos processos de ensino e aprendizagem ocorre com a utilização de meios e tecnologias de informação e comunicação, com estudantes e professores desenvolvendo atividades educativas em espaços ou tempos diversos”.
O trecho acima define a:
Provas
Questão presente nas seguintes provas
Cadernos
Caderno Container