Foram encontradas 80 questões.
Responda a esta questão sobre o tema " Transformada de Laplace" .
I. A transformada de Laplace é bilateral. sendo que: !$ \infty < t < \infty !$
II. No conjunto matemático das soluções com transformadas de Laplace existem duas funções singulares na análise de circuitos. São elas: Função Degrau Unitário e Função Delta ou Impulso Unitário.
III. A utilização da transformada de Laplace na solução de problemas asso dados a circuitos é análoga ao uso de fatores na análise do regime permanente dos sistemas sujeitos a excitações senoidais.
Das afirmações:
Provas
Questão presente nas seguintes provas
Considere o seguinte problema de eletromagnetismo (Campo Magnético) para resolver esta questão. Tem-se uma espira circular e condutora de corrente elétrica com raio r. Esta espira é percorrida por uma corrente elétrica de intensidade 2 A. Adiciona-se ao sistema uma outra espira, também circular e condutora, porém, com raio valendo metade do da primeira espira. As duas espiras são concêntricas e coplanares. O valor da corrente elétrica, que deve ser adicionada à 2ª espira bem, como seu sentido, para que o campo magnético resultante no centro das espiras seja nulo, valem:
Provas
Questão presente nas seguintes provas
Responda a questão com base na figura a seguir

Se aplicarmos uma tensão de (cc) de 12 V entre os terminais A e B, o valor da potência dissipada no resistor de !$ 3,75 \Omega !$ vale:
Provas
Questão presente nas seguintes provas
A soma dos números abaixo descritos está corretamente apresentada na alternativa:
(1001101011)2 (1010101011)2
Provas
Questão presente nas seguintes provas
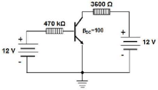
Considerando que o transistor da figura a seguir é Ideal, o valor de !$ U_\infty !$ é:

Provas
Questão presente nas seguintes provas
Considere o enunciado a seguir para responder a questão.
Uma fonte de alimentação possui um transformador com secundário composto por três bobinas. Estas bobinas fornecem 65 mA em 300 V; 1,4 A em 12,6 V; e 1,9 Aem 2,5 V.
A potência fornecida para as cargas conectadas ao secundário vale:
Provas
Questão presente nas seguintes provas
Sempre que se projetar uma proteção para transformadores em um sistema elétrico de potência, tem-se que pensar no quesito , que ocorre quando se tem uma corrente induzida em um material condutor sujeito a um fluxo magnético variável.
Assinale a alternativa que completa corretamente a lacuna.
Provas
Questão presente nas seguintes provas
O Cálculo de correntes de curto-circuito tem os seguintes objetivos.
I. Determinação do poder de corte dos disjuntores e fusíveis que compõe a proteção do sistema.
II. Verificação doa arco -voltaico que é induzido quando a corrente tende ao infinito.
III. Medição dos esforços técnicos e eletrodinâmicos que ocorrem com a passagem da corrente elétrica.
Sendo V (Verdadeiro) e F (Falso), temos que I, II e III são respectivamente:
Provas
Questão presente nas seguintes provas
Texto para a questão.
Texto
Pela Televisão
(Ruy Castro)
RIO DE JANEIRO - Há apenas 70 dias, o treinador Mano Menezes pediu demissão do Flamengo. Ao sair, com um B.O. de nove vitórias - jamais duas seguidas -, seis empates e sete derrotas, deixou o clube às portas do rebaixamento no Brasileiro e sem moral para seguir na lu ta pela Copa do Brasil. Devido ao adiantado da hora, o Flamengo substituiu pelo auxiliar técnico Jayme de Almeida, funcionário fixo de seus quadros.
Para justificar a saída, Mano Menezes alegou que não conseguira transmitir aos jogadores "aquilo que pensava de futebol", Para todos os efeitos, entre dar zero a si próprio por não saber ensinar ou a cada um de seus pupilos por eles não conseguirem aprender, optou pela segunda hipótese. Reprovou a classe inteira, pegou sua beca e seu capei o, e se mandou. Na sequência, seu substituto deu um novo caráter ao Flamengo, livrou-o do fantasma do rebaixamento e levou-o á conquista da Copa do Brasil - e, em consequência, á disputa da Libertadores em 2014.
O Flamengo não foi o primeiro fiasco de Mano Menezes que outro treinador precisou retificar. Há um ano, depois de um currículo pífio á frente da seleção brasileira, Mano Menezes já tinha sido substituído por Luiz Felipe Scolari - que não apenas tem levado a seleção a vencer como devolveu-lhe uma alegria de jogar que contamina até seus torcedores mais recalcitrantes, entre os quais eu.
Cada vez mais me convenço de que a humanidade se divide em duas categorias: as pessoas que fingem que se levam a sério e as que fingem que não se levam a sério. Mano Menezes está, decididamente, no primeiro grupo. Prova disso é a notícia recente, de que, ao pedir demissão em setembro, já tinha um novo emprego garantido.
Foi melhor para todo mundo. Boa sorte para Mano Menezes, e que lhe sobre tempo em 2014 para assistir á Libertadores pela televisão.
(Ruy Castro)
Disponível em:http://arquivoetc,blogspot.com.br/2013/11/pela-televisao-ruy-castro.html
Considerando o contexto em que está inserido, assinale a opção que apresenta o significado do vocábulo destacado em " contamina até seus torcedores mais recalcitrantes," .
Provas
Questão presente nas seguintes provas
A montagem a seguir apresenta:

Provas
Questão presente nas seguintes provas
Cadernos
Caderno Container