Foram encontradas 70 questões.
Para o ensaio de expansibilidade do cimento Portland, conforme a NBR 11582 (MB 3435:1991), a pasta é colocada na(o):
Provas
Observe o croqui abaixo:

Considerando-se uma folga de 50 cm para cada lado e 10 cm no fundo, o volume de solo produzido pela escavação, sabendo- se que a taxa de empolamento do solo é de 30%, em m3, vale:
Provas
Uma obra de terraplenagem que funciona 8 h/dia, de 2ª a 6ª feira, tem uma retro-escavadeira alugada a R$ 50,00/hora produtiva e a R$20,00/hora à disposição. No contrato de aluguel, está estabelecido que o número máximo de horas à disposição a ser pago por semana é de 15 horas. O número de horas de produção nas semanas 1 e 2 foi o seguinte:
| Semana |
Horas |
||||
| 2ª | 3ª | 4ª | 5ª | 6ª | |
| 1 | 7 | 5 | 2 | 1 | 2 |
| 2 | 8 | 7 | 6 | 7 | 8 |
O valor do aluguel a ser pago por essas duas semanas, não considerando sábados e domingos, em reais, é:
Provas
De acordo com a NBR 12655: 1996 ( Preparo, controle e recebimento de concreto), a armazenagem de sacos de cimento para um período de estocagem inferior a 15 dias, além de outros cuidados, pode ser feita em pilhas de, no máximo:
Provas
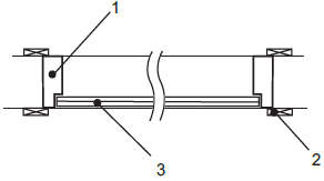
Observe o detalhe da esquadria abaixo.

As peças 1, 2 e 3, respectivamente, são:
Provas
Em relação aos materiais cerâmicos usados em construção, é correto afirmar que adobe:
Provas
Observe o seguinte croqui da estaca cravada:

Pode-se concluir que se trata de uma estaca tipo:
Provas
Considerando o Norte para cima e os Azimutes lidos à direita (sentido horário), a conversão dos ângulos 30º SW, 60ºNW e 20ºSE de Rumo para Azimute valem, respectivamente:
Provas
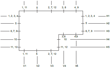
Considere o croqui do gabarito de locação de sapatas de uma obra abaixo esquematizado. As sapatas 1,2,3,...,12 foram numeradas em planta na seqüência usual (da esquerda para direita e de cima para baixo). Todos os alinhamentos de posicionamento das sapatas foram marcados no gabarito.

Observando com atenção o desenho, é possível verificar que algumas sapatas não estão completamente identificadas. Sobre elas é correto afirmar que a sapata:
Provas
Nas obras residenciais corriqueiras, na etapa de montagem das armações para o concreto armado, a fixação entre as diferentes barras de aço é feita, na grande maioria das obras, com:
Provas
Caderno Container