Foram encontradas 70 questões.
SOA e Web services utilizam interfaces de serviço para definir o que será solicitado e o que deve ser retornado como resultado do processamento do serviço. No entanto, problemas surgem quando a SOA e os consumidores de Web services se baseiam em estruturas de dados que possuem certas discrepâncias.
Qual a tecnologia usada para resolver esse tipo de problema?
Provas
Questão presente nas seguintes provas
Qual linguagem baseada em XML é usada para descrever serviços Web (Web services)?
Provas
Questão presente nas seguintes provas
- Fundamentos de ProgramaçãoAlgoritmosAlgoritmos de Busca
- Fundamentos de ProgramaçãoAlgoritmosConstrução de Algoritmos
- Fundamentos de ProgramaçãoComplexidade
Seja um vetor de inteiros com 400 elementos distintos ordenados em ordem crescente.
Qual é o número máximo de iterações necessárias para encontrar um elemento qualquer do vetor caso seja utilizado o algoritmo de busca binária?
Provas
Questão presente nas seguintes provas
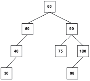
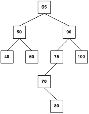
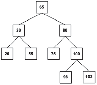
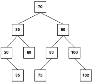
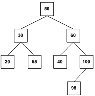
Qual figura representa uma árvore AVL?
Provas
Questão presente nas seguintes provas
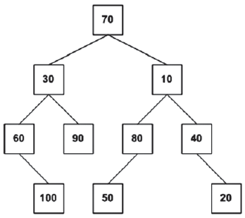
A figura a seguir apresenta uma árvore binária.

Uma função irá percorrê-la em ordem simétrica, inserindo seus nós em uma pilha (implementada sobre uma lista encadeada) à medida que eles forem sendo visitados.
A pilha criada por essa função é
Provas
Questão presente nas seguintes provas
As classes Java a seguir representam, respectivamente, uma fila e seus nós.
public class Fila {
No ini=null; // referência para o primeiro elemento da fila
No fin=null; // referência para o último elemento da fila
No ini=null; // referência para o primeiro elemento da fila
No fin=null; // referência para o último elemento da fila
public No insere(No n)
{
}
}
public class No {
No prox;
int info;
{
}
}
public class No {
No prox;
int info;
public No(int i)
{
info=i;
}
}
{
info=i;
}
}
Qual implementação do método insere() permite inserir corretamente um novo elemento na fila, preservando a sua semântica?
Provas
Questão presente nas seguintes provas
Seja o modelo E-R em que todas as colunas foram definidas como INTEGER, pois os tipos de dados são irrelevantes para o problema.

Qual modelo lógico relacional preserva a semântica do modelo acima?
Provas
Questão presente nas seguintes provas
Considere as informações a seguir para responder à questão. As tabelas são utilizadas para descrever um banco de dados que armazena dados sobre linhas de ônibus, motoristas e viagens por eles realizadas.
CREATE TABLE MOTORISTA (
MATRICULA NUMBER(7,0) NOT NULL,
NOME VARCHAR2(50) NOT NULL,
CPF NUMBER(11,0) NOT NULL,
CNH VARCHAR2(15) NOT NULL,
CONSTRAINT MOTORISTA_PK PRIMARY KEY (MATRICULA),
CONSTRAINT MOTORISTA_UK1 UNIQUE (CPF),
CONSTRAINT MOTORISTA_UK2 UNIQUE (CNH))
MATRICULA NUMBER(7,0) NOT NULL,
NOME VARCHAR2(50) NOT NULL,
CPF NUMBER(11,0) NOT NULL,
CNH VARCHAR2(15) NOT NULL,
CONSTRAINT MOTORISTA_PK PRIMARY KEY (MATRICULA),
CONSTRAINT MOTORISTA_UK1 UNIQUE (CPF),
CONSTRAINT MOTORISTA_UK2 UNIQUE (CNH))
CREATE TABLE LINHA (
NUMERO CHAR(5) NOT NULL,
ORIGEM VARCHAR2(50) NOT NULL,
DESTINO VARCHAR2(50) NOT NULL,
CONSTRAINT LINHA_PK PRIMARY KEY (NUMERO)
)
NUMERO CHAR(5) NOT NULL,
ORIGEM VARCHAR2(50) NOT NULL,
DESTINO VARCHAR2(50) NOT NULL,
CONSTRAINT LINHA_PK PRIMARY KEY (NUMERO)
)
CREATE TABLE VIAGEM (
MAT_MOT NUMBER (7,0) NOT NULL,
NUM_LINHA CHAR(5) NOT NULL,
INICIO DATE NOT NULL,
FINAL DATE,
CONSTRAINT VIAGEM_PK PRIMARY KEY (MAT_MOT,NUM_LINHA,INICIO),
CONSTRAINT VIAGEM_FK1 FOREIGN KEY (MAT_MOT) REFERENCES MOTORISTA (MATRICULA),
CONSTRAINT VIAGEM_FK2 FOREIGN KEY (NUM_LINHA) REFERENCES LINHA (NUMERO))
As figuras a seguir exibem os estados das tabelas MOTORISTA, LINHA e VIAGEM.
MAT_MOT NUMBER (7,0) NOT NULL,
NUM_LINHA CHAR(5) NOT NULL,
INICIO DATE NOT NULL,
FINAL DATE,
CONSTRAINT VIAGEM_PK PRIMARY KEY (MAT_MOT,NUM_LINHA,INICIO),
CONSTRAINT VIAGEM_FK1 FOREIGN KEY (MAT_MOT) REFERENCES MOTORISTA (MATRICULA),
CONSTRAINT VIAGEM_FK2 FOREIGN KEY (NUM_LINHA) REFERENCES LINHA (NUMERO))
As figuras a seguir exibem os estados das tabelas MOTORISTA, LINHA e VIAGEM.

Qual comando é capaz de alterar o estado do banco de dados com sucesso?
Provas
Questão presente nas seguintes provas
- Banco de Dados RelacionalRestrições de Integridade
- SQLFunções de Agregação
- SQLDMLSELECT
- SQLTratamento de Valores Nulos
Considere as informações a seguir para responder à questão. As tabelas são utilizadas para descrever um banco de dados que armazena dados sobre linhas de ônibus, motoristas e viagens por eles realizadas.
CREATE TABLE MOTORISTA (
MATRICULA NUMBER(7,0) NOT NULL,
NOME VARCHAR2(50) NOT NULL,
CPF NUMBER(11,0) NOT NULL,
CNH VARCHAR2(15) NOT NULL,
CONSTRAINT MOTORISTA_PK PRIMARY KEY (MATRICULA),
CONSTRAINT MOTORISTA_UK1 UNIQUE (CPF),
CONSTRAINT MOTORISTA_UK2 UNIQUE (CNH))
MATRICULA NUMBER(7,0) NOT NULL,
NOME VARCHAR2(50) NOT NULL,
CPF NUMBER(11,0) NOT NULL,
CNH VARCHAR2(15) NOT NULL,
CONSTRAINT MOTORISTA_PK PRIMARY KEY (MATRICULA),
CONSTRAINT MOTORISTA_UK1 UNIQUE (CPF),
CONSTRAINT MOTORISTA_UK2 UNIQUE (CNH))
CREATE TABLE LINHA (
NUMERO CHAR(5) NOT NULL,
ORIGEM VARCHAR2(50) NOT NULL,
DESTINO VARCHAR2(50) NOT NULL,
CONSTRAINT LINHA_PK PRIMARY KEY (NUMERO)
)
NUMERO CHAR(5) NOT NULL,
ORIGEM VARCHAR2(50) NOT NULL,
DESTINO VARCHAR2(50) NOT NULL,
CONSTRAINT LINHA_PK PRIMARY KEY (NUMERO)
)
CREATE TABLE VIAGEM (
MAT_MOT NUMBER (7,0) NOT NULL,
NUM_LINHA CHAR(5) NOT NULL,
INICIO DATE NOT NULL,
FINAL DATE,
CONSTRAINT VIAGEM_PK PRIMARY KEY (MAT_MOT,NUM_LINHA,INICIO),
CONSTRAINT VIAGEM_FK1 FOREIGN KEY (MAT_MOT) REFERENCES MOTORISTA (MATRICULA),
CONSTRAINT VIAGEM_FK2 FOREIGN KEY (NUM_LINHA) REFERENCES LINHA (NUMERO))
Considere os parâmetros a seguir:
MAT_MOT NUMBER (7,0) NOT NULL,
NUM_LINHA CHAR(5) NOT NULL,
INICIO DATE NOT NULL,
FINAL DATE,
CONSTRAINT VIAGEM_PK PRIMARY KEY (MAT_MOT,NUM_LINHA,INICIO),
CONSTRAINT VIAGEM_FK1 FOREIGN KEY (MAT_MOT) REFERENCES MOTORISTA (MATRICULA),
CONSTRAINT VIAGEM_FK2 FOREIGN KEY (NUM_LINHA) REFERENCES LINHA (NUMERO))
Considere os parâmetros a seguir:
- Para o cálculo da média de viagens, devem ser levados em conta apenas os dias em que o motorista realizou pelo menos uma viagem, ao invés dos 31 dias do mês de março.
- As viagens não finalizadas não devem ser levadas em conta.
- Apenas o início da viagem precisa ocorrer no mês de março de 2012.
- A função TO_CHAR(INICIO,’DD’) retorna o dia do mês (ex: 15).
Qual consulta permite exibir o CPF do motorista e o número médio de viagens diárias que cada um deles realizou no mês de março de 2012?
Provas
Questão presente nas seguintes provas
Considere as informações a seguir para responder à questão. As tabelas são utilizadas para descrever um banco de dados que armazena dados sobre linhas de ônibus, motoristas e viagens por eles realizadas.
CREATE TABLE MOTORISTA (
MATRICULA NUMBER(7,0) NOT NULL,
NOME VARCHAR2(50) NOT NULL,
CPF NUMBER(11,0) NOT NULL,
CNH VARCHAR2(15) NOT NULL,
CONSTRAINT MOTORISTA_PK PRIMARY KEY (MATRICULA),
CONSTRAINT MOTORISTA_UK1 UNIQUE (CPF),
CONSTRAINT MOTORISTA_UK2 UNIQUE (CNH))
MATRICULA NUMBER(7,0) NOT NULL,
NOME VARCHAR2(50) NOT NULL,
CPF NUMBER(11,0) NOT NULL,
CNH VARCHAR2(15) NOT NULL,
CONSTRAINT MOTORISTA_PK PRIMARY KEY (MATRICULA),
CONSTRAINT MOTORISTA_UK1 UNIQUE (CPF),
CONSTRAINT MOTORISTA_UK2 UNIQUE (CNH))
CREATE TABLE LINHA (
NUMERO CHAR(5) NOT NULL,
ORIGEM VARCHAR2(50) NOT NULL,
DESTINO VARCHAR2(50) NOT NULL,
CONSTRAINT LINHA_PK PRIMARY KEY (NUMERO)
)
NUMERO CHAR(5) NOT NULL,
ORIGEM VARCHAR2(50) NOT NULL,
DESTINO VARCHAR2(50) NOT NULL,
CONSTRAINT LINHA_PK PRIMARY KEY (NUMERO)
)
CREATE TABLE VIAGEM (
MAT_MOT NUMBER (7,0) NOT NULL,
NUM_LINHA CHAR(5) NOT NULL,
INICIO DATE NOT NULL,
FINAL DATE,
CONSTRAINT VIAGEM_PK PRIMARY KEY (MAT_MOT,NUM_LINHA,INICIO),
CONSTRAINT VIAGEM_FK1 FOREIGN KEY (MAT_MOT) REFERENCES MOTORISTA (MATRICULA),
CONSTRAINT VIAGEM_FK2 FOREIGN KEY (NUM_LINHA) REFERENCES LINHA (NUMERO))
Considerando a possibilidade de que dois ou mais pares (ORIGEM,DESTINO) tenham o mesmo número de viagens, qual consulta permite exibir o par que possui o maior número de viagens (concluídas ou não) registradas no banco de dados?
MAT_MOT NUMBER (7,0) NOT NULL,
NUM_LINHA CHAR(5) NOT NULL,
INICIO DATE NOT NULL,
FINAL DATE,
CONSTRAINT VIAGEM_PK PRIMARY KEY (MAT_MOT,NUM_LINHA,INICIO),
CONSTRAINT VIAGEM_FK1 FOREIGN KEY (MAT_MOT) REFERENCES MOTORISTA (MATRICULA),
CONSTRAINT VIAGEM_FK2 FOREIGN KEY (NUM_LINHA) REFERENCES LINHA (NUMERO))
Considerando a possibilidade de que dois ou mais pares (ORIGEM,DESTINO) tenham o mesmo número de viagens, qual consulta permite exibir o par que possui o maior número de viagens (concluídas ou não) registradas no banco de dados?
Provas
Questão presente nas seguintes provas
Cadernos
Caderno Container