Foram encontradas 70 questões.
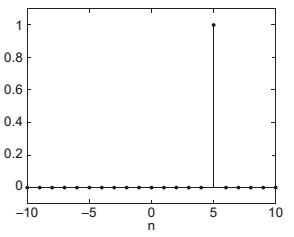
A Figura abaixo apresenta um sinal digital.

O sinal dessa Figura é representado como impulso unitário
Provas

No circuito acima, os valores referentes à tensão de saída Vout para VA = +5V e VA = 0V, serão, respectivamente:
Provas
Um componente eletrônico tem vida útil normalmente distribuída com média desconhecida, mas com dispersão de 1.000 horas. Uma fábrica estabelece a confiabilidade como 97,725% para uma operação de 10.000 horas.
Se essa confiabilidade representa duas unidades de desvio em torno da média, então a vida útil esperada para esses componentes eletrônicos, em número de horas, é de
Provas
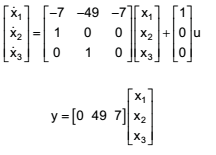
Um engenheiro deseja alocar os polos do sistema, representado pelas equações de estado abaixo, para as posições -1, -3 e -6.

Levando-se em conta a função de transferência equivalente do sistema, qual o controlador K de realimentação de estados que esse engenheiro deve projetar?
Provas
O circuito a seguir apresenta um amplificador operacional real em uma configuração inversora. Na tentativa de minimizar o efeito da tensão de offset na saída, foi inserido um capacitor de acoplamento após a tensão de entrada.

Sabendo-se que R1 = 2KΩ, R2 = 4KΩ e C = 1.6μF, a tensão de saída Vout para uma tensão de entrada Vin = +2V será:
Provas
Considere o circuito apresentado na Figura a seguir, composto por dois amplificadores operacionais ideais.

A tensão Vout para uma tensão de entrada Vin = +10V é:
Provas
Em automação industrial utilizam-se as redes SCADA que são a infraestrutura utilizada para controlar vários processos. A Tecnologia da Informação (TI) vem ajudando as indústrias a se protegerem e conservarem seus dados contra ataques externos.
Nesse contexto, dentre as ações de segurança em sistemas de controle consta(m) a(o)
Provas
A partir de um sistema definido pelas seguintes equações no espaço de estados:

Conclui-se que a função de transferência equivalente do sistema é
Provas

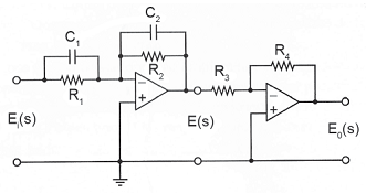
Um engenheiro de equipamentos precisa projetar um circuito eletrônico para atuar como um compensador em um sistema de controle. Sabe-se que o engenheiro tomou como base para seu projeto o circuito ilustrado na Figura acima, fazendo R1 C1 < R2 C2 .
Qual o tipo de compensador que foi projetado por esse engenheiro de equipamentos?
Provas
Para analisar o comportamento de um sistema representado pela função de transferência
um engenheiro
está interessado em determinar as margens de ganho e fase do sistema, utilizando os diagramas de Bode ilustrados
na Figura abaixo.

Qual a margem de fase aproximada desse sistema, em graus?
Provas
Caderno Container