Foram encontradas 40 questões.
A CHEGADA DE LAMPIÃO NO CÉU
Autor: Guaipuan Vieira
Foi numa Semana Santa
Tava o céu em oração
São Pedro estava na porta
Refazendo anotação
Daqueles santos faltosos
Quando chegou Lampião.
Pedro pulou da cadeira
Do susto que recebeu
Puxou as cordas do sino
Bem forte nele bateu
Uma legião de santos
Ao seu lado apareceu.
São Jorge chegou na frente
Com sua lança afiada
Lampião baixou os óculos
Vendo aquilo deu risada
Pedro disse: Jorge expulse
Ele da santa morada..
E tocou Jorge a corneta
Chamando sua guarnição
Numa corrente de força
Cada santo em oração
Pra que o santo Pai Celeste
Não ouvisse a confusão.
O pilotão apressado
Ligeiro marcou presença
Pedro disse a Lampião:
Eu lhe peço com licença
Saia já da porta santa
Ou haverá desavença.
Lampião lhe respondeu:
Mas que santo é o senhor?
Não aprendeu com Jesus
Excluir ódio e rancor?...
Trago paz nesta missão
Não precisa ter temor.
Disse Pedro isso é blasfêmia
É bastante astucioso
Pistoleiro e cangaceiro
Esse povo é impiedoso
Não ganharão o perdão
Do santo Pai Poderoso
Inda mais tem sua má fama
Vez por outra comentada
Quando há um julgamento
Duma alma tão penada
Porque fora violenta
Em sua vida é baseada.
- Sei que sou um pecador
O meu erro reconheço
Mas eu vivo injustiçado
Um julgamento eu mereço
Pra sanar as injustiças
Que só me causam tropeço.
Mas isso não faz sentido
Falou São Pedro irritado
Por uma tribuna livre
Você aqui foi julgado
E o nosso Onipotente
Deu seu caso encerrado.
- Como fazem julgamento
Sem o réu estar presente?
Sem ouvir sua defesa?
Isso é muito deprimente
Você Pedro está mentindo
Disso nunca esteve ausente.
Sobre o batente da porta
Pedro bateu seu cajado
De raiva deu um suspiro
E falou muito exaltado:
Te excomungo Virgulino
Cangaceiro endiabrado.
Houve um grande rebuliço
Naquele exato momento
São Jorge e seus guerreiros
Cada qual mais violento
Gritaram pega o jagunço
Ele aqui não tem talento.
Lampião vendo o afronto
Naquela santa morada
Disse: Deus não está sabendo
Do que há na santarada
Bateu mão no velho rifle
Deu pra cima uma rajada.
O pipocado de bala
Vomitado pelo cano
Clareou toda a fachada
Do reino do Soberano
A guarnição assombrada
Fez Pedro mudar de plano.
Em um quarto bem acústico
Nosso Senhor repousava
O silêncio era profundo
Que nada estranho notava
Sem dúvida o Pai Celeste
Um cansaço demonstrava.
Pedro já desesperado
Ligeiro chamou São João
Lhe disse sobressaltado:
Vá chamar Cícero Romão
Pra acalmar seu afilhado
Que só causa confusão.
Resmungando bem baixinho
Pra raiva poder conter
Falou para Santo Antônio:
Não posso compreender
Este padre não é santo
O que aqui veio fazer?!
Disse Antônio: fale baixo
De José é convidado
Ele aqui ganhou adeptos
Por ser um padre adorado
No Nordeste brasileiro
Onde é “santificado”.
Padre Cícero experiente
Recolheu-se ao aposento
Fingindo não saber nada
Um plano traçava atento
Pra salvar seu afilhado
Daquele acontecimento.
Logo João bateu na porta
Lhe transmitindo o recado
Cícero disse: vá na frente
Fique despreocupado
Diga a Pedro que se acalme
Isso já será sanado.
Alguns minutos o padre
Com uma Bíblia na mão
Ao ver Pedro lhe indagou:
O que há para aflição?
Quem lá fora tenta entrar
E também um ser cristão,
São Pedro disse: absurdo
Que terminou de falar
Mas Cícero foi taxativo:
Vim a confusão sanar
Só escute o réu primeiro
Antes de você julgar.
Não precisa ele entrar
Nesta sagrada mansão
O receba na guarita
Onde fica a guarnição
Com certeza há muitos anos
Nos busca aproximação.
Vou abrir esta exceção
Falou Pedro insatisfeito
O nosso reino sagrado
Merece muito respeito
Virou-se para São Paulo:
Vá buscar este sujeito.
Lampião tirou o chapéu
Descalço também ficou
Avistando o seu padrinho
Aos seus pés se ajoelhou
O encontro foi marcante
De emoção Pedro chorou
Ao ver Pedro transformado
Levantou-se e foi dizendo:
Sou um homem injustiçado
E por isso estou sofrendo
Circula em torno de mim
Só mesmo o lado ruim
Como herói não estão me vendo.
Sou o Capitão Virgulino
Guerrilheiro do sertão
Defendi o nordestino
Da mais terrível aflição
Por culpa duma polícia
Que promovia malícia
Extorquindo o cidadão.
Por um cruel fazendeiro
Foi meu pai assassinado
Tomaram dele o dinheiro
De duro serviço honrado
Ao vingar a sua morte
O destino em má sorte
Da “lei” me fez um soldado.
Mas o que devo a visita
Pedro fez indagação
Lampião sem bater vista:
Vê padim Ciço Romão
Pra antes do ano novo
Mandar chuva pro meu povo
Você só manda trovão
Pedro disse: é malcriado
Nem o diabo lhe aceitou
Saia já seu excomungado
Sua hora já esgotou
Volte lá pro seu Nordeste
Que só o cabra da peste
Com você se acostumo
FIM
Título: A chegada de Lampião no Céu
Autor: Guaipuan Vieira
Categoria: Literatura de Cordel - 32 páginas
Idioma: Português
Instituição: Centro Cultural dos Cordelistas - Cecordel
1ª Edição: 1997 8ª Edição: 2005
Gravação: 2005 Repentistas: Antônio Jocélio e Zé Vicente
Considerando a primeira interpretação de Lampião acerca da personalidade da personagem São Pedro é CORRETO afirmar que:
Provas
A CHEGADA DE LAMPIÃO NO CÉU
Autor: Guaipuan Vieira
Foi numa Semana Santa
Tava o céu em oração
São Pedro estava na porta
Refazendo anotação
Daqueles santos faltosos
Quando chegou Lampião.
Pedro pulou da cadeira
Do susto que recebeu
Puxou as cordas do sino
Bem forte nele bateu
Uma legião de santos
Ao seu lado apareceu.
São Jorge chegou na frente
Com sua lança afiada
Lampião baixou os óculos
Vendo aquilo deu risada
Pedro disse: Jorge expulse
Ele da santa morada..
E tocou Jorge a corneta
Chamando sua guarnição
Numa corrente de força
Cada santo em oração
Pra que o santo Pai Celeste
Não ouvisse a confusão.
O pilotão apressado
Ligeiro marcou presença
Pedro disse a Lampião:
Eu lhe peço com licença
Saia já da porta santa
Ou haverá desavença.
Lampião lhe respondeu:
Mas que santo é o senhor?
Não aprendeu com Jesus
Excluir ódio e rancor?...
Trago paz nesta missão
Não precisa ter temor.
Disse Pedro isso é blasfêmia
É bastante astucioso
Pistoleiro e cangaceiro
Esse povo é impiedoso
Não ganharão o perdão
Do santo Pai Poderoso
Inda mais tem sua má fama
Vez por outra comentada
Quando há um julgamento
Duma alma tão penada
Porque fora violenta
Em sua vida é baseada.
- Sei que sou um pecador
O meu erro reconheço
Mas eu vivo injustiçado
Um julgamento eu mereço
Pra sanar as injustiças
Que só me causam tropeço.
Mas isso não faz sentido
Falou São Pedro irritado
Por uma tribuna livre
Você aqui foi julgado
E o nosso Onipotente
Deu seu caso encerrado.
- Como fazem julgamento
Sem o réu estar presente?
Sem ouvir sua defesa?
Isso é muito deprimente
Você Pedro está mentindo
Disso nunca esteve ausente.
Sobre o batente da porta
Pedro bateu seu cajado
De raiva deu um suspiro
E falou muito exaltado:
Te excomungo Virgulino
Cangaceiro endiabrado.
Houve um grande rebuliço
Naquele exato momento
São Jorge e seus guerreiros
Cada qual mais violento
Gritaram pega o jagunço
Ele aqui não tem talento.
Lampião vendo o afronto
Naquela santa morada
Disse: Deus não está sabendo
Do que há na santarada
Bateu mão no velho rifle
Deu pra cima uma rajada.
O pipocado de bala
Vomitado pelo cano
Clareou toda a fachada
Do reino do Soberano
A guarnição assombrada
Fez Pedro mudar de plano.
Em um quarto bem acústico
Nosso Senhor repousava
O silêncio era profundo
Que nada estranho notava
Sem dúvida o Pai Celeste
Um cansaço demonstrava.
Pedro já desesperado
Ligeiro chamou São João
Lhe disse sobressaltado:
Vá chamar Cícero Romão
Pra acalmar seu afilhado
Que só causa confusão.
Resmungando bem baixinho
Pra raiva poder conter
Falou para Santo Antônio:
Não posso compreender
Este padre não é santo
O que aqui veio fazer?!
Disse Antônio: fale baixo
De José é convidado
Ele aqui ganhou adeptos
Por ser um padre adorado
No Nordeste brasileiro
Onde é “santificado”.
Padre Cícero experiente
Recolheu-se ao aposento
Fingindo não saber nada
Um plano traçava atento
Pra salvar seu afilhado
Daquele acontecimento.
Logo João bateu na porta
Lhe transmitindo o recado
Cícero disse: vá na frente
Fique despreocupado
Diga a Pedro que se acalme
Isso já será sanado.
Alguns minutos o padre
Com uma Bíblia na mão
Ao ver Pedro lhe indagou:
O que há para aflição?
Quem lá fora tenta entrar
E também um ser cristão,
São Pedro disse: absurdo
Que terminou de falar
Mas Cícero foi taxativo:
Vim a confusão sanar
Só escute o réu primeiro
Antes de você julgar.
Não precisa ele entrar
Nesta sagrada mansão
O receba na guarita
Onde fica a guarnição
Com certeza há muitos anos
Nos busca aproximação.
Vou abrir esta exceção
Falou Pedro insatisfeito
O nosso reino sagrado
Merece muito respeito
Virou-se para São Paulo:
Vá buscar este sujeito.
Lampião tirou o chapéu
Descalço também ficou
Avistando o seu padrinho
Aos seus pés se ajoelhou
O encontro foi marcante
De emoção Pedro chorou
Ao ver Pedro transformado
Levantou-se e foi dizendo:
Sou um homem injustiçado
E por isso estou sofrendo
Circula em torno de mim
Só mesmo o lado ruim
Como herói não estão me vendo.
Sou o Capitão Virgulino
Guerrilheiro do sertão
Defendi o nordestino
Da mais terrível aflição
Por culpa duma polícia
Que promovia malícia
Extorquindo o cidadão.
Por um cruel fazendeiro
Foi meu pai assassinado
Tomaram dele o dinheiro
De duro serviço honrado
Ao vingar a sua morte
O destino em má sorte
Da “lei” me fez um soldado.
Mas o que devo a visita
Pedro fez indagação
Lampião sem bater vista:
Vê padim Ciço Romão
Pra antes do ano novo
Mandar chuva pro meu povo
Você só manda trovão
Pedro disse: é malcriado
Nem o diabo lhe aceitou
Saia já seu excomungado
Sua hora já esgotou
Volte lá pro seu Nordeste
Que só o cabra da peste
Com você se acostumo
FIM
Título: A chegada de Lampião no Céu
Autor: Guaipuan Vieira
Categoria: Literatura de Cordel - 32 páginas
Idioma: Português
Instituição: Centro Cultural dos Cordelistas - Cecordel
1ª Edição: 1997 8ª Edição: 2005
Gravação: 2005 Repentistas: Antônio Jocélio e Zé Vicente
Diante das atitudes das personagens citadas no texto é CORRETO afirmar que a maior rejeição à presença de Lampião foi evidenciada por:
Provas
Marque a alternativa CORRETA.
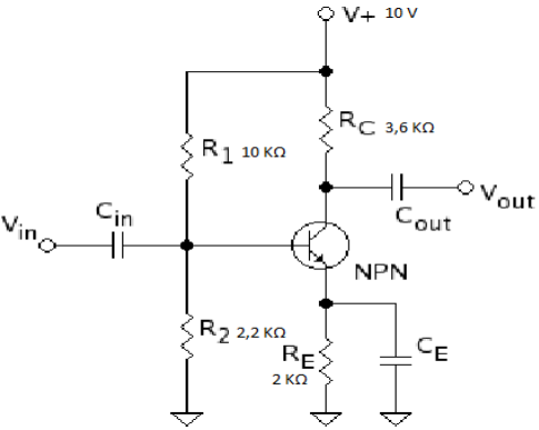
Na figura abaixo qual é a tensão de coletor-emissor, considerando os valores descritos?

Provas
Complete as lacunas abaixo e, a seguir, marque a alternativa que contém a sequência de respostas que completa CORRETAMENTE as lacunas, na ordem que aparecem.
A figura abaixo representa um circuito de chaveamento com transistor acionado por uma tensão em degrau. Quando a tensão de entrada for zero, o transistor estará em corte. Nesse caso, ele funciona como uma chave aberta. Sem corrente no resistor do coletor, a tensão de saída e igual a +15V.
Quando a tensão de entrada for de +5V, a corrente de base será .
Visualizando o transistor em curto entre o coletor e o emissor, então a tensão de saída cai idealmente a zero e a corrente de saturação é .

Fig. Transistor usado como chave
Provas
Marque a alternativa que contém a expressão boolena característica do circuito abaixo:

Provas
Sendo A e B os sinais de entrada e X o sinal de saída, marque a alternativa que contém a CORRETA representação da porta lógica e de sua correspondente expressão lógica:
Provas
Marque a alternativa CORRETA. Quantos bytes são necessários para representar, em BCD, o valor 753.278?
Provas
Nas assertivas abaixo, marque “V” se for verdadeira e “F” se for falsa e, a seguir, marque a alternativa que contém a sequência de respostas CORRETA, na ordem de cima para baixo:
( ) Osciladores são circuitos eletrônicos que geram sinais de corrente continua a partir de uma tensão alternada de alimentação, sem a necessidade da aplicação de um sinal externo.
( ) Em Casadores de Impedância – O fator de descasamento: m, é a relação entre a impedância do gerador e a corrente da carga, considerando-se apenas a parte real de ambas.
( ) As principais características dos Amplificadores Sintonizados são: seletividade, sensibilidade e potência.
( ) Filtros são circuitos especialmente projetados para fornecerem sinais de saída com uma amplitude dependente da frequência do sinal aplicado na entrada. Embora essa definição possa ser aplicada a vários circuitos, incluindo-se os amplificadores, ela salienta a principal característica de um filtro: sua sensibilidade à frequência do sinal.
Essa característica é chamada de seletividade.
Provas
Complete as lacunas abaixo e, a seguir, marque a alternativa que contém a sequência de respostas que completa CORRETAMENTE as lacunas, na ordem que aparecem.
Sabendo-se que modernamente, prefere-se a utilização de um satélite geoestacionário orbitando a terra a aproximadamente de altitude. As frequências de operação típicas ficam em volta de e . A largura da faixa típica excede . A potência de saída do satélite é equivalente a mais de , considerando o ganho de sua antena.
Provas
Marque a alternativa CORRETA. Sabendo-se que a frequência crítica de uma camada ionosférica é de 9Mhz, a Máxima Frequência Utilizável (MUF) para um ângulo de incidência 60 graus é:
Provas
Caderno Container