Foram encontradas 40 questões.
Os Brasileiros segundo o Google
Um país de fãs de afiadores de facas, filmes de terror e músicas melosas; de obcecados por campeonatos juniores de futebol, peixes nórdicos e pela convocação da seleção sueca de futebol. Esse é um dos recortes possíveis para quem quisesse entender o brasileiro a partir de suas buscas mais feitas no Google ao longo de 2018. A gigante das buscas — e de tantas outras facetas da vida conectada, incluindo os dados de localização de seus usuários — revelou recentemente quais foram os termos mais buscados em sua plataforma pelos usuários brasileiros, convenientemente dividindo-os em categorias como “como fazer?”, “cultura” e “mortes”. É um documento interessante, ainda que com distorções, sobre os temas que fizeram nossa cabeça nesse ano atribulado.
Antes de tudo, é óbvio que nem todos os resultados surpreendem. São assuntos perenes, como um interminável reality show, e outros particulares a nosso ano, como o nome do presidente eleito. Ainda assim, há bastante espaço para buscas, no mínimo, interessantes. No mesmo Top 10 figuram o “Horário de Brasília” (possivelmente por conta da pane nos relógios dos celulares), a Copa São Paulo de Juniores (que aparece na frente de seu parente profissional, o Brasileirão) e até mesmo o falecido quadrinista Stan Lee.
No relatório, alguns dados saltam aos olhos. Na categoria “O que é?”, assuntos que dominaram o noticiário são refletidos, como a busca pela definição de fascismo, intervenção militar e da Ursal, a inventiva União das Repúblicas Socialistas da América Latina antagonizada por Cabo Daciolo (que não aparece na lista). Há outros termos que passaram batidos, como a doença tuberculose ganglionar, a palavra “momo”, a condição física afonia e até a chaira, que, confesso, fui pesquisar no Google e descobri ser outro nome para amolador de faca.
Já na seara das ações práticas, ou seja, as pesquisas de “como fazer”, o grande vencedor é o Slime, um “brinquedo” que nada mais é do que uma gosma colorida e que parece voltar aos holofotes da juventude com alguma frequência. Também têm destaque as dúvidas de “como fazer figurinhas no Whatsapp” (o que já rendeu belos memes ao longo do ano) e “como fazer gasolina”, que suponho ter sido impulsionada pela greve dos caminheiros, outro tema muito destacado no Google esse ano. Há espaço também para “como fazer bacalhau”, o peixe norueguês que todo ano desafia cozinheiros e cozinheiras natalinos pelo país.
De volta ao mundo da carne, chegamos à categoria de Celebridades. Além de estrelas desse ano, como Pablo Vittar, MC Loma e o involuntariamente polêmico Roger Waters, uma surpresa e tanto: o famoso mais buscado no Brasil foi o ator brucutu Sylvester Stallone. Nem ouso conjecturar o motivo. No Top 10 dos esportistas, duas surpresas em primeiro e décimo lugar: o jovem craque francês Kyllian Mbappé encabeça a lista, que é completa por Lyoto Machida, lutador brasileiro de MMA conhecido por seus chutes e por ter migrado do UFC para a rival Bellator nesse ano.
Também é importante destacar os filmes e músicas mais buscados no ano: entre as produções cinematográficas estão o terror “A Freira” (que fica muito atrás em qualidade se comparada aos antecessores Invocação do Mal 1 e 2) e o filme de herói Deadpool 2. Nas músicas, foram mais buscadas as letras da prosaica “Era uma Vez” de Kell Smith e a bombada “Que Tiro Foi Esse” de Jojo Toddynho, que também apareceu como meme do ano no buscador.
É preciso, porém, sempre entender essas listas tendo em conta suas limitações. Antes de tudo, muitos brasileiros não têm acesso à internet, estando 35% dos cidadãos não conectados . Além disso, o Google não é a única maneira de busca de informações na rede, ainda que faça um esforço descomunal para passar essa impressão. Internautas ainda buscam em redes sociais, nos e-mails e nos sites de notícia. Termos e assuntos que comoveram e movimentaram o país não necessariamente são buscados de maneira uniforme na plataforma. Se mais nada, ao menos, o relatório mostra que, ao contrário das aparências, as eleições não foram o único assunto da internet nesse ano. Ainda bem.
(Daniel Salgado – 13/12/2018 – Disponível em: https://epoca.globo.com. – adaptação)
Considerando o emprego do vocábulo “perenes”, analise as assertivas a seguir, assinalando V, se verdadeiras, ou F, se falsas.
( ) O vocábulo é uma paroxítona e pode ser classificado como polissílabo.
( ) A palavra destacada poderia ser substituída por “duradouros” e “perduráveis” sem prejuízo do significado original do texto.
( ) Poder-se-ia formar o também adjetivo “perenal”, por derivação sufixal, a partir da palavra destacada do texto.
A ordem correta de preenchimento dos parênteses, de cima para baixo, é:
Provas
Questão presente nas seguintes provas
Os Brasileiros segundo o Google
Um país de fãs de afiadores de facas, filmes de terror e músicas melosas; de obcecados por campeonatos juniores de futebol, peixes nórdicos e pela convocação da seleção sueca de futebol. Esse é um dos recortes possíveis para quem quisesse entender o brasileiro a partir de suas buscas mais feitas no Google ao longo de 2018. A gigante das buscas — e de tantas outras facetas da vida conectada, incluindo os dados de localização de seus usuários — revelou recentemente quais foram os termos mais buscados em sua plataforma pelos usuários brasileiros, convenientemente dividindo-os em categorias como “como fazer?”, “cultura” e “mortes”. É um documento interessante, ainda que com distorções, sobre os temas que fizeram nossa cabeça nesse ano atribulado.
Antes de tudo, é óbvio que nem todos os resultados surpreendem. São assuntos perenes, como um interminável reality show, e outros particulares a nosso ano, como o nome do presidente eleito. Ainda assim, há bastante espaço para buscas, no mínimo, interessantes. No mesmo Top 10 figuram o “Horário de Brasília” (possivelmente por conta da pane nos relógios dos celulares), a Copa São Paulo de Juniores (que aparece na frente de seu parente profissional, o Brasileirão) e até mesmo o falecido quadrinista Stan Lee.
No relatório, alguns dados saltam aos olhos. Na categoria “O que é?”, assuntos que dominaram o noticiário são refletidos, como a busca pela definição de fascismo, intervenção militar e da Ursal, a inventiva União das Repúblicas Socialistas da América Latina antagonizada por Cabo Daciolo (que não aparece na lista). Há outros termos que passaram batidos, como a doença tuberculose ganglionar, a palavra “momo”, a condição física afonia e até a chaira, que, confesso, fui pesquisar no Google e descobri ser outro nome para amolador de faca.
Já na seara das ações práticas, ou seja, as pesquisas de “como fazer”, o grande vencedor é o Slime, um “brinquedo” que nada mais é do que uma gosma colorida e que parece voltar aos holofotes da juventude com alguma frequência. Também têm destaque as dúvidas de “como fazer figurinhas no Whatsapp” (o que já rendeu belos memes ao longo do ano) e “como fazer gasolina”, que suponho ter sido impulsionada pela greve dos caminheiros, outro tema muito destacado no Google esse ano. Há espaço também para “como fazer bacalhau”, o peixe norueguês que todo ano desafia cozinheiros e cozinheiras natalinos pelo país.
De volta ao mundo da carne, chegamos categoria de Celebridades. Além de estrelas desse ano, como Pablo Vittar, MC Loma e o involuntariamente polêmico Roger Waters, uma surpresa e tanto: o famoso mais buscado no Brasil foi o ator brucutu Sylvester Stallone. Nem ouso conjecturar o motivo. No Top 10 dos esportistas, duas surpresas em primeiro e décimo lugar: o jovem craque francês Kyllian Mbappé encabeça lista, que é completa por Lyoto Machida, lutador brasileiro de MMA conhecido por seus chutes e por ter migrado do UFC para rival Bellator nesse ano.
Também é importante destacar os filmes e músicas mais buscados no ano: entre as produções cinematográficas estão o terror “A Freira” (que fica muito atrás em qualidade se comparada aos antecessores Invocação do Mal 1 e 2) e o filme de herói Deadpool 2. Nas músicas, foram mais buscadas as letras da prosaica “Era uma Vez” de Kell Smith e a bombada “Que Tiro Foi Esse” de Jojo Toddynho, que também apareceu como meme do ano no buscador.
É preciso, porém, sempre entender essas listas tendo em conta suas limitações. Antes de tudo, muitos brasileiros não têm acesso internet, estando 35% dos cidadãos não conectados . Além disso, o Google não é a única maneira de busca de informações na rede, ainda que faça um esforço descomunal para passar essa impressão. Internautas ainda buscam em redes sociais, nos e-mails e nos sites de notícia. Termos e assuntos que comoveram e movimentaram o país não necessariamente são buscados de maneira uniforme na plataforma. Se mais nada, ao menos, o relatório mostra que, ao contrário das aparências, as eleições não foram o único assunto da internet nesse ano. Ainda bem.
(Daniel Salgado – 13/12/2018 – Disponível em: https://epoca.globo.com. – adaptação)
Considerando o emprego do acento indicativo de crase, assinale a alternativa que completa, correta e respectivamente, as lacunas.
Provas
Questão presente nas seguintes provas
Os Brasileiros segundo o Google
Um país de fãs de afiadores de facas, filmes de terror e músicas melosas; de obcecados por campeonatos juniores de futebol, peixes nórdicos e pela convocação da seleção sueca de futebol. Esse é um dos recortes possíveis para quem quisesse entender o brasileiro a partir de suas buscas mais feitas no Google ao longo de 2018. A gigante das buscas — e de tantas outras facetas da vida conectada, incluindo os dados de localização de seus usuários — revelou recentemente quais foram os termos mais buscados em sua plataforma pelos usuários brasileiros, convenientemente dividindo-os em categorias como “como fazer?”, “cultura” e “mortes”. É um documento interessante, ainda que com distorções, sobre os temas que fizeram nossa cabeça nesse ano atribulado.
Antes de tudo, é óbvio que nem todos os resultados surpreendem. São assuntos perenes, como um interminável reality show, e outros particulares a nosso ano, como o nome do presidente eleito. Ainda assim, há bastante espaço para buscas, no mínimo, interessantes. No mesmo Top 10 figuram o “Horário de Brasília” (possivelmente por conta da pane nos relógios dos celulares), a Copa São Paulo de Juniores (que aparece na frente de seu parente profissional, o Brasileirão) e até mesmo o falecido quadrinista Stan Lee.
No relatório, alguns dados saltam aos olhos. Na categoria “O que é?”, assuntos que dominaram o noticiário são refletidos, como a busca pela definição de fascismo, intervenção militar e da Ursal, a inventiva União das Repúblicas Socialistas da América Latina antagonizada por Cabo Daciolo (que não aparece na lista). Há outros termos que passaram batidos, como a doença tuberculose ganglionar, a palavra “momo”, a condição física afonia e até a chaira, que, confesso, fui pesquisar no Google e descobri ser outro nome para amolador de faca.
Já na seara das ações práticas, ou seja, as pesquisas de “como fazer”, o grande vencedor é o Slime, um “brinquedo” que nada mais é do que uma gosma colorida e que parece voltar aos holofotes da juventude com alguma frequência. Também têm destaque as dúvidas de “como fazer figurinhas no Whatsapp” (o que já rendeu belos memes ao longo do ano) e “como fazer gasolina”, que suponho ter sido impulsionada pela greve dos caminheiros, outro tema muito destacado no Google esse ano. Há espaço também para “como fazer bacalhau”, o peixe norueguês que todo ano desafia cozinheiros e cozinheiras natalinos pelo país.
De volta ao mundo da carne, chegamos à categoria de Celebridades. Além de estrelas desse ano, como Pablo Vittar, MC Loma e o involuntariamente polêmico Roger Waters, uma surpresa e tanto: o famoso mais buscado no Brasil foi o ator brucutu Sylvester Stallone. Nem ouso conjecturar o motivo. No Top 10 dos esportistas, duas surpresas em primeiro e décimo lugar: o jovem craque francês Kyllian Mbappé encabeça a lista, que é completa por Lyoto Machida, lutador brasileiro de MMA conhecido por seus chutes e por ter migrado do UFC para a rival Bellator nesse ano.
Também é importante destacar os filmes e músicas mais buscados no ano: entre as produções cinematográficas estão o terror “A Freira” (que fica muito atrás em qualidade se comparada aos antecessores Invocação do Mal 1 e 2) e o filme de herói Deadpool 2. Nas músicas, foram mais buscadas as letras da prosaica “Era uma Vez” de Kell Smith e a bombada “Que Tiro Foi Esse” de Jojo Toddynho, que também apareceu como meme do ano no buscador.
É preciso, porém, sempre entender essas listas tendo em conta suas limitações. Antes de tudo, muitos brasileiros não têm acesso à internet, estando 35% dos cidadãos não conectados . Além disso, o Google não é a única maneira de busca de informações na rede, ainda que faça um esforço descomunal para passar essa impressão. Internautas ainda buscam em redes sociais, nos e-mails e nos sites de notícia. Termos e assuntos que comoveram e movimentaram o país não necessariamente são buscados de maneira uniforme na plataforma. Se mais nada, ao menos, o relatório mostra que, ao contrário das aparências, as eleições não foram o único assunto da internet nesse ano. Ainda bem.
(Daniel Salgado – 13/12/2018 – Disponível em: https://epoca.globo.com. – adaptação)
Assinale a alternativa que NÃO apresenta um dos motivadores para as pesquisas mais realizadas pelos brasileiros.
Provas
Questão presente nas seguintes provas
Os Brasileiros segundo o Google
Um país de fãs de afiadores de facas, filmes de terror e músicas melosas; de obcecados por campeonatos juniores de futebol, peixes nórdicos e pela convocação da seleção sueca de futebol. Esse é um dos recortes possíveis para quem quisesse entender o brasileiro a partir de suas buscas mais feitas no Google ao longo de 2018. A gigante das buscas — e de tantas outras facetas da vida conectada, incluindo os dados de localização de seus usuários — revelou recentemente quais foram os termos mais buscados em sua plataforma pelos usuários brasileiros, convenientemente dividindo-os em categorias como “como fazer?”, “cultura” e “mortes”. É um documento interessante, ainda que com distorções, sobre os temas que fizeram nossa cabeça nesse ano atribulado.
Antes de tudo, é óbvio que nem todos os resultados surpreendem. São assuntos perenes, como um interminável reality show, e outros particulares a nosso ano, como o nome do presidente eleito. Ainda assim, há bastante espaço para buscas, no mínimo, interessantes. No mesmo Top 10 figuram o “Horário de Brasília” (possivelmente por conta da pane nos relógios dos celulares), a Copa São Paulo de Juniores (que aparece na frente de seu parente profissional, o Brasileirão) e até mesmo o falecido quadrinista Stan Lee.
No relatório, alguns dados saltam aos olhos. Na categoria “O que é?”, assuntos que dominaram o noticiário são refletidos, como a busca pela definição de fascismo, intervenção militar e da Ursal, a inventiva União das Repúblicas Socialistas da América Latina antagonizada por Cabo Daciolo (que não aparece na lista). Há outros termos que passaram batidos, como a doença tuberculose ganglionar, a palavra “momo”, a condição física afonia e até a chaira, que, confesso, fui pesquisar no Google e descobri ser outro nome para amolador de faca.
Já na seara das ações práticas, ou seja, as pesquisas de “como fazer”, o grande vencedor é o Slime, um “brinquedo” que nada mais é do que uma gosma colorida e que parece voltar aos holofotes da juventude com alguma frequência. Também têm destaque as dúvidas de “como fazer figurinhas no Whatsapp” (o que já rendeu belos memes ao longo do ano) e “como fazer gasolina”, que suponho ter sido impulsionada pela greve dos caminheiros, outro tema muito destacado no Google esse ano. Há espaço também para “como fazer bacalhau”, o peixe norueguês que todo ano desafia cozinheiros e cozinheiras natalinos pelo país.
De volta ao mundo da carne, chegamos à categoria de Celebridades. Além de estrelas desse ano, como Pablo Vittar, MC Loma e o involuntariamente polêmico Roger Waters, uma surpresa e tanto: o famoso mais buscado no Brasil foi o ator brucutu Sylvester Stallone. Nem ouso conjecturar o motivo. No Top 10 dos esportistas, duas surpresas em primeiro e décimo lugar: o jovem craque francês Kyllian Mbappé encabeça a lista, que é completa por Lyoto Machida, lutador brasileiro de MMA conhecido por seus chutes e por ter migrado do UFC para a rival Bellator nesse ano.
Também é importante destacar os filmes e músicas mais buscados no ano: entre as produções cinematográficas estão o terror “A Freira” (que fica muito atrás em qualidade se comparada aos antecessores Invocação do Mal 1 e 2) e o filme de herói Deadpool 2. Nas músicas, foram mais buscadas as letras da prosaica “Era uma Vez” de Kell Smith e a bombada “Que Tiro Foi Esse” de Jojo Toddynho, que também apareceu como meme do ano no buscador.
É preciso, porém, sempre entender essas listas tendo em conta suas limitações. Antes de tudo, muitos brasileiros não têm acesso à internet, estando 35% dos cidadãos não conectados . Além disso, o Google não é a única maneira de busca de informações na rede, ainda que faça um esforço descomunal para passar essa impressão. Internautas ainda buscam em redes sociais, nos e-mails e nos sites de notícia. Termos e assuntos que comoveram e movimentaram o país não necessariamente são buscados de maneira uniforme na plataforma. Se mais nada, ao menos, o relatório mostra que, ao contrário das aparências, as eleições não foram o único assunto da internet nesse ano. Ainda bem.
(Daniel Salgado – 13/12/2018 – Disponível em: https://epoca.globo.com. – adaptação)
Analise as assertivas a seguir, considerando o texto lido:
I. A pesquisa da Google fornece um relatório preciso sobre o perfil dos brasileiros, levando-se em conta suas buscas na internet, no ano de 2018.
II. Entre os assuntos buscados estão alguns relacionados a situações do cotidiano dos brasileiros, além de figuras do esporte, da mídia e do mundo das artes.
III. Uma das restrições da pesquisa deve-se ao fato de que a população brasileira não está 100% conectada à rede mundial de computadores.
Quais estão corretas?
Provas
Questão presente nas seguintes provas
Determine a expressão Booleana simplificada para a saída S, a partir dos valores de entrada (ABCD, sendo A o mais significativo) da tabela verdade abaixo.

Provas
Questão presente nas seguintes provas
Um consumidor industrial tem uma carga conectada a uma rede elétrica com tensão de 200V que apresenta potência ativa de 3.400W e potência reativa de 2.100 Var. A empresa de fornecimento de energia está exigindo dos consumidores industriais fator de potência unitário. Determine o valor do banco de capacitores que atende esse requisito. Considere a frequência da rede elétrica em 50Hz e o valor de π = 3,14.
Provas
Questão presente nas seguintes provas
Determine a corrente fornecida pela fonte para o circuito a seguir.

Provas
Questão presente nas seguintes provas
2300761
Ano: 2019
Disciplina: Legislação Estadual e Distrital
Banca: FUNDATEC
Orgão: Pref. Gramado-RS
Disciplina: Legislação Estadual e Distrital
Banca: FUNDATEC
Orgão: Pref. Gramado-RS
Provas:
Para responder a questão abaixo, considere o seguinte caso fictício:
Matheus é servidor público há mais de 5 anos, na cidade de Gramado, no cargo de Técnico em Informática. Recentemente concluiu a graduação de Análise de Sistemas e se inscreveu no Concurso Público da cidade para um cargo de acordo com sua atual formação.
Obedecendo aos quesitos dispostos na Lei nº 2.912/2011, são concedidos a Matheus, enquanto servidor público, os seguintes direitos, EXCETO:
Provas
Questão presente nas seguintes provas
- Transformadores e Máquinas ElétricasMáquinas EstáticasTransformadores Trifásicos e Autotransformadores
Devido à mudança de cidade, um morador necessitou ligar um dos seus equipamentos que originalmente foi projetado para 127V em uma rede 110V. Para tanto, solicitou a um engenheiro eletricista o cálculo do número de espiras de um autotransformador que fornecesse a tensão adequada de 127V. Baseado no transformador abaixo e sabendo que a compensação de queda de tensão pode ser feita aplicando uma compensação de 5% nas espiras, determine o número de espiras de N2.

Provas
Questão presente nas seguintes provas
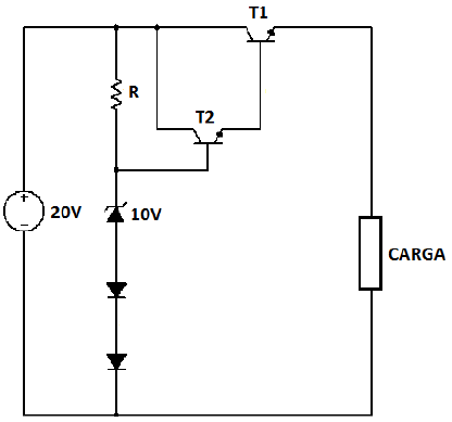
Para o circuito do regulador linear em malha aberta abaixo, determine o valor máximo de R de modo que o regulador tenha capacidade de fornecer pelo menos 5A para a carga. Para o zener operar adequadamente, é necessária uma corrente de 50 mA. O transistor T1 apresenta um β1 de 2 e o transistor T2 um β2 de 50. A fonte apresenta uma tensão de 20V ± 10%. Considere a queda de tensão nos diodos 0,5V e a tensão de zener 10V.

Provas
Questão presente nas seguintes provas
Cadernos
Caderno Container