Foram encontradas 70 questões.
Disciplina: TI - Desenvolvimento de Sistemas
Banca: OBJETIVA
Orgão: SAMAE Caxias do Sul-RS
Quanto aos Modelos de Processo de Software existentes, marcar C para as afirmativas Certas, E para as Erradas e, após, assinalar a alternativa que apresenta a sequência CORRETA:
(_) Sequencial Linear: desenvolvimento retilíneo, onde o sistema completo está pronto após conclusão da sequência.
(_) Prototipagem: combina natureza iterativa da prototipagem com os aspectos controlados e sistemáticos do sequencial.
(_) Evolucionário: ajuda o cliente ou desenvolvedor no entendimento das necessidades.
Provas
Disciplina: TI - Desenvolvimento de Sistemas
Banca: OBJETIVA
Orgão: SAMAE Caxias do Sul-RS
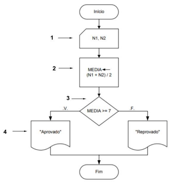
De modo geral, um fluxograma se resume a um único símbolo inicial por onde a execução do algoritmo começa, e um ou mais símbolos finais, que são pontos onde a execução do algoritmo se encerra. Considerando-se a numeração constante do fluxograma a seguir, numerar as etapas abaixo e, após, assinalar a alternativa que apresenta a sequência CORRETA:

(_) Operação de entrada de dados.
(_) Operação de saída de dados.
(_) Operação de atribuição.
(_) Decisão.
Provas
Disciplina: TI - Desenvolvimento de Sistemas
Banca: OBJETIVA
Orgão: SAMAE Caxias do Sul-RS
Hashing, também conhecido como tabela de espalhamento ou de dispersão, é uma técnica que utiliza uma função h para transformar uma chave k em um endereço. Sobre o assunto, marcar C para as afirmativas Certas, E para as Erradas e, após, assinalar a alternativa que apresenta a sequência CORRETA:
(_) A função hash é utilizada para inserir, buscar, editar ou deletar um elemento.
(_) Deve ser determinística, ou seja, resultar sempre no mesmo valor para uma determinada chave.
(_) Considerando-se que duas ou mais chaves podem ser transformadas em um mesmo endereço de tabela, é necessário existir um método para lidar com colisões.
Provas
Disciplina: TI - Desenvolvimento de Sistemas
Banca: OBJETIVA
Orgão: SAMAE Caxias do Sul-RS
Na execução do código Python abaixo, tem-se como resultado:
1 import datetime
2
3 x = datetime.datetime(2022, 9, 25)
4
5 print(x.strftime("%d"))
Provas
Disciplina: TI - Desenvolvimento de Sistemas
Banca: OBJETIVA
Orgão: SAMAE Caxias do Sul-RS
- Controle de VersãoBranching (Ramificação) e Merging (Fusão)
- Engenharia de SoftwareGerenciamento de Configuração de Software (SCM)
- Engenharia de SoftwareTestes
Um sistema de controle de versões é um software que tem a finalidade de gerenciar diferentes versões no desenvolvimento de um documento qualquer. Esses sistemas são comumente utilizados no desenvolvimento de software para controlar as diferentes versões – histórico e desenvolvimento – dos códigos-fontes e também da documentação. Considerando-se as principais vantagens de se utilizar um sistema de controle de versão, numerar a 2ª coluna de acordo com a 1ª e, após, assinalar a alternativa que apresenta a sequência CORRETA:
(1) Controle do histórico.
(2) Ramificação de projeto.
(3) Rastreabilidade.
(4) Organização.
(_) A maioria das implementações possibilita a divisão do projeto em várias linhas de desenvolvimento, que podem ser trabalhadas paralelamente, sem que uma interfira na outra.
(_) Com a necessidade de sabermos o local, o estado e a qualidade de um arquivo; o controle de versão traz todos esses requisitos de forma que o usuário possa se embasar do arquivo que deseja utilizar.
(_) Facilidade em desfazer e possibilidade de analisar o histórico do desenvolvimento, como também facilidade no resgate de versões mais antigas e estáveis.
(_) Alguns softwares disponibilizam uma interface visual, na qual podem ser vistos todos os arquivos controlados, desde a origem até o projeto por completo.
Provas
Disciplina: TI - Segurança da Informação
Banca: OBJETIVA
Orgão: SAMAE Caxias do Sul-RS
Sobre os conceitos de segurança da informação, marcar C para as afirmativas Certas, E para as Erradas e, após, assinalar a alternativa que apresenta a sequência CORRETA:
(_) Um certificado digital é um método criptográfico que, quando aplicado sobre uma informação, independente do tamanho que ela tenha, gera um resultado único e de tamanho fixo.
(_) A assinatura digital permite comprovar a autenticidade e a integridade de uma informação, ou seja, que ela foi realmente gerada por quem diz ter feito isso e que ela não foi alterada.
(_) A criptografia é um registro eletrônico composto por um conjunto de dados que distingue uma entidade e associa a ela uma chave pública.
Provas
Disciplina: TI - Ciência de Dados e BI
Banca: OBJETIVA
Orgão: SAMAE Caxias do Sul-RS
A respeito do Big Data, marcar C para as afirmativas Certas, E para as Erradas e, após, assinalar a alternativa que apresenta a sequência CORRETA:
(_) Na base do Big Data, aparece a computação em nuvem, cabendo enfatizar que o cenário de “cloud computing” transforma as relações entre usuários e provedores de serviços e produtos de TI.
(_) O Big Data suporta dados voláteis ou não e, em vez de criar um subconjunto para ser consultado a partir de um número limitado de formas predeterminadas, seu software recolhe todos os variados dados que uma organização gera, permitindo que administradores e analistas se preocupem em como usá-los somente mais tarde.
(_) O Big Data é apenas uma ferramenta de coleta de volume de dados.
Provas
Disciplina: TI - Desenvolvimento de Sistemas
Banca: OBJETIVA
Orgão: SAMAE Caxias do Sul-RS
De acordo com os conceitos de linguagens de programação, tem-se um operador de atribuição composto em:
I. a += b;
II. a = ++b;
III. a = b + 1;
Está(ão) CORRETO(S):
Provas
Disciplina: TI - Banco de Dados
Banca: OBJETIVA
Orgão: SAMAE Caxias do Sul-RS
- Modelagem de DadosFundamentos de Modelagem de Dados
- Modelagem de DadosModelo Conceitual
- Modelagem de DadosModelo Lógico
Em relação aos conceitos de modelagem de dados de um projeto de banco de dados, numerar a 2ª coluna de acordo com a 1ª, e após, assinalar a alternativa que apresenta a sequência CORRETA:
(1) Modelo de Dados.
(2) Modelo Conceitual.
(3) Modelo Lógico.
(_) Modelo de dados abstrato que descreve a estrutura de um banco de dados de forma independente de um SGBD particular.
(_) Descrição formal da estrutura de um banco de dados.
(_) Modelo de dados que representa a estrutura de dados de um banco de dados conforme vista pelo usuário do SGBD.
Provas
Disciplina: TI - Desenvolvimento de Sistemas
Banca: OBJETIVA
Orgão: SAMAE Caxias do Sul-RS
Atualmente, em relação ao HTML, há a preocupação de não apenas estruturar documentos para a internet, mas também descrever o significado do conteúdo presente neles por meio de tags semânticas, ou seja, torná-lo mais claro tanto para programadores quanto para navegadores que processam essa informação. Considerando-se o HTML5, assinalar a alternativa em que NÃO é apresentada uma tag semântica:
Provas
Caderno Container