Magna Concursos

Foram encontradas 80 questões.

2916643 Ano: 2022
Disciplina: Administração Geral
Banca: IBADE
Orgão: SES-MG
A Teoria das Decisões nasceu com Herbert Simon, que a utilizou como base para explicar o comportamento humano nas organizações. De acordo com as explicações de Simon, assinale V para as alternativas VERDADEIRAS e F para as FALSAS:
( ) Teoria Clássica da Administração. Considera os indivíduos participantes da organização como instrumentos passivos, cuja produtividade varia e pode ser elevada mediante incentivos financeiros (remuneração de acordo com a produção) e condições físicas ambientais de trabalho favoráveis. É uma posição simplista e mecanicista.
( ) Teoria das Relações Humanas. Considera os indivíduos participantes da organização como possuidores de necessidades, atitudes, valores e objetivos pessoais que precisam ser identificados, estimulados e compreendidos para obter sua participação na organização, condição básica para sua eficiência. É uma posição limitada.
( ) Teoria Comportamental. Os indivíduos participantes da organização percebem, raciocinam, agem racionalmente e decidem a sua participação ou não-participação na organização como tomadores de opinião e decisão e solucionadores de problemas.
A sequência correta é:
 

Provas

Questão presente nas seguintes provas
2916642 Ano: 2022
Disciplina: Administração Geral
Banca: IBADE
Orgão: SES-MG
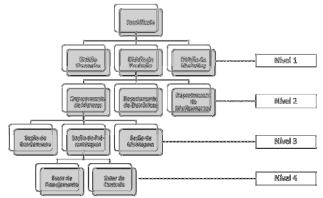
É comum encontrar-se uma conjugação de diversos tipos de departamentalização, seja no mesmo nível, seja nos diferentes níveis hierárquicos da organização.
Na departamentalização combinada o organograma é categorizado conforme figura abaixo.
Enunciado 3208562-1

No organograma acima, os níveis 1, 2, 3 e 4 são classificados, respectivamente, como:
 

Provas

Questão presente nas seguintes provas
2916641 Ano: 2022
Disciplina: Administração Geral
Banca: IBADE
Orgão: SES-MG
Assinale V para as alternativas VERDADEIRAS e F para as FALSAS: São desvantagens da departamentalização funcional:
( ) Faz com que as pessoas focalizem seus esforços sobre suas próprias especialidades em detrimento do objetivo global da empresa.
( ) Reduz a cooperação interdepartamental, pois exige forte concentração intradepartamental e cria barreiras entre os departamentos devido à ênfase nas especialidades.
( ) É inadequada quando a tecnologia e as circunstâncias externas são mutáveis ou imprevisíveis.
( ) Dificulta a adaptação e a flexibilidade à mudanças externas, pois a sua abordagem introvertida não percebe e nem visualiza o que acontece fora da organização ou de cada departamento.
( ) É indicada para circunstâncias estáveis de poucas mudanças e que requeiram desempenho continuado de tarefas rotineiras.
A sequência correta é:
 

Provas

Questão presente nas seguintes provas
2916640 Ano: 2022
Disciplina: Administração Geral
Banca: IBADE
Orgão: SES-MG
A liderança é necessária em todos os tipos de organização humana, seja nas empresas, seja em cada um de seus departamentos e cada abordagem dos estilos de liderança se refere àquilo que o líder faz, isto é, o seu estilo de comportamento para liderar. A característica correta do estilo de Liderança Autoritária é:
 

Provas

Questão presente nas seguintes provas
2916639 Ano: 2022
Disciplina: Administração Geral
Banca: IBADE
Orgão: SES-MG
O Gerenciamento pelas Diretrizes propõe estágios de graduação das empresas de acordo com os níveis de maturidade alcançados com o passar dos anos. O nível de maturidade das empresas que estão na faixa marrom é o seguinte:
 

Provas

Questão presente nas seguintes provas
2916638 Ano: 2022
Disciplina: Administração Geral
Banca: IBADE
Orgão: SES-MG
O processo decisório é feito com base em etapas específicas que servem para a resolução dos problemas institucionais. A etapa de Diagnóstico consiste em:
 

Provas

Questão presente nas seguintes provas
2916637 Ano: 2022
Disciplina: Administração Geral
Banca: IBADE
Orgão: SES-MG
Método; Função; Recursos; Objetivos e Ambiente são alguns conceitos de termos muito utilizados na literatura de administração, que são necessários como método para coordenação e importantes para se estabelecer uma visão homogênea dos sistemas. Analisando as opções abaixo, a alternativa que define o conceito de Função é:
 

Provas

Questão presente nas seguintes provas
2916636 Ano: 2022
Disciplina: Administração Geral
Banca: IBADE
Orgão: SES-MG
De acordo com Marques e Oda (2012, p. 22), “todo sistema é composto por partes que interagem entre si para atingir um objetivo comum”. Os sistemas em sua maioria são abertos, trocam recursos com o ambiente; a figura abaixo representa alguns componentes do sistema da organização X.
Enunciado 3208549-1


Observando a função Retroalimentação, o detalhamento apresentado por Marques e Oda (2012, p. 22) é:
 

Provas

Questão presente nas seguintes provas
2916635 Ano: 2022
Disciplina: Administração Geral
Banca: IBADE
Orgão: SES-MG
O BSC trabalha com o estabelecimento de metas, planos de ações e com a construção de indicadores que proporcionam aos gestores o acompanhamento das ações e dos resultados obtidos pela empresa. Sabe-se que as quatro perspectivas são a financeira, do cliente, dos processos internos e do aprendizado e crescimento.
Enunciado 3208548-1

Observe o quadro abaixo:



A alternativa correta que corresponde aos exemplos de indicadores usados no BSC é:
 

Provas

Questão presente nas seguintes provas
2916634 Ano: 2022
Disciplina: Administração Geral
Banca: IBADE
Orgão: SES-MG
O Balanced ScoreCard traduz a missão e a estratégia em objetivos e medidas, organizados em conformidade com quatro perspectivas diferentes; são elas: financeira, do cliente, dos processos internos e do aprendizado e crescimento.
A Perspectiva dos Processos Internos é corretamente definida na alternativa:
 

Provas

Questão presente nas seguintes provas