Magna Concursos

Foram encontradas 419 questões.

1194540 Ano: 2018
Disciplina: Segurança e Saúde no Trabalho (SST)
Banca: UFRN
Orgão: SESAP-RN

Quando um doente ou portador fala, tosse ou espirra, dispersa agentes etiológicos de transmissão aérea. Dessa forma, qualquer trabalhador de saúde se expõe a agentes biológicos quando em contato com o doente ou portador, ou ao adentrar em ambientes contaminados.

Sendo a via respiratória uma das principais vias de transmissão dos patógenos, a aprovação mínima que o equipamento de proteção respiratória (EPR) deve possuir em um ambiente hospitalar para proteger o Trabalhador de Saúde dos aerossóis contendo agentes etiológicos é

 

Provas

Questão presente nas seguintes provas
1194539 Ano: 2018
Disciplina: Segurança e Saúde no Trabalho (SST)
Banca: UFRN
Orgão: SESAP-RN

De acordo com a Norma Regulamentadora N.º32 (NR 32), a sala de preparo de quimioterápicos antineoplásicos deve ser dotada de cabine de segurança biológica (CSB).

A CSB é geralmente utilizada para contenção durante a manipulação dos agentes biológicos tratados com produtos químicos e radionuclídeos, minimizando a exposição do operador, do produto e do ambiente.

Dessa forma, a NR 32 exige que a CSB das salas de preparo de quimioterápicos antineoplásicos deva ser da

 

Provas

Questão presente nas seguintes provas
1194538 Ano: 2018
Disciplina: Segurança e Saúde no Trabalho (SST)
Banca: UFRN
Orgão: SESAP-RN

A Norma Regulamentadora N.º 32 (NR 32) exige que todos os equipamentos utilizados para a administração dos gases ou vapores anestésicos devem ser submetidos à manutenção corretiva e preventiva, dando-se especial atenção aos pontos de vazamentos para o ambiente de trabalho, buscando sua eliminação.

Os agentes anestésicos apresentam ação depressora do sistema nervoso central ocasionando a perda parcial ou total das sensações e também a perda da con sciência. Um dos gases anestésicos utilizados no ambiente hospitalar é o

 

Provas

Questão presente nas seguintes provas
1194537 Ano: 2018
Disciplina: Segurança e Saúde no Trabalho (SST)
Banca: UFRN
Orgão: SESAP-RN
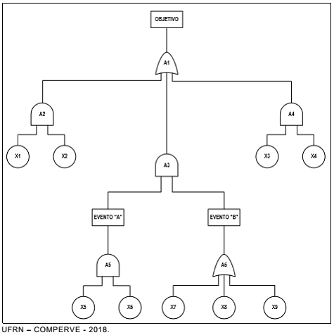
A análise de árvores de falhas – AAF é uma técnica quantitativa que estuda fatores que podem causar um evento indesejável. Sua metodologia consiste na diagramação dos eventos contribuintes e das falhas, de modo sistemático, que irá mostrar o inter-relacionamento entre tais eventos, entre estes e o evento topo (caso em estudo). O relacionamento entre esses eventos é feito através de uma simbologia lógica, mediante comportas lógicas AND e OR conforme representada na figura abaixo.

enunciado 1194537-1

De acordo com essa figura, a resposta que representa a notação correspondente ao objetivo A1 é:
 

Provas

Questão presente nas seguintes provas
1194536 Ano: 2018
Disciplina: Segurança e Saúde no Trabalho (SST)
Banca: UFRN
Orgão: SESAP-RN

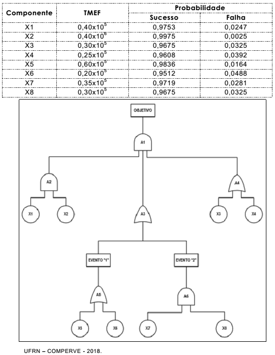
O quadro abaixo representa uma série de componentes de um sistema, com suas respectivas taxas médias de falhas e probabilidades, os quais deverão servir para o cálculo da probabilidade do evento indesejado representado no diagrama de Árvores de Falhas a seguir.

enunciado 1194536-1

Relacionando o diagrama da Árvore de Falhas (AAF) com o quadro resumo de componentes do sistema, o valor numérico da probabilidade de ocorrência do evento indesejado escolhido é

 

Provas

Questão presente nas seguintes provas
1194535 Ano: 2018
Disciplina: Segurança e Saúde no Trabalho (SST)
Banca: UFRN
Orgão: SESAP-RN

Em um equipamento ou sistema composto por “n” componentes em série, a falha de qualquer um desses componentes provocará danos no equipamento ou sistema. Considere um sistema de 6 (seis) componentes em série, cada um deles com confiabilidade de 85% (ri = 0,85), conforme figura abaixo.

enunciado 1194535-1

A confiabilidade total desse sistema será

 

Provas

Questão presente nas seguintes provas
1194534 Ano: 2018
Disciplina: Segurança e Saúde no Trabalho (SST)
Banca: UFRN
Orgão: SESAP-RN
Entende-se como confiabilidade a probabilidade de um equipamento ou sistema desempenhar satisfatoriamente suas funções específicas, por um período de tempo, sob um dado conjunto de condições de operação. Denominada de “não confiabilidade”, a probabilidade de Falha é o complemento dessa confiabilidade expresso em decimal. Nesse contexto , considere um sistema com tempo médio entre falhas (TMEF) de 0,30x105 horas, e um tempo de operação (t) de 1.000 horas. Nesse caso, a probabilidade de falha do sistema é
 

Provas

Questão presente nas seguintes provas
1194533 Ano: 2018
Disciplina: Segurança e Saúde no Trabalho (SST)
Banca: UFRN
Orgão: SESAP-RN
Considere a seguinte situação: hospital de referência no tratamento de doenças infantis, com 1.200 trabalhadores, 185.000 horas homens/trabalhadas e 146 acidentes do trabalho registrados no ano anterior. O Auditor Fiscal do Trabalho, em fiscalização ordinária, solicitou o preenchimento do quadro III da Norma Regulamentadora n° 04 (NR 04) – Serviços Especializados em Engenharia de Segurança e em Medicina do Trabalho – SESMT. Dentre os diversos campos a serem preenchidos no referido quadro, têm-se o Índice Relativo/Total de Empregados cujo o valor é
 

Provas

Questão presente nas seguintes provas
1194532 Ano: 2018
Disciplina: Segurança e Saúde no Trabalho (SST)
Banca: UFRN
Orgão: SESAP-RN
Considere uma unidade hospitalar com 1.400 trabalhadores, 200.000 horas trabalhadas e 123 acidentes típicos. Destes acidentes, 89 geraram 245 dias/homens perdidos, e os demais foram considerados acidentes do trabalho sem afastamento. Para o preenchimento do quadro III da Norma Regulamentadora nº 04 (NR 04) – Serviços Especializados em Engenharia de Segurança e em Medicina do Trabalho – SESMT, o índice de avaliação de gravidade dessa unidade é
 

Provas

Questão presente nas seguintes provas
1194531 Ano: 2018
Disciplina: Segurança e Saúde no Trabalho (SST)
Banca: UFRN
Orgão: SESAP-RN
Uma empresa prestadora de serviço da Secretaria de Saúde do Estado programou a produção de 8.000 unidades de um produto utilizado nos hospitais e Unidades Básicas de Saúde por todo estado, em um período de 30 dias. Para executar o serviço, a empresa contou com 8 funcionários com uma jornada padrão de 8h diárias (2 funcionários faltaram 4 dias cada). O serviço foi executado por 6 equipamentos, sendo que o equipamento nº2 ficou paralisado por 3 dias, o equipamento nº4 ficou parado por 2 dias, e o equipamento nº 6 ficou paralisado 14 dias. A recusa no controle de qualidade foi de 0,7%. Nesse caso, a perda por paralisação de equipamentos foi de
 

Provas

Questão presente nas seguintes provas