Foram encontradas 60 questões.
O esquema abaixo ilustra seis tipos celulares encontrados em um mesmo indivíduo.

Qual das alternativas explica corretamente as diferenças entre essas células?
Provas
Um símbolo do Cerrado, o lobo-guará (Chrysocyon brachyurus) tem preferência por locais abertos, com poucas árvores, como as áreas de campo. O logo-guará se alimenta de pequenos roedores, repteis, aves e frutos. É um animal bastante ativo ao entardecer e à noite, descansando durante o dia. Vivem solitários, mas no período reprodutivo, que ocorre uma vez ao ano, machos e fêmeas vivem juntos. São bastante territorialistas e costumam marcar seu território com fezes e urina, além de vocalização. Tem como principal predador a onça-pintada.
A descrição acima define um(a)
Provas
A mitocôndria é uma organela exclusiva de células eucariotas e indispensável para o funcionamento normal celular. Qual dos pr ocessos celulares listados abaixo ocorre no interior (matriz) da mitocôndria?
Provas
Observe a árvore evolutiva da vida, apresentada abaixo, para assinalar a alternativa verdadeira.

Provas
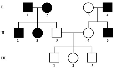
Observe o heredograma apresentado a seguir. Homens são representados por quadrados, mulheres são representadas por círculos. Os símbolos preenchidos em preto representam indivíduos afetados por uma determinada condição de caráter hereditário. Indivíduos fenotipicamente normais (não afetados pela condição) estão representados por símbolos sem preenchimento.

Suponha que o indivíduo III.3 se case com uma mulher afetada e de genótipo homozigoto para essa condição. Qual a probabilidade de que os descendentes do sexo feminino do casal sejam afetados?
Provas
Observe o heredograma apresentado a seguir. Homens são representados por quadrados, mulheres são representadas por círculos. Os símbolos preenchidos em preto representam indivíduos afetados por uma determinada condição de caráter hereditário. Indivíduos fenotipicamente normais (não afetados pela condição) estão representados por símbolos sem preenchimento.

Qual o tipo de herança genética representada no heredograma?
Provas
Amostras de DNA obtidas nas cenas de crime são extremamente valiosas para a identificação de criminosos. Graças aos avanços na biologia molecular, esse DNA pode ser fragmentado em regiões especificas e o padrão de fragmentos (ou bandas), após separação por eletroforese, pode ser comparado com o padrão de fragmentos gerados a partir de amostras de DNA das vítimas e dos suspeitos.
Sobre a técnica mencionada acima, para identificação de indivíduos através do DNA, assinale a alternativa verdadeira.
Provas
O fígado é um dos maiores órgãos do corpo humano e bastante versátil. Atua eliminando toxinas do corpo, além de participar do processo digestivo. A bile, produzida pelo fígado, fica armazenada na vesícula biliar até ser secretada no intestino. Em caso s de cálculos biliares, a remoção cirúrgica da vesícula biliar é recomendada. Nesse caso, em um indivíduo sem vesícula biliar:
Provas
O gráfico abaixo mostra a variação na concentração de três hormônios no corpo da mulher durante uma gestação normal.

Os hormônios indicados pelas curvas A, B e C são, respectivamente
Provas
No mês de maio deste ano, muito se falou sobre a disseminação da varíola dos macacos, doença rara e normalmente restrita ao continente africano, mas que agora tem se dispersado para outros continentes e já conta com casos positivos no Brasil. Assim como os casos de varíola dos macacos são mais comuns em países da África Ocidental e Central, há doenças infecciosas que são mais prevalentes em outros locais. Um exemplo é a hanseníase, uma das doenças mais antigas da humanidade, mas que ainda representa um problema de saúde publica no Brasil, que concentra o segundo maior número de casos do mundo.
Em relação às duas doenças infecciosas mencionadas, assinale a alternativa verdadeira.
Provas
Caderno Container