Foram encontradas 760 questões.
Analise as afirmativas a respeito da classe de gerenciadores de bancos de dados, surgida em anos recentes, conhecida como NoSQL.
I. Mesmo sem suportar tabelas relacionais, baseiam-se em esquemas de dados previamente definidos;
II. Suas estruturas não permitem o uso de linguagens do tipo do SQL para recuperação de dados;
III. Garantem operações com as propriedades conhecidas pela sigla ACID;
IV. Privilegiam a rapidez de acesso e a disponibilidade dos dados em detrimento das regras de consistência das transações.
O número de afirmativas corretas é:
I. Mesmo sem suportar tabelas relacionais, baseiam-se em esquemas de dados previamente definidos;
II. Suas estruturas não permitem o uso de linguagens do tipo do SQL para recuperação de dados;
III. Garantem operações com as propriedades conhecidas pela sigla ACID;
IV. Privilegiam a rapidez de acesso e a disponibilidade dos dados em detrimento das regras de consistência das transações.
O número de afirmativas corretas é:
Provas
Questão presente nas seguintes provas
Considere as seguintes dependências funcionais sobre os atributos A, B, C e D de uma tabela relacional, listadas a seguir.
A→B
A→C
C→D
A dependência funcional que NÃO pode ser derivada das dependências acima é:
A→B
A→C
C→D
A dependência funcional que NÃO pode ser derivada das dependências acima é:
Provas
Questão presente nas seguintes provas
Considere que as instâncias das tabelas T1, T2 e T3 têm, respectivamente, 1.000, 10.000 e 100.000 registros. O comando SQL
select 1 from t1
union
select 2 from t2
union
select 3 from t3
produz um resultado com:
select 1 from t1
union
select 2 from t2
union
select 3 from t3
produz um resultado com:
Provas
Questão presente nas seguintes provas
Transações distribuídas em bancos de dados são caracterizadas pela participação de dois ou mais hosts ligados em rede. Um dos problemas para sua implementação é a garantia de que cada participante faça a sua parte, de modo que uma transação seja corretamente completada. Um algoritmo usualmente utilizado nesse contexto é:
Provas
Questão presente nas seguintes provas
Analise as instâncias das tabelas R1 e R2 e o comando SQL, mostrados a seguir.

update R2
set b=(select count(x) from R1 where x > a)
Após a execução do comando, o conteúdo da coluna “b" da tabela R2 passa a ser, de cima para baixo:
Provas
Questão presente nas seguintes provas
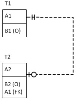
Analise o diagrama a seguir.

O script SQL para criação de tabelas que apresenta uma interpretação correta da semântica do diagrama é:

O script SQL para criação de tabelas que apresenta uma interpretação correta da semântica do diagrama é:
Provas
Questão presente nas seguintes provas
Analise o diagrama ER apresentado a seguir.

Na implementação relacional desse modelo, é necessário que:

Na implementação relacional desse modelo, é necessário que:
Provas
Questão presente nas seguintes provas
A extração de backups na administração de bancos de dados de grande porte é uma questão crítica, tanto por questões de segurança como de desempenho. Backups diferenciais (differential backup) caracterizam-se pela captura dos dados que foram alterados:
Provas
Questão presente nas seguintes provas
Considere as dependências funcionais apresentadas a seguir.
D → C
C → D
C → N
C → E
Sabendo-se que todos os atributos são atômicos, o esquema relacional que satisfaz as formas normais 1ª, 2ª, 3ª e Boyce-Codd é:
D → C
C → D
C → N
C → E
Sabendo-se que todos os atributos são atômicos, o esquema relacional que satisfaz as formas normais 1ª, 2ª, 3ª e Boyce-Codd é:
Provas
Questão presente nas seguintes provas
- SQLConceitos e Fundamentos de SQL
- SQLDMLSELECTCROSS JOIN e Produto Cartesiano
- SQLDMLSELECTIN, EXISTS, ALL, SOME e ANY
Analise os comandos SQL a seguir, que produzem os resultados R1, R2 e R3, respectivamente.
I.
select distinct x.* from x, y where x.a < > y.a
II.
select distinct x.* from x
where x.a not in (select a from y)
III. select distinct x.* from x
where not exists
(select * from y where y.a=x.a)
Sabendo-se que nenhuma das instâncias das tabelas “x” e “y” é vazia, é correto concluir que:
I.
select distinct x.* from x, y where x.a < > y.a
II.
select distinct x.* from x
where x.a not in (select a from y)
III. select distinct x.* from x
where not exists
(select * from y where y.a=x.a)
Sabendo-se que nenhuma das instâncias das tabelas “x” e “y” é vazia, é correto concluir que:
Provas
Questão presente nas seguintes provas
Cadernos
Caderno Container