Foram encontradas 50 questões.
Um novo usuário deve ser adicionado em um computador com o Windows 7. Esse usuário deve ter acesso restrito ao computador, mas deve ter permissão de guardar seus documentos de forma privada. O tipo de usuário a ser escolhido é
Provas
No linux Ubuntu 12.04, é possível adicionar novos usuários locais com o comando useradd, que realiza automaticamente um conjunto de ações no arquivos do sistema. O arquivo que contém os nomes dos usuários locais é
Provas
A instalação, remoção e atualização de novos programas no Ubuntu 12.04 é fundamental para um bom gerenciamento do computador. Os programas padrões, na linha de comando do Ubuntu, para realizar essas tarefas são
Provas
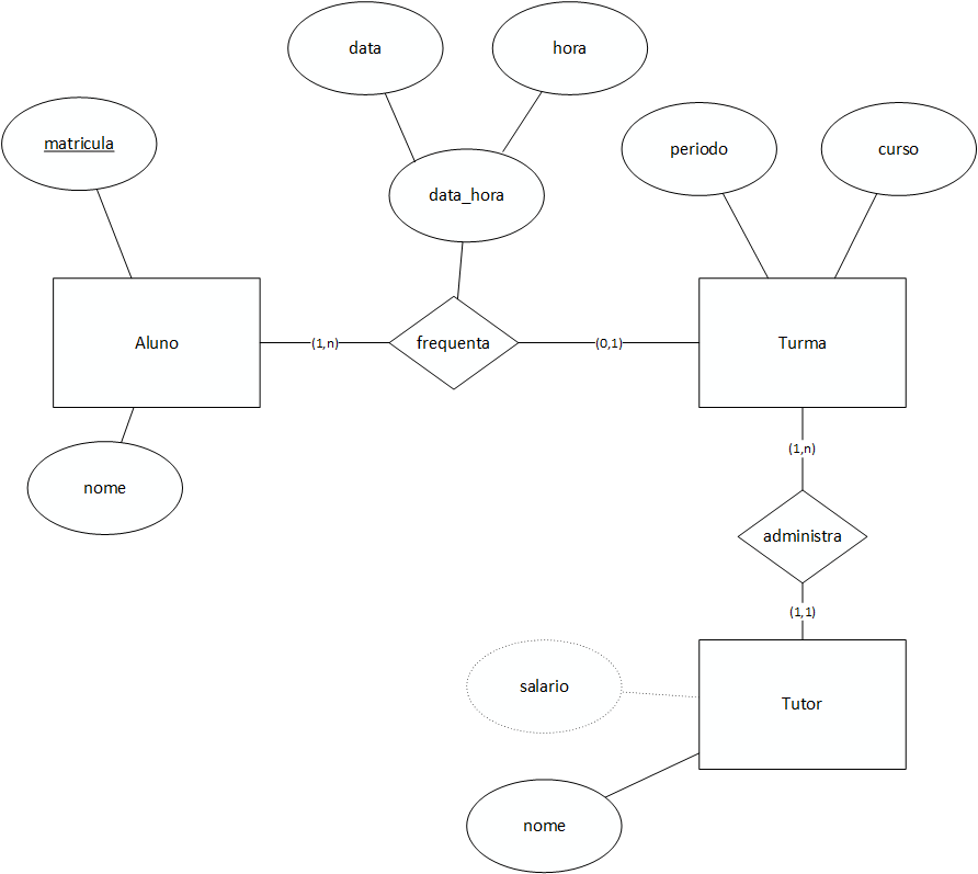
Analise o diagrama Entidade Relacionamento a seguir.

Fonte: Comperve 2013
Com base no diagrama, é correto afirmar que
Provas
Para responder as questões 37 e 38, utilize o diagrama EER a seguir. A tabela Veterinario registra os veterinários que realizam os atendimentos aos animais, e as tabelas Atendimento e Animal são responsáveis por registrar essas informações.

Fonte: Comperve 2013
A linguagem SQL possui uma subdivisão entre linguagem de manipulação de dados (DML) e linguagem definição de dados (DDL). Para criar a tabela Atendimento, respeitando o diagrama anterior, inclusive em termos de integridade relacional e considerando a sintaxe do MySQL, faz-se necessário usar a instrução
Provas
Para responder as questões 37 e 38, utilize o diagrama EER a seguir. A tabela Veterinario registra os veterinários que realizam os atendimentos aos animais, e as tabelas Atendimento e Animal são responsáveis por registrar essas informações.

Fonte: Comperve 2013
A equipe da clinica veterinária informou a equipe do laboratório de informática que precisa de um relatório que mostre, por veterinário e mês, o quanto foi apurado com atendimentos. Para resolver o problema, considerando a sintaxe do MySQL, faz-se necessário usar a instrução
Provas
As junções permitem a conexão de múltiplas tabelas em uma instrução SQL ou mesmo a junção de múltiplas consultas SQL. É correto afirmar que a junção
Provas
A figura a seguir mostra o fragmento de tela que contém a saída de um comando Linux.
Host is up ( 1.2s legacy). Not Shown: 994closed ports PORT STATE SERVICE 80/tpc open http 514/tpc filtered shell 888/tpc filtered accessbuider 1058/tpc filtered nim 3889/tpc filtered dandv-tester 5432/tpc open postgresql |
Os dados apresentados na figura apresentam o status das portas/serviços em host remoto, obtido através da execução do comando
Provas
Um roteador permite a interconexão de redes distintas e também determina o caminho que um datagrama deverá percorrer para chegar ao seu destino. Para que o roteador cumpra com suas funcionalidades, considerando o modelo TCP/IP, ele deve atuar na camada de
Provas
Os switches são equipamentos de redes que permitem o envio direto de quadros para as portas de destinos, otimizando o uso da banda de uma rede de computadores. Para criar uma configuração que permita a criação de redes com domínios de broadcast diferentes e mesmo assim seja possível conectar as mesmas, usamos switches de nível
Provas
Caderno Container