Foram encontradas 60 questões.
A tensão Vz dos Zener pode ser alterada para maior, devido:
Provas
Questão presente nas seguintes provas
O componente eletrônico que substituiu o capacitor sintonizado mecanicamente em várias aplicações é denominado:
Provas
Questão presente nas seguintes provas
O fator de qualidade de uma bobina que possui resistência interna de 2,5 ohm e reatância de 250 ohm é:
Provas
Questão presente nas seguintes provas
Um aquecedor elétrico de 500 W é projetado para funcionar com 115 V. A redução percentual da potência dissipada, se a tensão cair para 110 V, será de:
Provas
Questão presente nas seguintes provas
O circuito linear abaixo é constituído por uma rede elétrica desconhecida, que fornece corrente à carga R.

Sabe-se que quando R = 4 kΩ; V = 16 V e quando R = 1 kΩ V = 9 V, o circuito equivalente desconhecido é representado por uma resistência e uma fonte de tensão, respectivamente, de:

Sabe-se que quando R = 4 kΩ; V = 16 V e quando R = 1 kΩ V = 9 V, o circuito equivalente desconhecido é representado por uma resistência e uma fonte de tensão, respectivamente, de:
Provas
Questão presente nas seguintes provas
- Conversores Analógicos Digitais (AD) e Digitais Analógicos (DAC)
- Eletrônica Analógica
- Eletrônica Digital
Ao se verificar um conversor de binário para octal, foi induzido como teste, na entrada, o número 11111, que, na saída, corresponderá ao número:
Provas
Questão presente nas seguintes provas
O elemento que tem a amplificação de tensão como fator diferencial é o:
Provas
Questão presente nas seguintes provas
O resultado da operação binária 11011012 –101102 é:
Provas
Questão presente nas seguintes provas
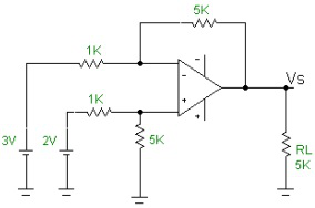
No circuito esquematizado abaixo, o valor de Vs, em Volt, é:


Provas
Questão presente nas seguintes provas
Os transistores de germânio são ativados quando a tensão VBE se iguala ao valor , em mV, de:
Provas
Questão presente nas seguintes provas
Cadernos
Caderno Container