Foram encontradas 50 questões.
- Gestão de ProcessosOrganizações, Sistemas e Métodos
- PODC: Processo OrganizacionalProcesso Administrativo: OrganizaçãoEstrutura OrganizacionalOrganograma
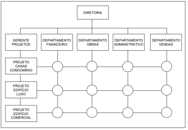
Analise a imagem a seguir:

Ela constitui exemplo de organograma
Provas
Questão presente nas seguintes provas
- Gestão de ProcessosOrganizações, Sistemas e Métodos
- PODC: Processo OrganizacionalProcesso Administrativo: OrganizaçãoEstrutura OrganizacionalDepartamentalização
Analise a imagem a seguir:

Ela representa um exemplo de departamentalização
Provas
Questão presente nas seguintes provas
Na visão de Cury, em relação aos tipos de organização, a empresa
de tecnologia de ponta, às vezes nova, de ambiente de alta
incerteza, turbulento, de alta interdependência entre suas
diversificadas áreas, com ênfase grupal, buscando a mobilização
da força de trabalho, induzindo a uma abordagem adhocrática e
contingencial, com estruturas predominantemente temporárias é
classificada como de
Provas
Questão presente nas seguintes provas
- Introdução à AdministraçãoAtribuições das Áreas de Gestão
- Administração Financeira
- Gestão de Pessoas
Em relação à administração financeira, analise as afirmativas a
seguir:
I. Cabe ao setor administrativo financeiro administrar o capital de giro, avaliando o fluxo de caixa da empresa, procurando equilibrar os pagamentos e recebimentos de uma empresa. II. É de responsabilidade do setor financeiro realizar cobranças, emitir boletos e fazer o planejamento orçamentário de um negócio, procurando a otimização dos resultados. III. Cabe à administração de materiais e de RH orientar a administração financeira a fim de tomar decisões importantes sobre capacidade de pagamento, alavancagem financeira e novos investimentos.
Assinale
I. Cabe ao setor administrativo financeiro administrar o capital de giro, avaliando o fluxo de caixa da empresa, procurando equilibrar os pagamentos e recebimentos de uma empresa. II. É de responsabilidade do setor financeiro realizar cobranças, emitir boletos e fazer o planejamento orçamentário de um negócio, procurando a otimização dos resultados. III. Cabe à administração de materiais e de RH orientar a administração financeira a fim de tomar decisões importantes sobre capacidade de pagamento, alavancagem financeira e novos investimentos.
Assinale
Provas
Questão presente nas seguintes provas
Em relação à gestão de recursos humanos, um de seus
indicadores é o movimento de rotatividade de funcionários de
uma empresa. Esse indicador é importante para a saúde do
sistema organizacional, já que uma empresa bem estruturada e
com uma boa gestão de pessoas tende a reter seus colaboradores
por mais tempo.
Trata-se de
Trata-se de
Provas
Questão presente nas seguintes provas
No modelo de liderança colaborativa, há características essenciais
que não podem deixar de existir. Nas alternativas a seguir, estão
essas características, à exceção de uma. Assinale-a.
Provas
Questão presente nas seguintes provas
- PODC: Processo OrganizacionalProcesso Administrativo: Planejamento
- PODC: Processo OrganizacionalProcesso Administrativo: Organização
- PODC: Processo OrganizacionalProcesso Administrativo: Direção
- PODC: Processo OrganizacionalProcesso Administrativo: Controle
- Teorias da AdministraçãoAbordagem NeoclássicaTeoria Neoclássica da Administração
Nas alternativas a seguir estão listadas funções administrativas, à
exceção de uma. Assinale-a.
Provas
Questão presente nas seguintes provas
- PODC: Processo OrganizacionalProcesso Administrativo: OrganizaçãoEstrutura OrganizacionalDepartamentalização
- Teorias da AdministraçãoAbordagem NeoclássicaTeoria Neoclássica da Administração
Existem tipos de abordagens que definem o agrupamento de
departamentos e de subordinação ao longo da hierarquia. Elas
estão listadas nas alternativas a seguir, à exceção de uma.
Assinale-a.
Provas
Questão presente nas seguintes provas
- Gestão de ProcessosOrganizações, Sistemas e Métodos
- PODC: Processo OrganizacionalProcesso Administrativo: OrganizaçãoEstrutura Organizacional
- Teorias da AdministraçãoAbordagem Estruturalista
São os processos, sistemas de informação e patentes que
permanecem em uma organização quando os funcionários dela
saem.
Trata-se de capital
Trata-se de capital
Provas
Questão presente nas seguintes provas
Em relação às oposições entre a Teoria X e a Teoria Y, é correto
afirmar que uma pressuposição da Teoria Y é que as pessoas
Provas
Questão presente nas seguintes provas
Cadernos
Caderno Container