Foram encontradas 50 questões.
- Sistemas de ArquivosTipos de Sistemas de ArquivosFAT16
- Sistemas de ArquivosTipos de Sistemas de ArquivosFAT32
Analise as assertivas a seguir.
I. O sistema de arquivos FAT16 suporta nomes de arquivos curtos (até 8 caracteres) enquanto o FAT32 suporta nomes de arquivos longos (até 256 caracteres).
II. O sistema de arquivos FAT32 permite gravar dois arquivos no mesmo cluster.
III. O sistema de arquivos FAT32 permite usar extensões de arquivos com mais de 3 caracteres.
IV. No sistema de arquivos FAT 32, é possível criar partições de até 2 gigabytes.
Está correto o que se afirma em
Provas
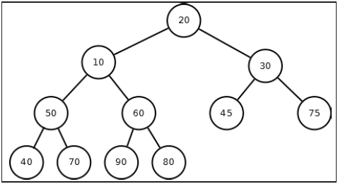
Considere a seguinte árvore binária.

Qual das alternativas a seguir representa a mesma árvore binária, em um vetor estruturado como Heap?
Provas
- Engenharia de SoftwarePrincípios de Engenharia de Software
- Paradigmas de ProgramaçãoOrientação a ObjetosOrientação a Objetos: Encapsulamento
No contexto da POO (Programação Orientada a Objetos), um dos princípios que visa garantir que um objeto é independente de contexto é que este
Provas
Com relação ao modelo relacional para sistemas de gerenciamento de banco de dados, assinale a alternativa correta.
Provas
- Fundamentos de ProgramaçãoAlgoritmosAvaliação de Expressões
- Fundamentos de ProgramaçãoLógica de Programação
- Fundamentos de ProgramaçãoOperadoresPrecedência de Operadores
Analise o algoritmo a seguir, apresentado em português estruturado, e determine o valor que será escrito na unidade de saída.
|
algoritmo “Qual” |
Provas
Uma loja de sapatos oferece um desconto de 12% aos clientes que pagam em dinheiro e cobra uma taxa de 5% para pagamentos utilizando o cartão de crédito. Supondo uma compra de R$ 600,00 nessa loja, qual será a diferença entre o pagamento realizado em dinheiro e no cartão de crédito?
Provas
Paulo ganhou um livro com 320 páginas. Considerando que num primeiro momento ele leu 35% do livro e depois mais 52 páginas, faltam quantas páginas para o término de sua leitura?
Provas
Em uma determinada prova, com duas questões, 74 alunos conseguiram acertar somente uma questão, 65 acertaram a primeira, 12 acertaram as duas e 82 não acertaram a segunda questão. Então, qual foi o número de alunos que fizeram essa prova?
Provas
Um setor da UFGD contabilizou um total de 120 funcionários, entre professores, técnicos administrativos e terceirizados. Constatou-se que o número de técnicos administrativos é o dobro do de professores e que o número de funcionários terceirizados ultrapassava em 12 o total de professores e técnicos. Considerando esses dados, qual a quantidade de técnicos administrativos contabilizados nesse setor:
Provas
Numa empresa de confecção de uniformes, sabe-se que 5 funcionários, trabalhando 6 horas por dia, durante 6 dias, produzem 1.800 uniformes. Para atender um pedido maior, a empresa convocou mais 3 funcionários, de mesma produtividade, além dos 5 já contratados, e aumentou o tempo de trabalho para 8 horas por dia. Nessas condições, quantos uniformes podem ser produzidos durante 5 dias de trabalho?
Provas
Caderno Container