Foram encontradas 60 questões.
Sobre o gateway de voz Asterisk interconectando telefones VoIP com a rede de telefonia pública, é correto dizer que:
Provas
Questão presente nas seguintes provas
Uma rede óptica para dados, de 100 quilômetros de comprimento usa, como transmissor de luz, um diodo laser de largura espectral 2 nm (dois nano metros) e uma fibra óptica monomodo de dispersão cromática de 10 ps/(nm.km) (dez pico segundos por nano metro por quilômetro). A dispersão temporal total da rede, levando-se em conta que somente tem infuência sobre esta dispersão, o laser e a fibra, será:
Provas
Questão presente nas seguintes provas
- Modelo OSIModelo OSI: Camada de Enlace
- Transmissão de DadosCSMA/CD e CSMA/CA
- Transmissão de DadosPadrões IEEE 802IEEE 802.3: Ethernet
Sobre a tecnologia Ethernet, leia o relato a seguir e responda a pergunta.
Em uma rede local Ethernet, o endereço MAC A deseja transmitir dados para o endereço MAC B. Então, antes de A transmitir o quadro Ethernet, ele verifca se o meio está livre. Como isso foi detectado, o quadro foi enviado para o endereço MAC B.
O protocolo utilizado para esse envio foi:
Em uma rede local Ethernet, o endereço MAC A deseja transmitir dados para o endereço MAC B. Então, antes de A transmitir o quadro Ethernet, ele verifca se o meio está livre. Como isso foi detectado, o quadro foi enviado para o endereço MAC B.
O protocolo utilizado para esse envio foi:
Provas
Questão presente nas seguintes provas
Sobre meios físicos de transmissão, observe as situações abaixo:
(i) – deseja-se conectar 10 estações de trabalho em uma sala de 30 metros quadrados;
(ii) – deseja-se interconectar dois prédios em um campus universitário distantes 500 metros um do outro;
(iii) – deseja-se interligar dois computadores em um laboratório que possui alta taxa de ruído eletromagnético.
A partir da descrição dos cenários acima, escolha o meio físico que melhor atenda as características de cada cenário sempre levando em conta a opção de menor custo financeiro.
(i) – deseja-se conectar 10 estações de trabalho em uma sala de 30 metros quadrados;
(ii) – deseja-se interconectar dois prédios em um campus universitário distantes 500 metros um do outro;
(iii) – deseja-se interligar dois computadores em um laboratório que possui alta taxa de ruído eletromagnético.
A partir da descrição dos cenários acima, escolha o meio físico que melhor atenda as características de cada cenário sempre levando em conta a opção de menor custo financeiro.
Provas
Questão presente nas seguintes provas
A fgura abaixo ilustra a resposta de um comando para se verifcar o conjunto de conexões abertas por um computador.

De acordo com o resultado mostrado na fgura acima, qual foi o comando utilizado?
Provas
Questão presente nas seguintes provas
Nos sistemas PCM é usada uma compressão e uma descompressão, respectivamente, na codificação e na decodificação dos níveis analógicos, que, no caso da Hierarquia Européia, obedece um padrão conhecido por “Lei A”. O gráfico abaixo mostra esse padrão de compressão, onde o eixo horizontal representa o sinal analógico de entrada normalizado e o eixo vertical o sinal de saída em milivolts.

Uma amostragem + 68 mV analógicos, será codificada em linguagem binária, por um codificador de um PCM, como:
Provas
Questão presente nas seguintes provas
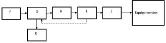
Nas centrais telefônicas, a falta de energia elétrica levará à perda de todas as chamadas em curso, a impossibilidade de qualquer ligação telefônica, o não funcionamento dos sistemas de supervisão, alarmes e etc.
A falta de energia deve sempre ser evitada. O diagrama esquemático abaixo representa um sistema de alimentação dos equipamentos de uma central telefônica.

Os blocos, identificados pelas letras F, G, H, I, J e K, correspondem a opção:A falta de energia deve sempre ser evitada. O diagrama esquemático abaixo representa um sistema de alimentação dos equipamentos de uma central telefônica.

Provas
Questão presente nas seguintes provas
Na sinalização entre juntores de centrais telefônicas CPA, usa-se, entre outras, a sinalização chamada de “Sinalização R2”, que permite a tomada e permite a liberação dos juntores de saída entrada e de entrada, a taxação da chamada, e etc...
Para a troca de informações entre os funtores de saída e de entrada, correspondentes aos canais numerados de “0” a “31” de um tributário E1, essa sinalização usa:
Para a troca de informações entre os funtores de saída e de entrada, correspondentes aos canais numerados de “0” a “31” de um tributário E1, essa sinalização usa:
Provas
Questão presente nas seguintes provas
A taxa de transmissão do STM -1 da SDH, incluindo a carga útil de dados (Payload),o (POH) e o cabeçalho (OH) é de:
Provas
Questão presente nas seguintes provas
Em seu Título IV, o RJU trata do Regime Disciplinar que regula as condutas dos servidores públicos. Na legislação e jurisprudência correlatas (pareceres, acórdãos, notas técnicas, de órgãos do controle externo, tribunais, ministérios) figura o detalhamento analítico dessas determinações. Desse modo, por exemplo, o Parecer da Advocacia Geral da União (AGU) nº GQ-164, vinculante, assim define uma das condutas proibidas pelo RJU:
“Desídia (e). É falta culposa, e não dolosa, ligada à negligência: costuma caracterizar-se pela prática ou omissão de vários atos (comparecimento impontual, ausências, produção imperfeita); excepcionalmente poderá estar configurada em um só ato culposo muito grave; (...) Quando a desídia é intencional, como na sabotagem, onde há a idéia preconcebida de causar prejuízos ao empregador, por esse aspecto doloso, ela se identifica com a improbidade. (...) (Mozart Victor Russomano - Comentários à CLT, 13ª ed, Rio de Janeiro: Forense, 1990, p. 561).” A alternativa na qual consta o dispositivo do RJU a que se refere o Parecer da AGU citado é:
“Desídia (e). É falta culposa, e não dolosa, ligada à negligência: costuma caracterizar-se pela prática ou omissão de vários atos (comparecimento impontual, ausências, produção imperfeita); excepcionalmente poderá estar configurada em um só ato culposo muito grave; (...) Quando a desídia é intencional, como na sabotagem, onde há a idéia preconcebida de causar prejuízos ao empregador, por esse aspecto doloso, ela se identifica com a improbidade. (...) (Mozart Victor Russomano - Comentários à CLT, 13ª ed, Rio de Janeiro: Forense, 1990, p. 561).” A alternativa na qual consta o dispositivo do RJU a que se refere o Parecer da AGU citado é:
Provas
Questão presente nas seguintes provas
Cadernos
Caderno Container