Foram encontradas 40 questões.
Considere a seguinte Tabela Verdade:
| A | B | Y |
| 0 | 0 | 1 |
| 0 | 1 | 1 |
| 1 | 0 | 1 |
| 1 | 1 | 0 |
A porta lógica que apresenta essa tabela verdade é:
Provas
O número hexadecimal ACD8 corresponde, em valores decimais, a:
Provas
Considere o circuito mostrado na figura a seguir, composto por elementos semicondutores.

Sabendo que a queda de tensão no LED1 é igual a 1,5 Volts, o valor de R1 que permite a passagem de uma corrente de 0,20 Ampères corresponde a:
Provas
Um osciloscópio está com sua base de tempo no canal horizontal ajustada para 5 milissegundos por divisão, e o canal vertical está ajustado para 2 Volts/divisão. Uma imagem de um sinal senoidal é apresentada na tela desse osciloscópio, de modo que dois ciclos do sinal ocupam 4 divisões do eixo horizontal, e a amplitude de pico a pico desse sinal ocupa 6 divisões verticais. Com essas informações, o valor de tensão de pico do sinal e sua frequência são, respectivamente:
Provas
Em um sistema trifásico balanceado e simétrico, o deslocamento angular entre as fases é, em graus, igual a:
Provas
Um motor assíncrono trifásico de 10 CV, 2 polos, 60 Hz, opera com escorregamento nominal de 8%. A velocidade nominal desse motor, em rpm, é:
Provas
Uma carga conectada a um circuito trifásico opera sob tensão nominal de linha de 220 V, com corrente de 60 A. O fator de potência da carga é igual a 0,80. A potência da carga operando sob essas condições é aproximadamente igual a: (considere 3 0,5 = 1,732)
Provas
Considere o circuito de baixa tensão em corrente alternada, onde os valores de reatância apresentados referem- se à operação em 60 Hz:

Se a frequência da fonte de alimentação for modificada para 120 Hz, o módulo da corrente eficaz I no circuito será aproximadamente igual a:
Provas
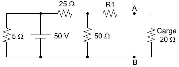
Considere o seguinte circuito de baixa tensão em corrente contínua:

O valor do resistor R1 que torna a tensão entre os pontos A e B sobre a carga de 20 Ω igual a 10 V é:
Provas
Considere o circuito elétrico na figura a seguir:

Considerando o Teorema de Thévenin, o valor da Tensão de Thévenin e da resistência equivalente de Thévenin desse circuito são, respectivamente:
Provas
Caderno Container