Foram encontradas 50 questões.

(Fonte: Motores Elétricos – Guia de especificação, WEG Group. Disponível em http://www.weg.net. Acesso 13/09/2013.)
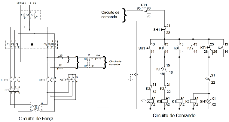
Os dois circuitos são utilizados para partida de motores elétricos. Sobre seus componentes, assinale a afirmativa correta.
Provas
A figura abaixo apresenta uma vista explodida de um motor elétrico.

(Fonte: Manual Geral de Instalação, Operação e Manutenção de Motores Elétricos, WEG Group.
Disponível em http://www.weg.net. Acesso 13/09/2013.)
Sobre as características construtivas do motor ilustrado, assinale a afirmativa correta.
Provas
Em relação a chaves de partida de motores, numere a coluna da direita de acordo com a da esquerda.
1 - Soft-starter
2 - Chave Compensadora
3 - Chave Série-Paralela
4 - Chave Estrela-Triângulo
( ) Possui um transformador que reduz a tensão aplicada no motor durante a partida. Pode ser utilizada em motores com três cabos de saída.
( ) Pode ser utilizada em motores com nove e doze cabos de saída, mas não pode ser utilizada em motores com seis cabos (220/380 V).
( ) Não pode ser utilizada em motores com nove cabos de saída.
( ) Possui circuito eletrônico que reduz a frequência e a tensão de alimentação do motor durante a partida.
Assinale a sequência correta.
Provas
Na figura abaixo é mostrada a placa de identificação de um motor elétrico.

(Fonte: Manual Geral de Instalação, Operação e Manutenção de Motores Elétricos, WEG Group.
Disponível em http://www.weg.net. Acesso 13/09/2013.)
Com base nas informações contidas na placa de identificação, assinale a afirmativa INCORRETA.
Provas
Observe o triângulo de potência na figura abaixo.

Qual o fator de potência?
Provas
Em algumas instalações elétricas industriais, há cobrança de multa devido ao baixo fator de potência por parte da concessionária de energia elétrica. A solução para evitar e parar de pagar essa multa é a correção do fator de potência.
Sobre o assunto, assinale a afirmativa INCORRETA.
Provas
Os circuitos de corrente contínua e corrente alternada possuem muitos comportamentos semelhantes, tais como as Leis de Ohm e de Kirchhoff, aplicadas a ambos. Porém, alguns componentes elétricos têm comportamentos diferentes em circuitos de corrente contínua e alternada.
Sobre o assunto, assinale a afirmativa correta.
Provas
Usando as Leis de Kirchhoff e sabendo que a corrente fornecida pela fonte V1 é 1 A, qual o valor de R1 do circuito a seguir?

Provas
No circuito abaixo, V1 é uma fonte de corrente contínua e sobre R1 há uma corrente de 0,5 A.

Qual é a queda de tensão sobre R4?
Provas
Um motor trifásico teve seu conjunto de bobinas do estator queimado durante seu uso. O técnico que prestou a manutenção comunicou ao proprietário do motor que a causa da queima foi falta de fase. O motor teve seu conjunto de bobinas do estator trocado e será recolocado em funcionamento, e, para evitar que se queime novamente, o proprietário deverá tomar providências preventivas/corretivas.
Sobre o assunto, assinale a afirmativa correta.
Provas
Caderno Container