Foram encontradas 316 questões.
A UML versão 2.5 possui um grande conjunto de tipos de
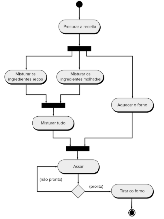
diagramas distintos. O diagrama abaixo indica as etapas de
confecção de um bolo.
O diagrama é do tipo
O diagrama é do tipo
Provas
Questão presente nas seguintes provas
- Engenharia de SoftwareAnálise e Projeto de Software
- Engenharia de SoftwareUML: Unified Modeling Language
A linguagem de modelagem unificada (UML), cujo padrão atual é
o 2.5, é amplamente utilizada para visualizar, especificar, construir
e documentar os artefatos de um sistema de software intensivo.
Relacione os tipos de diagramas UML a seguir a suas respectivas
características.
1. Diagrama de caso de uso. 2. Diagrama de implantação. 3. Diagrama de classes. 4. Diagrama de comunicação.
( ) Focaliza a estrutura do sistema de software e são úteis para mostrar a distribuição física de um sistema de software entre plataformas de hardware e ambientes de execução.
( ) Usado para modelar classes, incluindo seus atributos, operações e relações e associações com outras classes, a UML adota o diagrama de classe, ele fornece uma visão estática ou estrutural do sistema.
( ) Ajuda a determinar a funcionalidade e as características do software sob o ponto de vista do usuário.
( ) Também é conhecido como “diagrama de colaboração” na UML 1.X. Os objetos que interagem são representados por retângulos. As associações entre objetos são representadas por linhas ligando os retângulos. Normalmente, há uma seta apontando para um objeto no diagrama, que inicia a sequência de passagem de mensagens.
Assinale a opção que indica a relação correta, na ordem apresentada.
1. Diagrama de caso de uso. 2. Diagrama de implantação. 3. Diagrama de classes. 4. Diagrama de comunicação.
( ) Focaliza a estrutura do sistema de software e são úteis para mostrar a distribuição física de um sistema de software entre plataformas de hardware e ambientes de execução.
( ) Usado para modelar classes, incluindo seus atributos, operações e relações e associações com outras classes, a UML adota o diagrama de classe, ele fornece uma visão estática ou estrutural do sistema.
( ) Ajuda a determinar a funcionalidade e as características do software sob o ponto de vista do usuário.
( ) Também é conhecido como “diagrama de colaboração” na UML 1.X. Os objetos que interagem são representados por retângulos. As associações entre objetos são representadas por linhas ligando os retângulos. Normalmente, há uma seta apontando para um objeto no diagrama, que inicia a sequência de passagem de mensagens.
Assinale a opção que indica a relação correta, na ordem apresentada.
Provas
Questão presente nas seguintes provas
De acordo com a Constituição Federal, a despesa com pessoal
ativo e inativo e pensionistas da União, dos Estados, do Distrito
Federal e dos Municípios não pode exceder os limites
estabelecidos em lei complementar.
Para o cumprimento dos limites estabelecidos, durante o prazo fixado na lei complementar, a União, os Estados, o Distrito Federal e os Municípios adotarão as seguintes providências:
Para o cumprimento dos limites estabelecidos, durante o prazo fixado na lei complementar, a União, os Estados, o Distrito Federal e os Municípios adotarão as seguintes providências:
Provas
Questão presente nas seguintes provas
- Elementos OrçamentáriosDespesas de Exercícios Anteriores
- Elementos OrçamentáriosIngressos e Dispêndios
As despesas de exercícios encerrados, para as quais o orçamento
respectivo consignava crédito próprio, com saldo suficiente para
atendê-las, que não se tenham processado na época própria,
poderão ser pagas à conta de dotação específica consignada no
orçamento, discriminada por elemento.
Sempre que possível, deve ser obedecida a ordem
Sempre que possível, deve ser obedecida a ordem
Provas
Questão presente nas seguintes provas
- Elementos OrçamentáriosReceita OrçamentáriaClassificação da Receita Orçamentária
- Elementos OrçamentáriosIngressos e DispêndiosRCL: Receita Corrente Líquida
Uma entidade do setor público apresentava as seguintes receitas em 2023:
Impostos: .........................................................................R$800.000; Receita Patrimonial: ........................................................R$450.000; Operações de Crédito:.....................................................R$360.000; Alienação de Bens:...........................................................R$250.000; Amortização de Empréstimos:........................................R$180.000; Receita de Serviços:.........................................................R$120.000.
Assinale a opção que indica, respectivamente, o total das receitas correntes e de capital em 2023.
Impostos: .........................................................................R$800.000; Receita Patrimonial: ........................................................R$450.000; Operações de Crédito:.....................................................R$360.000; Alienação de Bens:...........................................................R$250.000; Amortização de Empréstimos:........................................R$180.000; Receita de Serviços:.........................................................R$120.000.
Assinale a opção que indica, respectivamente, o total das receitas correntes e de capital em 2023.
Provas
Questão presente nas seguintes provas
De acordo com a Lei Complementar nº 101/2000, ao final de cada
quadrimestre será emitido o Relatório de Gestão Fiscal.
O relatório conterá comparativo de alguns montantes com os limites da Lei. Além disso, se ultrapassado qualquer um dos limites, ele deve indicar
O relatório conterá comparativo de alguns montantes com os limites da Lei. Além disso, se ultrapassado qualquer um dos limites, ele deve indicar
Provas
Questão presente nas seguintes provas
3173785
Ano: 2024
Disciplina: Administração Financeira e Orçamentária
Banca: FGV
Orgão: ALESC
Disciplina: Administração Financeira e Orçamentária
Banca: FGV
Orgão: ALESC
Provas:
Com relação à aprovação das emendas ao projeto de lei do
orçamento anual ou aos projetos que o modifiquem, analise as
afirmativas a seguir.
I. São compatíveis com o plano plurianual e com a lei de diretrizes orçamentárias.
II. São relacionadas a mudanças de estimativas e correção de erros.
III. Indicam os recursos necessários, admitidos apenas os provenientes de anulação de despesa, excluídas as que incidem sobre as dotações relacionadas às áreas de saúde e segurança pública.
De acordo com a Constituição Federal, as emendas ao projeto de lei do orçamento anual ou aos projetos que o modifiquem somente podem ser aprovadas caso sigam o que se afirma em
I. São compatíveis com o plano plurianual e com a lei de diretrizes orçamentárias.
II. São relacionadas a mudanças de estimativas e correção de erros.
III. Indicam os recursos necessários, admitidos apenas os provenientes de anulação de despesa, excluídas as que incidem sobre as dotações relacionadas às áreas de saúde e segurança pública.
De acordo com a Constituição Federal, as emendas ao projeto de lei do orçamento anual ou aos projetos que o modifiquem somente podem ser aprovadas caso sigam o que se afirma em
Provas
Questão presente nas seguintes provas
- Organização dos PoderesPoder LegislativoProcesso LegislativoProcesso Legislativo OrdinárioFase Introdutória
O Governador do Estado Alfa apresentou projeto de lei alterando
o regime jurídico dos servidores públicos estaduais, em que
aumentava a gratificação de desempenho de R$500,00 para
R$600,00; estendia essa gratificação para os ocupantes do cargo
XX; e ainda aumentava os dias de fruição da licença nojo, de um
para dois dias. Maria, Deputada Estadual, durante a tramitação do
projeto, apresentou emendas com o objetivo de:
I. aumentar o valor da gratificação de desempenho para R$700,00, tendo indicado a respectiva fonte de custeio;
II. estender a gratificação aos ocupantes dos cargos YY e WW; e
III. amentar o período da licença nojo, de um para três dias.
À luz dos balizamentos estabelecidos pela Constituição Federal de 1988, é correto afirmar que
I. aumentar o valor da gratificação de desempenho para R$700,00, tendo indicado a respectiva fonte de custeio;
II. estender a gratificação aos ocupantes dos cargos YY e WW; e
III. amentar o período da licença nojo, de um para três dias.
À luz dos balizamentos estabelecidos pela Constituição Federal de 1988, é correto afirmar que
Provas
Questão presente nas seguintes provas
Em razão da intensidade dos raios solares, durante a maior parte
do ano, e do alto nível de salinidade da água marinha no litoral do
Estado-membro Alfa, sociedades empresárias ali sediadas
aumentaram exponencialmente a sua produção de sal marinho.
Apesar disso, era constante o desabastecimento do mercado local.
Por tal razão, o Deputado Estadual João solicitou que sua
assessoria analisasse a conformidade constitucional de um projeto
de lei estadual que estabelecesse a exigência de atendimento às
necessidades dos habitantes do território de Alfa, para que o
excedente de produção pudesse ser direcionado a outros
interessados.
A assessoria respondeu corretamente que a temática a ser tratada na proposição versa sobre
A assessoria respondeu corretamente que a temática a ser tratada na proposição versa sobre
Provas
Questão presente nas seguintes provas
Em determinada matéria de competência administrativa do Chefe
do Poder Executivo federal, um de seus assessores sugeriu que o
respectivo ato administrativo, após a sua edição, fosse submetido
à apreciação popular, com a consequente edição do ato em caso
de aprovação.
Considerando a sistemática legal vigente, em relação aos termos dessa narrativa, é correto afirmar que
Considerando a sistemática legal vigente, em relação aos termos dessa narrativa, é correto afirmar que
Provas
Questão presente nas seguintes provas
Cadernos
Caderno Container