Magna Concursos

Foram encontradas 40 questões.

3663969 Ano: 2025
Disciplina: Raciocínio Lógico
Banca: FUNDEP
Orgão: ARISB-MG
Pedro faz apenas dois tipos de atividade física: natação e corrida. Ele corre às segundas e sextas-feiras, caso não chova nesses dias, e às terças, quartas e quintas-feiras ele faz natação, caso não precise sair mais tarde do trabalho. Na semana passada, ele conseguiu fazer atividade física em todos os dias da semana.

Sabendo disso, é possível afirmar com certeza que, na semana passada,
 

Provas

Questão presente nas seguintes provas
3663968 Ano: 2025
Disciplina: Matemática
Banca: FUNDEP
Orgão: ARISB-MG
O comitê de uma empresa foi formado por quatro pessoas, com idades de 31, 38, 51 e 36 anos. O diretor do comitê precisava incluir em um relatório a idade média dos integrantes do grupo. No entanto, ao fazer o cálculo, ele inverteu os dígitos da idade de um dos membros, obtendo uma média de 34,5 anos, em vez do valor correto, que é 39 anos.

Qual idade foi invertida pelo diretor do comitê?
 

Provas

Questão presente nas seguintes provas
3663967 Ano: 2025
Disciplina: Raciocínio Lógico
Banca: FUNDEP
Orgão: ARISB-MG
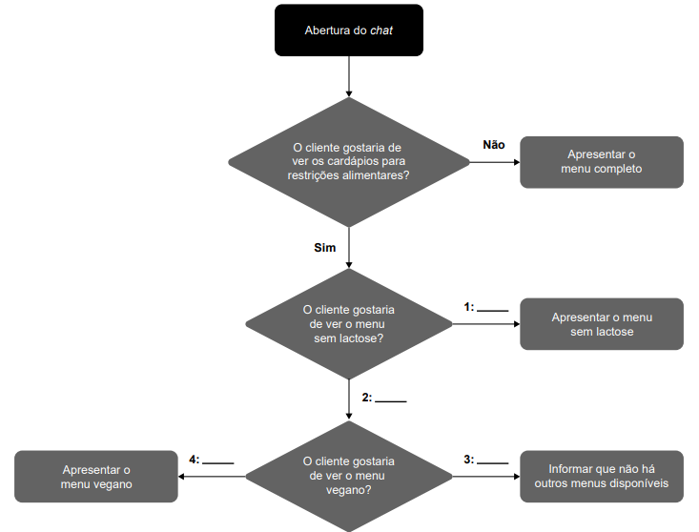
Um algoritmo é uma sequência ordenada de instruções com o objetivo de executar uma tarefa e / ou resolver um problema. Como atividade para sua disciplina de lógica, Catarina elaborou, em uma folha, um algoritmo para estruturar o chat que apresenta o cardápio virtual de um restaurante que tem as seguintes opções de cardápio: menu completo, menu sem lactose e menu vegano. Acidentalmente, Catarina molhou seu caderno, precisando reconstruir o algoritmo, cuja estrutura base, que deve ter as lacunas de 1 a 4 completadas, é apresentada a seguir:

Enunciado 4358965-1

Sabendo que as lacunas do algoritmo devem ser completadas com “sim” ou “não”, a sequência de respostas de 1 a 4 que completa corretamente o algoritmo de Catarina é:
 

Provas

Questão presente nas seguintes provas
3663966 Ano: 2025
Disciplina: Raciocínio Lógico
Banca: FUNDEP
Orgão: ARISB-MG
A sequência a seguir apresenta, a partir da terceira figura, um padrão recursivo no número de quadradinhos que compõe cada figura.
Enunciado 4358964-1

Dessa forma, a figura 6 será formada por quantos quadradinhos?
 

Provas

Questão presente nas seguintes provas
3663965 Ano: 2025
Disciplina: Estatística
Banca: FUNDEP
Orgão: ARISB-MG
A Black Friday é uma data de liquidações que nasceu nos Estados Unidos, em que consumidores garimpam produtos com enormes descontos no dia seguinte ao feriado de Ação de Graças. Ela já foi adotada em outros países, como o Brasil, para marcar o início da temporada de compras de Natal.

O gráfico a seguir apresenta o impacto de aumento nas vendas on-line percebido no Brasil ano a ano com a campanha Black Friday, em bilhões de reais, de 2019 a 2023.

Enunciado 4358963-1
Quando é a Black Friday? Vale a pena comprar na data no Brasil? BBC News Brasil. Disponível em: https://www.bbc.com/portuguese/articles/c2e7mp44pmro. Acesso em: 30 jan. 2025 (adaptado).

Para o período apresentado no gráfico, o menor aumento absoluto de vendas com relação ao ano anterior, em bilhões de reais, aconteceu em
 

Provas

Questão presente nas seguintes provas
3663964 Ano: 2025
Disciplina: Português
Banca: FUNDEP
Orgão: ARISB-MG
INSTRUÇÃO: Leia o texto II a seguir para responder à questão.

TEXTO II

Asdfg çlkjh!
A moça do outro lado da mesa na agência bancária está me abrindo uma conta. À sua frente, o computador. Sem pestanejar, digita uma a uma todas as palavras, sem olhar, enquanto me pergunta sobre aplicativos, senhas, tokens e outros mistérios da vida contemporânea. Os dedos, cheios de anéis e com longas unhas, talvez artificiais, teclam a uma velocidade que, nas antigas escolas de datilografia, certamente renderia prêmios ao aluno. Não vacila, não erra uma letra. Eu apenas observo e me espanto porque, com o dobro de anos de teclado do que ela de vida, às vezes o dedo escorrega, bato em falso e sou obrigado a corrigir.
Nos idos do século 20, sempre que alguma chatice me obrigava a ir a uma repartição pública, eu me via micado no balcão enquanto um funcionário catava milho na máquina de escrever para preencher um formulário. Aquela era a profissão do sujeito, e ele não estava preparado para a simples missão que tinha de executar: datilografar um texto. A ninguém ocorria agilizar o serviço pagando-lhe um curso de datilografia, do qual, em poucas semanas, até com o teclado coberto, ele executaria a jato o
Asdfg çlkjh asdfg çlkjh asdfg çlkjh
Asdfg çlkjh asdfg çlkjh asdfg çlkjh
Asdfg çlkjh asdfg çlkjh asdfg çlkjh.
Sendo a máquina de escrever a única alternativa mecânica à escrita manual, e estando presente em repartições de todos os tipos, eu me perguntava por que, desde a escola, não se ministravam cursos de datilografia aos estudantes. Seria uma disciplina como as outras, com provas parciais e finais, notas vermelhas para quem não aprendesse direito e possível bomba no fim do ano.
Bem, isso nunca foi feito. E, a partir dos anos 1990, deixou de precisar. Assim que se viram diante do teclado do computador – o mesmo que o das velhas Remingtons e Olivettis –, as pessoas começaram a nascer já sabendo digitar. Asdfg!
CASTRO, Ruy. Asdfg çlkjh! Folha de São Paulo, Opinião, 03 jun. 2024, p. A 2. (adaptado).
Releia a passagem transcrita do texto II.

“A moça do outro lado da mesa na agência bancária está me abrindo uma conta. À sua frente, o computador. Sem pestanejar, digita uma a uma as palavras, sem olhar, enquanto me pergunta sobre aplicativos, senhas, tokens e outros mistérios da vida contemporânea. [...] Eu apenas observo e me espanto porque, com o dobro de anos de teclado do que ela de vida, às vezes o dedo escorrega, bato em falso e sou obrigado a corrigir.”

Acerca do emprego do sinal indicativo de crase, é correto afirmar que, na frase
 

Provas

Questão presente nas seguintes provas
3663963 Ano: 2025
Disciplina: Português
Banca: FUNDEP
Orgão: ARISB-MG
INSTRUÇÃO: Leia o texto II a seguir para responder à questão.

TEXTO II

Asdfg çlkjh!
A moça do outro lado da mesa na agência bancária está me abrindo uma conta. À sua frente, o computador. Sem pestanejar, digita uma a uma todas as palavras, sem olhar, enquanto me pergunta sobre aplicativos, senhas, tokens e outros mistérios da vida contemporânea. Os dedos, cheios de anéis e com longas unhas, talvez artificiais, teclam a uma velocidade que, nas antigas escolas de datilografia, certamente renderia prêmios ao aluno. Não vacila, não erra uma letra. Eu apenas observo e me espanto porque, com o dobro de anos de teclado do que ela de vida, às vezes o dedo escorrega, bato em falso e sou obrigado a corrigir.
Nos idos do século 20, sempre que alguma chatice me obrigava a ir a uma repartição pública, eu me via micado no balcão enquanto um funcionário catava milho na máquina de escrever para preencher um formulário. Aquela era a profissão do sujeito, e ele não estava preparado para a simples missão que tinha de executar: datilografar um texto. A ninguém ocorria agilizar o serviço pagando-lhe um curso de datilografia, do qual, em poucas semanas, até com o teclado coberto, ele executaria a jato o
Asdfg çlkjh asdfg çlkjh asdfg çlkjh
Asdfg çlkjh asdfg çlkjh asdfg çlkjh
Asdfg çlkjh asdfg çlkjh asdfg çlkjh.
Sendo a máquina de escrever a única alternativa mecânica à escrita manual, e estando presente em repartições de todos os tipos, eu me perguntava por que, desde a escola, não se ministravam cursos de datilografia aos estudantes. Seria uma disciplina como as outras, com provas parciais e finais, notas vermelhas para quem não aprendesse direito e possível bomba no fim do ano.
Bem, isso nunca foi feito. E, a partir dos anos 1990, deixou de precisar. Assim que se viram diante do teclado do computador – o mesmo que o das velhas Remingtons e Olivettis –, as pessoas começaram a nascer já sabendo digitar. Asdfg!
CASTRO, Ruy. Asdfg çlkjh! Folha de São Paulo, Opinião, 03 jun. 2024, p. A 2. (adaptado).
Em relação ao conteúdo do texto escrito por Ruy Castro, é correto afirmar que, segundo o contexto, o seu título
 

Provas

Questão presente nas seguintes provas
3663962 Ano: 2025
Disciplina: Português
Banca: FUNDEP
Orgão: ARISB-MG
INSTRUÇÃO: Leia o texto II a seguir para responder à questão.

TEXTO II

Asdfg çlkjh!
A moça do outro lado da mesa na agência bancária está me abrindo uma conta. À sua frente, o computador. Sem pestanejar, digita uma a uma todas as palavras, sem olhar, enquanto me pergunta sobre aplicativos, senhas, tokens e outros mistérios da vida contemporânea. Os dedos, cheios de anéis e com longas unhas, talvez artificiais, teclam a uma velocidade que, nas antigas escolas de datilografia, certamente renderia prêmios ao aluno. Não vacila, não erra uma letra. Eu apenas observo e me espanto porque, com o dobro de anos de teclado do que ela de vida, às vezes o dedo escorrega, bato em falso e sou obrigado a corrigir.
Nos idos do século 20, sempre que alguma chatice me obrigava a ir a uma repartição pública, eu me via micado no balcão enquanto um funcionário catava milho na máquina de escrever para preencher um formulário. Aquela era a profissão do sujeito, e ele não estava preparado para a simples missão que tinha de executar: datilografar um texto. A ninguém ocorria agilizar o serviço pagando-lhe um curso de datilografia, do qual, em poucas semanas, até com o teclado coberto, ele executaria a jato o
Asdfg çlkjh asdfg çlkjh asdfg çlkjh
Asdfg çlkjh asdfg çlkjh asdfg çlkjh
Asdfg çlkjh asdfg çlkjh asdfg çlkjh.
Sendo a máquina de escrever a única alternativa mecânica à escrita manual, e estando presente em repartições de todos os tipos, eu me perguntava por que, desde a escola, não se ministravam cursos de datilografia aos estudantes. Seria uma disciplina como as outras, com provas parciais e finais, notas vermelhas para quem não aprendesse direito e possível bomba no fim do ano.
Bem, isso nunca foi feito. E, a partir dos anos 1990, deixou de precisar. Assim que se viram diante do teclado do computador – o mesmo que o das velhas Remingtons e Olivettis –, as pessoas começaram a nascer já sabendo digitar. Asdfg!
CASTRO, Ruy. Asdfg çlkjh! Folha de São Paulo, Opinião, 03 jun. 2024, p. A 2. (adaptado).
Releia o excerto do texto II e o anúncio a seguir.

“Nos idos do século 20, sempre que alguma chatice me obrigava a ir a uma repartição pública, eu me via micado no balcão enquanto um funcionário catava milho na máquina de escrever para preencher um formulário.”

Enunciado 4358960-1
Disponível em: https://www.elo7.com.br/maquina-de-escrever-retro-arquivo-digital/dp/1227E2C.

Analise as informações a seguir sobre os tipos de registros e de linguagens e assinale com V as afirmativas verdadeiras e com F as falsas.

(    ) A linguagem popular e informal, com o registro de marcas linguísticas comuns à fala cotidiana, só está presente no trecho do texto II.
(    ) A função emotiva da linguagem pode ser identificada no texto II pelo emprego da primeira pessoa no relato feito pelo cronista.
(    ) A combinação entre linguagem verbal e informações visuais, no anúncio, resulta em um comentário jocoso sobre a máquina de escrever.
(    ) Os elementos verbais e não verbais, presentes no anúncio, são interdependentes, pois a retirada de algum deles resultaria em perda de sentido do anúncio.

Assinale a sequência correta.
 

Provas

Questão presente nas seguintes provas
3663961 Ano: 2025
Disciplina: Português
Banca: FUNDEP
Orgão: ARISB-MG
INSTRUÇÃO: Leia o texto II a seguir para responder à questão.

TEXTO II

Asdfg çlkjh!
A moça do outro lado da mesa na agência bancária está me abrindo uma conta. À sua frente, o computador. Sem pestanejar, digita uma a uma todas as palavras, sem olhar, enquanto me pergunta sobre aplicativos, senhas, tokens e outros mistérios da vida contemporânea. Os dedos, cheios de anéis e com longas unhas, talvez artificiais, teclam a uma velocidade que, nas antigas escolas de datilografia, certamente renderia prêmios ao aluno. Não vacila, não erra uma letra. Eu apenas observo e me espanto porque, com o dobro de anos de teclado do que ela de vida, às vezes o dedo escorrega, bato em falso e sou obrigado a corrigir.
Nos idos do século 20, sempre que alguma chatice me obrigava a ir a uma repartição pública, eu me via micado no balcão enquanto um funcionário catava milho na máquina de escrever para preencher um formulário. Aquela era a profissão do sujeito, e ele não estava preparado para a simples missão que tinha de executar: datilografar um texto. A ninguém ocorria agilizar o serviço pagando-lhe um curso de datilografia, do qual, em poucas semanas, até com o teclado coberto, ele executaria a jato o
Asdfg çlkjh asdfg çlkjh asdfg çlkjh
Asdfg çlkjh asdfg çlkjh asdfg çlkjh
Asdfg çlkjh asdfg çlkjh asdfg çlkjh.
Sendo a máquina de escrever a única alternativa mecânica à escrita manual, e estando presente em repartições de todos os tipos, eu me perguntava por que, desde a escola, não se ministravam cursos de datilografia aos estudantes. Seria uma disciplina como as outras, com provas parciais e finais, notas vermelhas para quem não aprendesse direito e possível bomba no fim do ano.
Bem, isso nunca foi feito. E, a partir dos anos 1990, deixou de precisar. Assim que se viram diante do teclado do computador – o mesmo que o das velhas Remingtons e Olivettis –, as pessoas começaram a nascer já sabendo digitar. Asdfg!
CASTRO, Ruy. Asdfg çlkjh! Folha de São Paulo, Opinião, 03 jun. 2024, p. A 2. (adaptado).
A palavra destacada na frase “[...] nas antigas escolas de datilografia, certamente renderia prêmios ao aluno [...]” pertence à mesma classe da palavra destacada em
 

Provas

Questão presente nas seguintes provas
3663960 Ano: 2025
Disciplina: Português
Banca: FUNDEP
Orgão: ARISB-MG
INSTRUÇÃO: Leia o texto II a seguir para responder à questão.

TEXTO II

Asdfg çlkjh!
A moça do outro lado da mesa na agência bancária está me abrindo uma conta. À sua frente, o computador. Sem pestanejar, digita uma a uma todas as palavras, sem olhar, enquanto me pergunta sobre aplicativos, senhas, tokens e outros mistérios da vida contemporânea. Os dedos, cheios de anéis e com longas unhas, talvez artificiais, teclam a uma velocidade que, nas antigas escolas de datilografia, certamente renderia prêmios ao aluno. Não vacila, não erra uma letra. Eu apenas observo e me espanto porque, com o dobro de anos de teclado do que ela de vida, às vezes o dedo escorrega, bato em falso e sou obrigado a corrigir.
Nos idos do século 20, sempre que alguma chatice me obrigava a ir a uma repartição pública, eu me via micado no balcão enquanto um funcionário catava milho na máquina de escrever para preencher um formulário. Aquela era a profissão do sujeito, e ele não estava preparado para a simples missão que tinha de executar: datilografar um texto. A ninguém ocorria agilizar o serviço pagando-lhe um curso de datilografia, do qual, em poucas semanas, até com o teclado coberto, ele executaria a jato o
Asdfg çlkjh asdfg çlkjh asdfg çlkjh
Asdfg çlkjh asdfg çlkjh asdfg çlkjh
Asdfg çlkjh asdfg çlkjh asdfg çlkjh.
Sendo a máquina de escrever a única alternativa mecânica à escrita manual, e estando presente em repartições de todos os tipos, eu me perguntava por que, desde a escola, não se ministravam cursos de datilografia aos estudantes. Seria uma disciplina como as outras, com provas parciais e finais, notas vermelhas para quem não aprendesse direito e possível bomba no fim do ano.
Bem, isso nunca foi feito. E, a partir dos anos 1990, deixou de precisar. Assim que se viram diante do teclado do computador – o mesmo que o das velhas Remingtons e Olivettis –, as pessoas começaram a nascer já sabendo digitar. Asdfg!
CASTRO, Ruy. Asdfg çlkjh! Folha de São Paulo, Opinião, 03 jun. 2024, p. A 2. (adaptado).
Releia o trecho do texto II e a tirinha a seguir.

“A ninguém ocorria agilizar o serviço pagando-lhe um curso de datilografia, do qual, em poucas semanas, até com o teclado coberto, ele executaria a jato o

Asdfg çlkjh asdfg çlkjh asdfg çlkjh
Asdfg çlkjh asdfg çlkjh asdfg çlkjh
Asdfg çlkjh asdfg çlkjh asdfg çlkjh.”

Enunciado 4358958-1
Disponível em: https://www.nadaver.com/author/site-admin/page/36/.

No que diz respeito à fonologia e à fonética, analise as afirmativas a seguir.

I. As palavras ATÉ, ELE, VOU e NÃO estão agrupadas porque têm a mesma classificação quanto ao número de sílabas.
II. A grafia do termo TELECOTECO está incorreta, segundo as regras do Novo Acordo Ortográfico sobre o uso do hífen.
III. Os vocábulos “NINGUÉM” e “VOCÊ”, presentes nos textos, no que diz respeito à acentuação gráfica, são acentuados conforme a mesma regra gramatical.
IV. Um componente sonoro pode ser identificado com a escolha vocabular tanto do termo TELECOTECO quando da grafia repetida de ASDFG ÇLKJH.

Está(ão) correta(s) a(s) afirmativa(s)
 

Provas

Questão presente nas seguintes provas