Foram encontradas 445 questões.
Na programação orientada a objetos, a restrição do acesso aos atributos de uma classe apenas a esta mesma classe é conhecido como
Provas
Em um sistema operacional multitarefa, três processos compartilham dois recursos. Cada um desses processos possui, no mínimo,
Provas
Disciplina: TI - Organização e Arquitetura dos Computadores
Banca: FADESP
Orgão: BANPARÁ
Um computador com arquitetura de processadores baseada em um conjunto reduzido de instruções possui características típicas da organização RISC. Sobre essa questão, é correto afirmar que máquinas RISC
Provas
Disciplina: TI - Organização e Arquitetura dos Computadores
Banca: FADESP
Orgão: BANPARÁ
Considere os números binários 10100011 e 00100101. Os resultados das operações binárias de adição e de subtração são, respectivamente,
Provas
Considere as afirmativas abaixo.
I. O esquema floco de neve tem a desvantagem de deixar querys complexas em função da normalização das tabelas.
II. O esquema estrela tem esse nome porque todas as tabelas se comunicam diretamente entre si.
III. Uma das funções do Drill Down é fornecer uma visão de hierarquia de dados detalhados, alterando as dimensões quando preciso.
Está (Estão) correta(s) a(s) afirmativa(s)
Provas
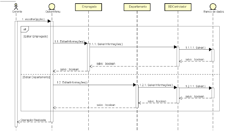
Considere o seguinte diagrama UML:

Sobre ele, é correto afirmar que
Provas
Sobre as práticas de arquitetura de software, é correto afirmar que
Provas
Um projeto, de acordo com o guia PMBOK, é esforço temporário empreendido para criar um produto, serviço ou resultado exclusivo. Além disso, o guia define que o gerenciamento de projetos é realizado pela aplicação e integração de 5 grupos de processos: iniciação, planejamento, execução, controle e encerramento. Com base nesses conceitos, é correto afirmar que
Provas
O teste de software que tem como objetivo testar o produto em relação à sua especificação, em outras palavras, verificar se o software atende aos requisitos definidos, em uma ótica externa ou do usuário, sem se preocupar com os detalhes de implementação do mesmo, é o
Provas
Uma empresa contratou um engenheiro de software para estimar o custo do desenvolvimento de um software. Para estimativa desse custo, o engenheiro utilizou uma contagem de pontos por função e levantou as seguintes informações:
| Função de Negócio | Contagem | Complexidade | ||
| Simples | Média | Complexa | ||
|
Entrada Externa (EEs) |
5 | 3 | 4 | 6 |
| Saída Externa (SEs) | 7 | 4 | 5 | 7 |
| Consulta Externa (CEs) | 8 | 3 | 4 | 6 |
| Arquivo lógico Interno (ALIs) | 3 | 7 | 10 | 15 |
| Arquivo de Interface Externa (AIEs) | 3 | 5 | 7 | 10 |
Considerando-se que as funções de negócio foram avaliadas como EEs médias, SEs médias, CEs complexas, ALIs complexos e AIES simples, o engenheiro de software obteve pontos por função bruto igual a
Provas
Caderno Container