Magna Concursos

Foram encontradas 1.125 questões.

3536148 Ano: 2024
Disciplina: Engenharia Elétrica
Banca: Instituto Acesso
Orgão: Câm. Manaus-AM
Provas:
Um engenheiro eletricista está projetando o sistema de eletrodutos para uma instalação industrial. Ele precisa acomodar três cabos de alimentação monofásicos (fase, neutro e terra) em um eletroduto de PVC, com um comprimento total de 30 metros, incluindo curvas e desvios. Cada cabo possui uma seção de 10 mm2 e diâmetro externo de 7,2 mm. Para garantir que a instalação esteja de acordo com as normas de ocupação máxima do eletroduto, ele deve selecionar o diâmetro interno adequado para o eletroduto de modo que o índice de ocupação não ultrapasse 40 por cento, conforme indicado nas normas técnicas.

A tabela abaixo mostra os diâmetros internos de diferentes tamanhos de eletrodutos de PVC disponíveis.

Enunciado 4115014-1
 

Provas

Questão presente nas seguintes provas
3536147 Ano: 2024
Disciplina: Engenharia Elétrica
Banca: Instituto Acesso
Orgão: Câm. Manaus-AM
Provas:
Uma fazenda agropecuária situada em uma região com grande potencial solar e eólico decidiu instalar um sistema de geração híbrida, composto por painéis solares fotovoltaicos de 200 kWp e uma turbina eólica de 100 kW, para abastecer seus equipamentos e instalações. A produção média mensal de energia é suficiente para atender ao consumo, mas a fazenda percebe que a geração varia muito entre os meses e que, em alguns períodos, a produção não atende completamente à demanda.

Considerando a sazonalidade das fontes de energia e a necessidade de manter um fornecimento estável, qual a melhor solução para garantir que a fazenda seja autossuficiente em energia?
 

Provas

Questão presente nas seguintes provas
3536146 Ano: 2024
Disciplina: Engenharia Elétrica
Banca: Instituto Acesso
Orgão: Câm. Manaus-AM
Provas:
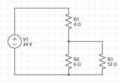
Em um sistema de distribuição de energia, um Engenheiro Eletricista precisa calcular a corrente total fornecida por uma fonte de tensão de 24V para um circuito que alimenta uma carga crítica. O circuito é composto por dois resistores ( R 1 ) e R 2 em série, e um resistor R 3 em paralelo com R 2. Os valores dos resistores são R 1 = 4 Ω, R 2 = 6 Ω e R 3 = 12 Ω. Qual é a corrente total fornecida pela fonte de tensão?

Enunciado 4115011-1
 

Provas

Questão presente nas seguintes provas
3536145 Ano: 2024
Disciplina: Engenharia Elétrica
Banca: Instituto Acesso
Orgão: Câm. Manaus-AM
Provas:
Uma planta de geração de energia utiliza um gerador síncrono trifásico para produzir eletricidade em larga escala. Durante a operação, a equipe de manutenção realiza testes e ajustes para garantir que o gerador opere de forma eficiente e sincronizada com a rede elétrica. Analise as afirmativas abaixo sobre o funcionamento e controle de máquinas síncronas:

I.O fator de potência do gerador síncrono pode ser controlado ajustando a corrente de excitação do rotor, permitindo operar em condições de carga indutiva ou capacitiva.

II.Em operação síncrona, o torque do gerador é determinado pela frequência da rede elétrica, e uma variação nessa frequência causa o deslizamento do rotor.

III.Um gerador síncrono que opera com um fator de potência unitário indica que a corrente e a tensão estão em fase, e não há troca de potência reativa com a rede.

IV.Máquinas síncronas operando em paralelo com a rede exigem que seus ângulos de fase estejam sincronizados com a rede, evitando correntes de circulação indesejadas entre os geradores.

V.A operação em regime subexcitado de um gerador síncrono causa aumento na demanda de corrente de excitação para manter o campo magnético estável, garantindo a operação em sincronismo com a rede.


Qual opção abaixo apresenta apenas as afirmações corretas?
 

Provas

Questão presente nas seguintes provas
3536144 Ano: 2024
Disciplina: Engenharia Elétrica
Banca: Instituto Acesso
Orgão: Câm. Manaus-AM
Provas:
Uma indústria química planeja instalar um transformador para alimentar equipamentos que geram harmônicos significativos, como inversores de frequência, retificadores e fontes chaveadas. Após análise, decidiu-se utilizar um transformador com fator K para suportar melhor essas cargas não lineares. O engenheiro responsável escolheu um transformador com fator K-13 para essa aplicação. Qual das alternativas abaixo descreve corretamente as vantagens e limitações da utilização de um transformador com fator K-13 para essa aplicação?
 

Provas

Questão presente nas seguintes provas
3536143 Ano: 2024
Disciplina: Engenharia Elétrica
Banca: Instituto Acesso
Orgão: Câm. Manaus-AM
Provas:
Uma concessionária de energia elétrica, responsável pelo fornecimento de energia em uma cidade com 50.000 habitantes, tem enfrentado problemas de continuidade no fornecimento devido a falhas frequentes em uma linha de distribuição de 13,8 kV que alimenta uma região residencial. Nos últimos 12 meses, foram registrados 20 desligamentos com um tempo médio de restauração de 3 horas cada. Com base nas normas de qualidade de serviço de continuidade do fornecimento, a concessionária planeja reduzir o índice de interrupções e melhorar o tempo de restauração. Considerando essa situação, assinale a alternativa que apresenta a ação mais apropriada para melhorar a qualidade do fornecimento de acordo com os indicadores de continuidade.
 

Provas

Questão presente nas seguintes provas
3536142 Ano: 2024
Disciplina: Engenharia Elétrica
Banca: Instituto Acesso
Orgão: Câm. Manaus-AM
Provas:
Uma usina geradora de energia, localizada a 100 km de uma subestação, é conectada ao sistema de transmissão por meio de uma linha de transmissão de 230 kV. A usina utiliza um gerador síncrono de 500 MVA com uma constante inercial de 6 MJ/MVA e um regulador de velocidade que responde em 0,5 segundos. Durante uma operação em carga plena, ocorre uma falha trifásica temporária na linha de transmissão, que é isolada por um disjuntor após 0,25 segundos. Considere que, após a remoção da falha, o sistema retoma as condições normais de operação, mas o ângulo de carga do gerador é aumentado significativamente. Diante dessa situação, o engenheiro deve analisar a estabilidade transitória do sistema. Assinale a alternativa que melhor descreve o comportamento esperado para a estabilidade do sistema e a razão para essa resposta.
 

Provas

Questão presente nas seguintes provas
3536141 Ano: 2024
Disciplina: Engenharia Elétrica
Banca: Instituto Acesso
Orgão: Câm. Manaus-AM
Provas:
Em um sistema elétrico de média tensão, é necessário realizar o dimensionamento de proteção e a coordenação dos dispositivos para garantir a segurança e a continuidade de operação. Considere que o sistema possui cargas sensíveis a surtos de corrente e tensões transitórias, além de equipamentos críticos que precisam ser protegidos contra falhas. Assinale as afirmativas corretas sobre o dimensionamento e a coordenação de proteção nesse contexto:

I.A corrente de curto-circuito de cada ponto do sistema deve ser considerada no dimensionamento dos dispositivos de proteção para evitar sobrecargas e falhas no momento da atuação.

II.Em sistemas com cargas sensíveis, a coordenação deve priorizar a instalação de dispositivos de proteção temporizados para evitar interrupções desnecessárias nas cargas sensíveis.

III.Para proteção adequada, é recomendado que o disjuntor de média tensão possua características de atuação rápida para minimizar a duração de falhas em caso de curto-circuito.

IV.Os relés de sobrecorrente devem ser ajustados considerando o tempo de resposta dos dispositivos de proteção a jusante, para garantir a seletividade e evitar que uma falha isolada interrompa a alimentação de todo o sistema.

V.A coordenação entre dispositivos de proteção de baixa e média tensão deve ser ignorada em sistemas que possuem transformadores isoladores, pois estes impedem o compartilhamento de falhas entre as redes.

Escolha a combinação correta entre as alternativas abaixo:
 

Provas

Questão presente nas seguintes provas
3536140 Ano: 2024
Disciplina: Engenharia Elétrica
Banca: Instituto Acesso
Orgão: Câm. Manaus-AM
Provas:
Um edifício comercial de 40 andares, localizado em uma região com alta incidência de raios, possui um sistema de proteção contra descargas atmosféricas (SPDA) instalado há 15 anos. Devido à expansão das atividades no edifício, foram instalados novos equipamentos eletrônicos sensíveis em diversos andares. Considerando a importância da proteção desses equipamentos e as atualizações nas normas técnicas, qual a melhor estratégia para avaliar e atualizar o SPDA existente?
 

Provas

Questão presente nas seguintes provas
3536139 Ano: 2024
Disciplina: Segurança e Saúde no Trabalho (SST)
Banca: Instituto Acesso
Orgão: Câm. Manaus-AM
As instalações da área de vivência de uma obra com 160 funcionários devem possuir, no mínimo, X vasos sanitários e Y chuveiros. Assinale a alternativa que apresenta corretamente o produto de X e Y.
 

Provas

Questão presente nas seguintes provas