Magna Concursos

Foram encontradas 90 questões.

2840090 Ano: 2021
Disciplina: TI - Desenvolvimento de Sistemas
Banca: CESGRANRIO
Orgão: CEF
Provas:

Uma universidade deseja implementar um sistema de controle de acesso às salas do seu campus. Esse sistema deve levar em consideração o seguinte cenário:

  • Apenas três categorias de pessoas terão acesso às salas: professores, estudantes e funcionários;
  • Alguns funcionários podem ser alunos da universidade;
  • Alguns alunos podem ser professores da universidade.

A partir desse cenário, deve ser elaborado um modelo conceitual de classe UML, que contenha uma generalização. Qual generalização é compatível com o cenário acima?

 

Provas

Questão presente nas seguintes provas
2840089 Ano: 2021
Disciplina: TI - Desenvolvimento de Sistemas
Banca: CESGRANRIO
Orgão: CEF
Provas:
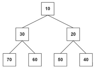
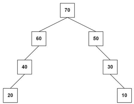
Qual árvore binária pode ser classificada como árvore binária de busca?
 

Provas

Questão presente nas seguintes provas
2127110 Ano: 2021
Disciplina: TI - Redes de Computadores
Banca: CESGRANRIO
Orgão: CEF
Provas:
Na arquitetura TCP/IP, a tarefa da camada inter-redes é permitir que os hosts injetem pacotes em qualquer rede e prover o tráfego dos pacotes até o seu destino, sem garantia de ordem de entrega dos pacotes. Dentre os protocolos utilizados nessa camada, tem-se o
 

Provas

Questão presente nas seguintes provas
2127085 Ano: 2021
Disciplina: TI - Desenvolvimento de Sistemas
Banca: CESGRANRIO
Orgão: CEF
Provas:
Um arquivo, contendo um documento XML, contém exatamente a seguinte informação: <?xml version=”1.0”?> <PEDIDOS> <PEDIDO> <TITULO>Pedido de Empréstimo</TITULO> <REQUERENTE>José da Silva</REQUERENTE> <CPF>999.999.999-99</CPF> <VALOR>20000</VALOR> <PEDIDO> <PEDIDOS> A partir desse documento apenas, um processador XML pode garantir que o arquivo é
 

Provas

Questão presente nas seguintes provas
2127084 Ano: 2021
Disciplina: TI - Desenvolvimento de Sistemas
Banca: CESGRANRIO
Orgão: CEF
Provas:
Na linguagem de programação Kotlin, é possível criar uma variável cujo valor nunca pode ser mudado, na prática, uma constante, com o nome idademinima, do tipo básico inteiro de 32 bits, com o valor 18. Para que isso aconteça, qual das seguintes instruções deve ser usada?
 

Provas

Questão presente nas seguintes provas
2126956 Ano: 2021
Disciplina: TI - Banco de Dados
Banca: CESGRANRIO
Orgão: CEF
Provas:
Os Sistemas de Gerenciamento de Banco de Dados (SGBD) foram afetados pelas demandas trazidas pelo Big Data. Uma das formas de tratar essas demandas são os Sistemas de Gerenciamento de Banco de Dados Distribuídos (SGBDD), nos quais os dados podem estar armazenados em vários servidores, conectados por uma rede de computadores. Um SGBDD que usa softwares middleware, de forma que os SGBDs que o compõem estejam fracamente acoplados, é conhecido como
 

Provas

Questão presente nas seguintes provas
2126114 Ano: 2021
Disciplina: Administração Geral
Banca: CESGRANRIO
Orgão: CEF
Provas:
O vendedor de equipamentos de informática sai de uma agência bancária contrariado. Um colega de trabalho, que o esperava para almoçar, nota o seu desconforto e lhe pergunta o que houve. Ele diz que o gerente do banco havia-lhe proposto que virasse cliente da agência e contratasse um seguro, para que, então, esse gerente sugerisse à direção a compra dos equipamentos oferecidos pelo vendedor. O conflito ético de vendas observado nesse caso é denominado
 

Provas

Questão presente nas seguintes provas
2126108 Ano: 2021
Disciplina: TI - Banco de Dados
Banca: CESGRANRIO
Orgão: CEF
Provas:
Um sistema gerenciador de banco de dados utiliza metadados, persistidos em bancos de dados, para
 

Provas

Questão presente nas seguintes provas
2126107 Ano: 2021
Disciplina: TI - Desenvolvimento de Sistemas
Banca: CESGRANRIO
Orgão: CEF
Provas:
As classes Java a seguir pertencem ao pacote default e foram incluídas no arquivo Main.java. class MnopA { static int x=10,y=10,z=10; public MnopA() { x*=2; } { y+=5; z+=10; } } class MnopB extends MnopA { public MnopB(int c) { y*=c; } { z+=y; } static { x=y=z=1; } } public class Main { public static void main(String [ ] args) { MnopB o=new MnopB(2); System.out.println(MnopB.x+MnopB.y+MnopB.z); } } O que será exibido no console quando o método main for executado?
 

Provas

Questão presente nas seguintes provas
2125196 Ano: 2021
Disciplina: Matemática
Banca: CESGRANRIO
Orgão: CEF
Provas:
Por estudos estatísticos, estima-se que um cliente de um certo banco tem 75% de probabilidade de ir para atendimento de caixa eletrônico, e 25% de ir para um atendimento personalizado. Em uma amostra de quatro clientes entrando no banco, qual é a probabilidade de que a maioria deles se dirija ao atendimento personalizado?
 

Provas

Questão presente nas seguintes provas