Foram encontradas 50 questões.
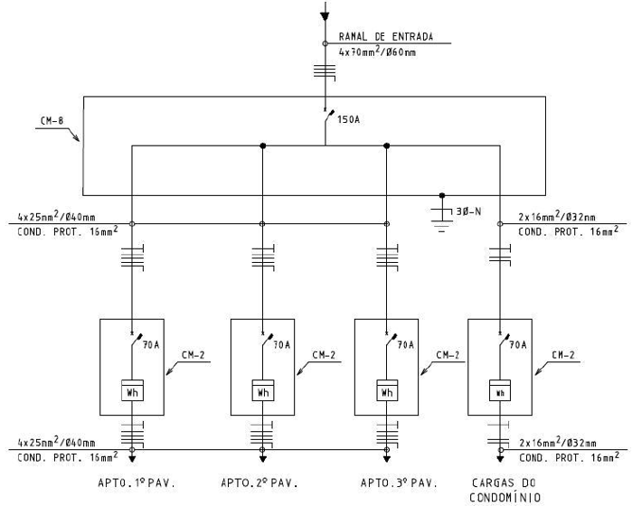
Analise a seguinte figura.

É CORRETO afirmar que a figura analisada representa um diagrama para o fornecimento de energia elétrica do tipo
Provas
Analise a seguinte figura.

Para que a figura analisada represente o esquema de ligação de prevenção e combate a incêndios, o item indicado com a letra “A”, após o ramal de entrada, deverá representar a
Provas
Analise as seguintes afirmativas com relação à situação da edificação para escolha do padrão.
I. O padrão de entrada deverá ser construído na divisa da propriedade com o passeio público.
II. Para edificações construídas do lado oposto da rede da CEMIG, deverá ser utilizado o padrão com comprimento de 7,0m.
III. Visando preservar as distâncias entre o ramal de ligação e o solo, o padrão a ser construído no mesmo lado da rede da CEMIG somente poderá ser o de 7,0m.
A partir dessa análise, pode-se concluir que estão corretas
Provas
Analise as seguintes afirmativas com relação à construção e conservação do padrão de entrada para o fornecimento de energia elétrica em tensão secundária para edificações coletivas.
I. Todos os materiais e equipamentos devem ser adquiridos pelo consumidor.
II. Padrões de entrada construídos em áreas de preservação permanente somente poderão ser ligados com a apresentação de autorização do órgão ambiental.
III. Caso seja de interesse, o consumidor poderá, opcionalmente, construir a caixa de passagem (energia medida), logo após a caixa de medição e proteção.
A partir dessa análise, pode-se concluir que estão corretas
Provas
Para o fornecimento de energia elétrica em tensão secundária pela CEMIG, são requisitos mínimos dos dados do imóvel a serem entregues para análise do projeto elétrico, EXCETO
Provas
A demanda de potência ativa a ser obrigatoriamente disponibilizada pela concessionária no ponto de entrega, conforme valor e período de vigência fixados no contrato de fornecimento e que deverá ser integralmente paga, seja ou não utilizada durante o período de faturamento, expressa em quilowatts (kW), é denominada
Provas
Considerando a definição dos termos técnicos, numere a COLUNA II de acordo com a COLUNA I associando corretamente cada termo às suas características.
COLUNA I
1. Ramal de ligação
2. Ramal de entrada
3. Ramal interno
COLUNA II
( ) conjunto de condutores e acessórios instalados a partir da medição.
( ) conjunto de condutores e acessórios instalados entre o ponto de derivação da rede e o ponto de entrega.
( ) conjunto de condutores e acessórios instalados entre o ponto de entrega e a proteção geral de média ou baixa tensões.
Assinale a alternativa que apresenta a sequência de números CORRETA.
Provas
Com relação às patologias de estruturas de concreto armado, é INCORRETO afirmar
Provas
Durante a execução das sondagens de simples reconhecimento, é comum a execução dos ensaios denominados Standard Penetration Test (SPT).
Esses ensaios buscam identificar
Provas
Os ensaios de compactação visam melhorar as qualidades físicas dos solos a fim de que este adquira, dentre outras propriedades, o aumento da resistência à ruptura sob a ação de cargas externas e a redução de variações volumétricas.
As duas principais características naturais que são alteradas e obtidas ao final da execução dos ensaios de compactação são
Provas
Caderno Container