Foram encontradas 250 questões.
As torres em um sistema de telecomunicações são utilizadas para suportar as antenas na altura necessária para o atendimento do enlace. Existem vários tipos de torre com características específicas. Nesse contexto, avalie as afirmativas seguintes:
I. Torres-cavalete são grandes estruturas construídas para suportar antenas a um nível bem superior ao solo.
II. Para–raios e aterramento são considerados acessórios principais nas torres de telecomunicações.
III. As torres-autoportante são projetadas para suportar uma grande quantidade de antenas, podendo atingir alturas superiores a 100 metros.
É CORRETO apenas o que se afirma em
Provas
Quatro passageiros estão no interior do carro, e os cabos elétricos de média tensão rompidos de um poste caem e encostam sobre a parte externa do veículo.
Nessa situação, o procedimento indicado é
Provas
Os guias de onda e cabos coaxiais são os componentes do sistema de radiocomunicação encarregados de levar o sinal do equipamento até o conector da antena. Levando em consideração as características desses dois componentes, avalie as afirmativas seguintes:
I- Na faixa de VHF, são utilizados cabos coaxiais para a conexão entre o equipamento transmissor e a antena.
II- Os guias de onda são o elemento indicado para a transmissão de ondas eletromagnéticas (sinais de RF) de frequência e/ou potência muito elevada (micro-ondas).
III- O guia de onda cilíndrico circular é o mais utilizado no campo devido à sua flexibilidade e facilidade de instalação, se comparado com o guia de onda elíptico.
É CORRETO apenas o que se afirma em
Provas
Atenuador óptico é um componente que, quando inserido no percurso óptico de transmissão, introduz uma perda de inserção controlada. Assim, ao conectar um atenuador óptico com inserção 3 dB na entrada de um amplificador óptico de 10dB, levando em consideração apenas os ganhos apresentados, qual será o ganho total do sistema em dB?
Provas
As torres em um sistema de radiocomunicação são utilizadas para suportar as antenas na altura necessária para o atendimento do enlace. Existem vários tipos de torre com características específicas. Nesse contexto, avalie as afirmativas seguintes:
I. As torres-poste têm uma estrutura maior do que as torres-autoportante, apresentando vantagens de possuir uma capacidade de carga bem maior e facilidades no içamento e instalação de antenas.
II. As torres-autoportante são mais econômicas do que as torres estaiadas, mas apresentam a desvantagem de necessitar de um espaço maior devido à utilização de estaios.
III. As torres-autoportante mais utilizadas na prática possuem seção cilíndrica.
Assinale a alternativa CORRETA.
Provas
Um circuito RL em série, operando na frequência de 5 kHz, tem como parâmetros uma resistência R = 70 !$ \Omega !$ e um indutor L = 3 mH. Esse circuito é representado pelo diagrama de impedância, mostrado na figura abaixo, cujos valores numéricos são aproximados em uma casa decimal.

O valor de X no diagrama, em !$ \Omega !$, é
Provas
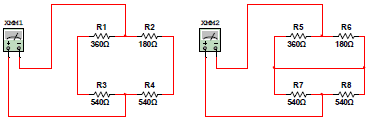
Foram medidas as resistências elétricas de dois circuitos elétricos distintos, conforme figura abaixo:

Os valores encontrados nos medidores XMM1 e XMM2 são respectivamente iguais a
Provas
Uma instalação elétrica monofásica com tensão nominal de 127 VAC foi monitorada pela concessionária de energia elétrica, que registrou os seguintes valores médios mensais de Potência Ativa e Fator de Potência: 2500 W e 0,80.
Considerando essas informações, é CORRETO afirmar que
Provas
Com a crescente competição entre as empresas por custos menores de produção e a tendência mundial de eficiência energética, os fabricantes de eletrodomésticos estão buscando a melhoria contínua em seus produtos visando à redução do seu consumo de energia elétrica. O custo inicial de um eletrodoméstico de alto rendimento é maior do que o eletrodoméstico padrão (standard).
Em uma instalação comercial, planeja-se a substituição de diversos eletrodomésticos padrões (standard) por eletrodomésticos de alto rendimento. Considerando os eletrodomésticos padrões (standard) com potência ativa total de 29.440 W, rendimento de 80% e funcionamento 3000 horas/ano e os eletrodomésticos de alto rendimento com a mesma potência, porém com rendimento de 92% e funcionamento de 3000 horas/ano, qual será a economia de energia em um ano dos eletrodomésticos de alto rendimento em relação aos eletrodomésticos padrões (standard)?
Provas
Segundo a lei Geral das Telecomunicações, afirma-se que:
I. A ANATEL é vinculada ao Ministério das Comunicações, sendo hierarquicamente dependente.
II. É permitida a utilização de equipamentos emissores de radiofrequência sem certificação expedida ou aceita pela ANATEL.
III. O espectro de radiofrequências é um recurso ilimitado, constituindo-se em bem público, administrado pela ANATEL.
Analise os itens acima e marque a alternativa CORRETA:
Provas
Caderno Container