Magna Concursos

Foram encontradas 116 questões.

1378176 Ano: 2017
Disciplina: Biologia
Banca: FADURPE
Orgão: CESMAC
Provas:
Leveduras são fungos utilizados, dentre outras aplicações, para produção de bebidas alcoólicas. Isto é possível, pois tais organismos:
 

Provas

Questão presente nas seguintes provas
1377886 Ano: 2017
Disciplina: Biologia
Banca: FADURPE
Orgão: CESMAC
Provas:
Um acidente automobilístico faz com que a vítima tenha hemorragia intensa. Nesta situação, a perda de sangue é rápida e poderá acarretar:
1) aumento da pressão arterial.
2) insuficiente quantidade de fluido nos vasos sanguíneos.
3) diminuição no suprimento de oxigênio aos tecidos.
4) reabsorção de água dos tecidos para os vasos sanguíneos.
5) aumento no número de glóbulos vermelhos nos vasos sanguíneos.
Estão corretas apenas
 

Provas

Questão presente nas seguintes provas
1377440 Ano: 2017
Disciplina: Geografia
Banca: FADURPE
Orgão: CESMAC
Provas:

Analise as afirmativas abaixo relacionadas à economia do Estado de Alagoas.

1) Em 2013, o Produto Interno Bruto (PIB) de Alagoas atingiu cerca R$ 37.223 bilhões, com uma participação de 0,7% do PIB nacional e ficou na 20ª posição entre todos os Estados do Brasil.

2) Alagoas é o maior produtor de cana-de-açúcar do Nordeste; em 2014, foi o sétimo maior produtor de cana-de-açúcar do país.

3) Em 2014, as exportações de Alagoas superaram as importações, o que apresenta uma balança comercial favorável ao Estado.

4) Alagoas conta com a exploração de petróleo e gás natural, predominantemente em áreas terrestres.

Estão corretas

 

Provas

Questão presente nas seguintes provas
1377400 Ano: 2017
Disciplina: Física
Banca: FADURPE
Orgão: CESMAC
Provas:
A terapia por feixe de elétrons é utilizada no tratamento de alguns tipos de câncer de pele. Nessa terapia, um feixe de elétrons atinge a pele, na região do tumor, com velocidade incidente de !$ 1,0 × 10^7 !$ m/s e pode penetrar no corpo até uma distância máxima de 2,0 cm. Supondo que os elétrons sofrem uma força resistiva constante devido aos tecidos biológicos, calcule o módulo da desaceleração mínima sofrida pelos elétrons que penetram no corpo.
 

Provas

Questão presente nas seguintes provas
1376194 Ano: 2017
Disciplina: Matemática
Banca: FADURPE
Orgão: CESMAC
Provas:
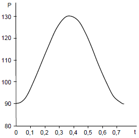
A ilustração a seguir é a variação da pressão de um vaso sanguíneo de um indivíduo, correspondendo a um ciclo completo, que equivale a um batimento cardíaco, conforme descrito a seguir:
- Quando t = 0, a pressão assume um valor mínimo de 90 mmHg;
- Quando t = 3/8 de segundo, a pressão assume um valor máximo de 130 mmHg;
- Quando t = 3/4 de segundo, a pressão retorna ao valor mínimo e completa-se o ciclo.
Enunciado 1376194-1
Qual das funções a seguir modela a relação entre a variação de pressão sanguínea P, em mmHg, ao longo do tempo t, em segundos?
 

Provas

Questão presente nas seguintes provas
1375771 Ano: 2017
Disciplina: Biologia
Banca: FADURPE
Orgão: CESMAC
Provas:
O uso de preservativos protege contra doenças sexualmente transmissíveis, dentre as quais, não está incluída a:
 

Provas

Questão presente nas seguintes provas
1375349 Ano: 2017
Disciplina: Geografia
Banca: FADURPE
Orgão: CESMAC
Provas:
Assinale a alternativa que apresenta informações corretas, relacionadas ao tipo de agricultura representada na figura abaixo.
Enunciado 1375349-1
 

Provas

Questão presente nas seguintes provas
1375343 Ano: 2017
Disciplina: Biologia
Banca: FADURPE
Orgão: CESMAC
Provas:
Algumas pessoas, ao entrarem em contato com o vírus HIV, não manifestam multiplicação viral. Isto é explicado pela deleção de nucleotídeos em uma das formas alélicas do gene CCR5, que codifica um receptor viral em células humanas. Tal fenômeno é mais comum em algumas regiões da Europa, que já conviveram no passado com a varíola e a peste bubônica. Considerando o exposto, é possível afirmar que a maior frequência desse alelo do gene CCR5 em europeus se deve:
 

Provas

Questão presente nas seguintes provas
1375050 Ano: 2017
Disciplina: Biologia
Banca: FADURPE
Orgão: CESMAC
Provas:
Considerando episódios relacionados à reprodução humana, em determinadas situações, o colo do útero se dilata e a musculatura uterina contrai-se ritmicamente, com rompimento da bolsa amniótica, sendo que a parte fetal da placenta desprende-se da parede uterina. Tais eventos podem ser observados durante:
 

Provas

Questão presente nas seguintes provas
1374691 Ano: 2017
Disciplina: Português
Banca: FADURPE
Orgão: CESMAC
Provas:
TEXTO 1
Ciência e aquecimento global
1. O que até recentemente parecia ficção tomou forma na realidade como desafio que exige – se não solução imediata, algo bem provável – ao menos encaminhamento promissor.
2. O aquecimento global, como consequência da liberação crescente na atmosfera de gases de efeito estufa, é o maior impacto ambiental da história da civilização, o que não significa que aponte para o final dos tempos. (...)
3. O conhecimento científico tem participação ampla e profunda tanto no processo de aquecimento da Terra como nos encaminhamentos para evitar uma tragédia de proporções inéditas para a humanidade. Foram avanços de natureza científica – particularmente na termodinâmica, o estudo das transformações da energia – que permitiram a substituição de músculos humanos e animais pelas engrenagens das máquinas. Este mesmo conhecimento advertiu, já no século XIX, para o praticamente inevitável aquecimento futuro da atmosfera por elementos tão insuspeitos quanto vapor d’água e dióxido de carbono.
4. As manchetes dos jornais, anunciando a identificação do aquecimento global a partir de atividades humanas, fizeram do dióxido de carbono um vilão quase indefensável ao longo dos últimos meses. A verdade, no entanto, é que este gás é imprescindível para a vida como a conhecemos e, além disso, atua como cobertor químico, para fazer da Terra o mundo aconchegante que ela é.
5. Quais as possibilidades de o atual conhecimento científico permitir uma reversão deste processo, ainda que nem tudo volte a ser como antes?
6. A identificação do aquecimento global como de origem antrópica, devidamente separada de causas naturais que já foram responsáveis por esta ocorrência mais de uma vez na história da Terra, certamente não deve passar despercebida. Assim, o obstáculo maior, ao que tudo indica, não está no estoque de conhecimentos – promissores ainda que não ilimitados – mas na necessidade de mudança de hábitos, pela primeira vez na história da civilização, de toda a humanidade.
(Ponto de Vista. Scientific American Brasil, São Paulo: Ed.
Especial, dez. 2003, p. 7)
Na conclusão do Texto 1, pode-se ler: “Assim, o obstáculo maior, ao que tudo indica, não está no estoque de conhecimentos – promissores ainda que não ilimitados – mas na necessidade de mudança de hábitos, pela primeira vez na história da civilização, de toda a humanidade”. Analise a seguir alguns comentários acerca de fragmentos desse trecho.
1) Com a expressão ‘ao que tudo indica”, o autor pretendeu mostrar-se cauteloso na sua observação.
2) O uso da locução conjuntiva ‘ainda que’ expressa um sentido de causalidade.
3) Os termos ‘promissores’ e ‘não ilimitados’ remetem ao termo antecedente ‘conhecimentos’.
4) A expressão ‘conhecimentos promissores’, de certa forma, expressa um sentido de oposição marcado pelo conectivo ‘ainda que’.
Estão corretas as alternativas
 

Provas

Questão presente nas seguintes provas