Foram encontradas 1.128 questões.
Sobre as características da palpação muscular, analise as afirmativas abaixo.
I. A deformação do tecido muscular causa dor e indica um músculo comprometido por trauma ou fadiga.
II. A presença de pontos gatilhos está associada às dores miofasciais.
III. Deve ser bidigital e com pressão uniforme.
IV. Os músculos palpados com maior frequência são: masseter e temporal e pterigoideo lateral.
Estão corretas somente as afirmativas
Provas
O atributo que pode ser dividido em subpartes menores, que representam atributos mais básicos, com significados independentes, é o atributo
Provas
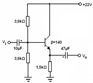
Amplificadores de pequenos sinais possuem aplicações em que existe a necessidade de amplificação de um sinal, como exemplo, um controle do volume de um rádio. O circuito da figura representa um amplificador transistorizado; o seu ganho será, aproximadamente, igual a

Provas
Preencha a lacuna e, em seguida, assinale a alternativa correta.
Considerando as fibras musculares subadjacentes, a incisão cirúrgica realizada na pele pelo modo __________________ produz um resultado estético melhor na cicatriz.
Provas
Um fluido termodinâmico é agitado em um tanque suspenso, por meio da ação de hastes giratórias de aço inox. O trabalho fornecido pela haste é de 6000 kJ e o calor transferido para o tanque é de 1,5 MJ. Considere tanque e fluido dentro de uma superfície de controle e determine a variação da energia interna nessa massa de controle.
Provas
J.B., 87 anos, masculino, apresenta-se com quadro de hemiparesia esquerda que teve início há cerca de 6 horas, tendo sido submetido à tomografia computadorizada de crânio, que não evidenciou sinais de hemorragia cerebral. Diante do quadro, indique, dentro das alternativas abaixo, os próximos passos na investigação diagnóstica.
Provas
Qual o interespaço indicado para a punção lombar para diagnóstico a ser realizado em um paciente, 16 anos que chegou ao Pronto-Socorro apresentando indícios e suspeita de meningite bacteriana?
Provas
Marque a alternativa que representa uma característica das redes ATM.
Provas
Em relação ao instrumental utilizado para a técnica de isolamento absoluto do campo operatório, é correto afirmar que
Provas
Representa uma hipótese de indicação do exame de ressonância nuclear magnética:
Provas
Caderno Container