Foram encontradas 50 questões.
Considerando os processos de medições de grandezas físicas, relacione os instrumentos de medição apresentados na coluna da esquerda às finalidades a que se prestam, apresentadas na coluna da direita.
.
Assinale a alternativa que apresenta a numeração correta da coluna da direita, de cima para baixo.
Provas
Com relação às unidades definidas pelo Sistema Internacional de Unidades (SI), relacione as grandezas listadas na coluna da esquerda com as unidades apresentadas na coluna da direita.

Assinale a alternativa que apresenta a numeração correta da coluna da direita, de cima para baixo.
Provas
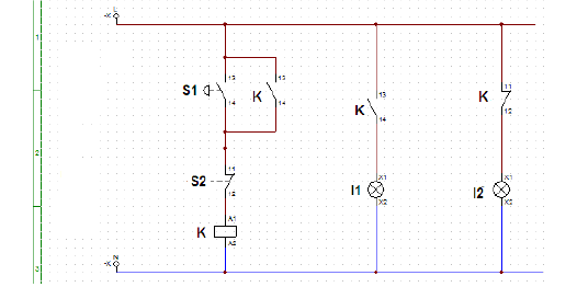
Considere o circuito de comando elétrico apresentado abaixo:´

Com base nesse circuito, identifique as afirmativas a seguir como verdadeiras (V) ou falsas (F):
( ) Ao ser energizado, acende-se a lâmpada l2.
( ) Os botões S1 e S2 são do tipo pulsante, ou seja, tão logo seja cessada a pressão, eles retornam à posição inicial.
( ) Ao ser acionado o botão S1, acende-se a lâmpada l1, e ao cessar a pressão no botão S1 a lâmpada l1 se apaga.
( ) A lâmpada l2 se apagará no instante em que a lâmpada l1 acender-se.
Assinale a alternativa que apresenta a sequência correta, de cima para baixo.
Provas
Considere o esquema de circuito de comando elétrico a seguir:

Com base nesse esquema, avalie as seguintes afirmativas:
1. Ao ser energizado, a lâmpada l1 fica apagada e a lâmpada l2 se acende.
2. Ao ser acionado o botão S, energiza-se o contator K.
3. Quando se energiza o contator K, a lâmpada l1 permanece apagada.
4. Quando se energiza o contator K, a lâmpada l2 se apaga.
Assinale a alternativa correta.
Provas
Numere a coluna da direita de acordo com sua correspondência com a coluna da esquerda.

Assinale a alternativa que apresenta a numeração correta da coluna da direita, de cima para baixo.
Provas
Com relação a instalações elétricas prediais, considere as seguintes afirmativas:
1. O dimensionamento dos condutores de cada circuito deve ser feito, exclusivamente, através do cálculo da corrente resultante da potência total instalada e da tensão do circuito.
2. A quantidade de tomadas em um cômodo é estabelecida pelo perímetro e destino do cômodo.
3. O dimensionamento do disjuntor é feito considerando a capacidade de corrente do condutor dimensionado.
4. As tomadas de uso específico devem ser sempre em tensão de 220 V.
Assinale a alternativa correta.
Provas
Na coluna da esquerda estão relacionados alguns elementos utilizados em instalações de motores elétricos. Na coluna da direita são apresentadas as funções desses elementos. Numere a coluna da direita de forma a relacionar cada elemento à sua função.
.
Assinale a alternativa que apresenta a numeração correta da coluna da direita, de cima para baixo.
Provas
- Transformadores e Máquinas ElétricasPrincípios BásicosPerdas, rendimento, torque, potência, ângulo de potência e funcionamento geral
A potência no eixo de um determinado motor trifásico, alimentado com tensão de 220 V, é 2 CV. Considerando que o fator de potência é 0,85 e que as perdas mecânicas são desprezíveis, identifique as afirmativas a seguir como verdadeiras (V) ou falsas (F):
( ) A potência ativa é aproximadamente 1.470 W.
]( ) A potência aparente é aproximadamente 1,73 x 10³ VA.
( ) A potência reativa é aproximadamente 1.536 VAR.
( ) A corrente nominal é aproximadamente 45,3 A.
Assinale a alternativa que apresenta a sequência correta, de cima para baixo.
Provas
O valor mais aproximado, em milímetros, de uma medida que está especificada como 3/16” é:
Provas
Provas
Caderno Container