Foram encontradas 50 questões.
Texto referente à questão abaixo.
Falta amor no mundo, mas também falta interpretação de texto*
Que me perdoem os analistas de funções, tabelas, números complexos e logaritmos, mas desenvolvi uma teoria baseada em nada além do que meus próprios olhos e ouvidos vêm testemunhando há tempos: considerável parte do desamor que paira hoje no mundo se deve à incapacidade de interpretação de texto. Sim, senhores. A incompreensão da Língua tem deixado as línguas (e os dedos frenéticos que navegam pelos teclados) mais intolerantes, emburrecidos e inacreditavelmente loucos.
Talvez esse bizarro fenômeno se deva à carência de ideologias e certezas, que fizeram Bauman (o sociólogo da moda, salve, salve!) enxergar a "liquidez" da modernidade e a fragilidade de referências. Talvez seja apenas falta do que fazer e uma intensa carência de reconhecimento nas mídias sociais. Ou quem sabe Umberto Eco estivesse certo ao afirmar que as redes sociais deram voz aos imbecis. "Normalmente, eles (os imbecis) eram imediatamente calados, mas agora têm o mesmo direito à palavra de um Prêmio Nobel." Viva a democracia virtual!
Fato é que a imbecilidade se tem traduzido em palavras vindas de mentes que não sabem compreender... palavras! Eros versus Pasquale, Afrodite versus Bilac e a falta de amor no mundo se reduziu a uma simples questão de semântica. Qualquer manifestação minimamente opinativa e já tiram - sabe-se lá de que cartola mágica uma interpretação maliciosa, completamente descontextualizada e muitas vezes motivada pela leitura de mero titulo ou pela escolha de imagem ilustrativa.
Só que a falta de compreensão se estende para além das redes virtuais. Basta que haja qualquer debate numa mesa de bar e "Calma lá, meu chapa, não foi isso que eu disse... ", "Você entendeu errado... ", "Não foi isso que eu quis dizer... " E, de repente, não se diferencia mais quem não sabe falar de quem não sabe entender. O quadro se torna insustentável quando se adicionam como ingredientes hipérbole, metáfora e principalmente ironia fina. Fina mesmo é a distância entre o soco e o infeliz nariz daquele que não se faz compreender.
É claro que o praticante da incompreensão textual jamais se entenderá como parte da porcentagem de analfabetos funcionais. Se as pesquisas apontam que apenas 8% dos brasileiros entre 15 e 64 anos são capazes de se expressar e de compreender plenamente, ele estará no meio. Se fossem 2%, ele estaria no meio. Se apenas um único brasileiro fosse capaz de interpretar texto, certamente seria ele. O drama da incompreensão é que ela distorce a análise de si. Somos textos ambulantes, afinal.
"Estou farto de todo lirismo que capitula ao que quer que seja fora de si mesmo.", disse Manuel Bandeira, sem saber que, tanto tempo depois, estaria nadando de braçada na (in)compreensão baseada em conteúdo distorcido ou jamais dito por aquele que sofre as consequências. Nunca se capitularam tantas frases fora de seu contexto, Manuel.
Está faltando amor no mundo, mas disso pelo menos todo mundo sabe. O que falta entender é que falta, principalmente, interpretação de texto. E quem sabe o mundo possa se amar mais quando todos realmente falarem a mesma língua.
*Título tomado de empréstimo de Leonardo Sakamoto.
Lara Brenner. https://www.revistabula.com/6691-falta-
amor-no-mundo-mas-tambem-falta-interpretacao-de-texto/
(acesso em 21 de outubro de 2019 - adaptado)
Em: "O quadro se torna insustentável quando se adicionam como ingredientes hipérbole, metáfora e principalmente ironia fina". (4°§), infere-se que:
Provas
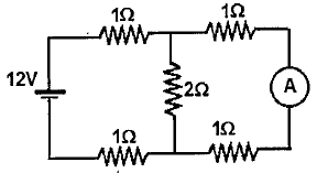
Em um laboratório de eletricidade é construido um circuito utilizando-se uma bateria de 12V (considerado como um gerador ideal), um amperímetro e vários resistores conforme mostrado na figura a seguir.

Considerando o amperímetro ideal, o valor da corrente elétrica indicada no amperímetro é:
Provas
Num paralelogramo dois de seus lados adjacentes formam o ângulo de 30º e medem 5 cm e !$ 5 \sqrt 3 !$ cm respectivamente. Calcule a diferença entre a diagonal maior e a diagonal menor desse paralelogramo e assinale a opção que apresenta essa diferença.
Provas
Mark the option that completes the text with the right form of the verbs in parenthesis, respectively.
Betty's doctor told her to exercise more. So she began running. She (to enjoy) running. She (to run) almost every day. Betty will run in the marathon next week. A marathon (to be) 26 miles. She will run for three hours without stopping. She will try to finish it.
Provas
Texto referente à questão abaixo.
Falta amor no mundo, mas também falta interpretação de texto*
Que me perdoem os analistas de funções, tabelas, números complexos e logaritmos, mas desenvolvi uma teoria baseada em nada além do que meus próprios olhos e ouvidos vêm testemunhando há tempos: considerável parte do desamor que paira hoje no mundo se deve à incapacidade de interpretação de texto. Sim, senhores. A incompreensão da Língua tem deixado as línguas (e os dedos frenéticos que navegam pelos teclados) mais intolerantes, emburrecidos e inacreditavelmente loucos.
Talvez esse bizarro fenômeno se deva à carência de ideologias e certezas, que fizeram Bauman (o sociólogo da moda, salve, salve!) enxergar a "liquidez" da modernidade e a fragilidade de referências. Talvez seja apenas falta do que fazer e uma intensa carência de reconhecimento nas mídias sociais. Ou quem sabe Umberto Eco estivesse certo ao afirmar que as redes sociais deram voz aos imbecis. "Normalmente, eles (os imbecis) eram imediatamente calados, mas agora têm o mesmo direito à palavra de um Prêmio Nobel." Viva a democracia virtual!
Fato é que a imbecilidade se tem traduzido em palavras vindas de mentes que não sabem compreender... palavras! Eros versus Pasquale, Afrodite versus Bilac e a falta de amor no mundo se reduziu a uma simples questão de semântica. Qualquer manifestação minimamente opinativa e já tiram - sabe-se lá de que cartola mágica uma interpretação maliciosa, completamente descontextualizada e muitas vezes motivada pela leitura de mero titulo ou pela escolha de imagem ilustrativa.
Só que a falta de compreensão se estende para além das redes virtuais. Basta que haja qualquer debate numa mesa de bar e "Calma lá, meu chapa, não foi isso que eu disse... ", "Você entendeu errado... ", "Não foi isso que eu quis dizer... " E, de repente, não se diferencia mais quem não sabe falar de quem não sabe entender. O quadro se torna insustentável quando se adicionam como ingredientes hipérbole, metáfora e principalmente ironia fina. Fina mesmo é a distância entre o soco e o infeliz nariz daquele que não se faz compreender.
É claro que o praticante da incompreensão textual jamais se entenderá como parte da porcentagem de analfabetos funcionais. Se as pesquisas apontam que apenas 8% dos brasileiros entre 15 e 64 anos são capazes de se expressar e de compreender plenamente, ele estará no meio. Se fossem 2%, ele estaria no meio. Se apenas um único brasileiro fosse capaz de interpretar texto, certamente seria ele. O drama da incompreensão é que ela distorce a análise de si. Somos textos ambulantes, afinal.
"Estou farto de todo lirismo que capitula ao que quer que seja fora de si mesmo.", disse Manuel Bandeira, sem saber que, tanto tempo depois, estaria nadando de braçada na (in)compreensão baseada em conteúdo distorcido ou jamais dito por aquele que sofre as consequências. Nunca se capitularam tantas frases fora de seu contexto, Manuel.
Está faltando amor no mundo, mas disso pelo menos todo mundo sabe. O que falta entender é que falta, principalmente, interpretação de texto. E quem sabe o mundo possa se amar mais quando todos realmente falarem a mesma língua.
*Título tomado de empréstimo de Leonardo Sakamoto.
Lara Brenner. https://www.revistabula.com/6691-falta-
amor-no-mundo-mas-tambem-falta-interpretacao-de-texto/
(acesso em 21 de outubro de 2019 - adaptado)
Assinale a opção que completa corretamente as lacunas da sentença a seguir.
Segundo a autora, vários ingredientes que tornaram o quadro insustentável, essa situação se resolveria se fortes estudos e interpretação de texto.
Provas
Texto referente à questão abaixo.
Falta amor no mundo, mas também falta interpretação de texto*
Que me perdoem os analistas de funções, tabelas, números complexos e logaritmos, mas desenvolvi uma teoria baseada em nada além do que meus próprios olhos e ouvidos vêm testemunhando há tempos: considerável parte do desamor que paira hoje no mundo se deve à incapacidade de interpretação de texto. Sim, senhores. A incompreensão da Língua tem deixado as línguas (e os dedos frenéticos que navegam pelos teclados) mais intolerantes, emburrecidos e inacreditavelmente loucos.
Talvez esse bizarro fenômeno se deva à carência de ideologias e certezas, que fizeram Bauman (o sociólogo da moda, salve, salve!) enxergar a "liquidez" da modernidade e a fragilidade de referências. Talvez seja apenas falta do que fazer e uma intensa carência de reconhecimento nas mídias sociais. Ou quem sabe Umberto Eco estivesse certo ao afirmar que as redes sociais deram voz aos imbecis. "Normalmente, eles (os imbecis) eram imediatamente calados, mas agora têm o mesmo direito à palavra de um Prêmio Nobel." Viva a democracia virtual!
Fato é que a imbecilidade se tem traduzido em palavras vindas de mentes que não sabem compreender... palavras! Eros versus Pasquale, Afrodite versus Bilac e a falta de amor no mundo se reduziu a uma simples questão de semântica. Qualquer manifestação minimamente opinativa e já tiram - sabe-se lá de que cartola mágica uma interpretação maliciosa, completamente descontextualizada e muitas vezes motivada pela leitura de mero titulo ou pela escolha de imagem ilustrativa.
Só que a falta de compreensão se estende para além das redes virtuais. Basta que haja qualquer debate numa mesa de bar e "Calma lá, meu chapa, não foi isso que eu disse... ", "Você entendeu errado... ", "Não foi isso que eu quis dizer... " E, de repente, não se diferencia mais quem não sabe falar de quem não sabe entender. O quadro se torna insustentável quando se adicionam como ingredientes hipérbole, metáfora e principalmente ironia fina. Fina mesmo é a distância entre o soco e o infeliz nariz daquele que não se faz compreender.
É claro que o praticante da incompreensão textual jamais se entenderá como parte da porcentagem de analfabetos funcionais. Se as pesquisas apontam que apenas 8% dos brasileiros entre 15 e 64 anos são capazes de se expressar e de compreender plenamente, ele estará no meio. Se fossem 2%, ele estaria no meio. Se apenas um único brasileiro fosse capaz de interpretar texto, certamente seria ele. O drama da incompreensão é que ela distorce a análise de si. Somos textos ambulantes, afinal.
"Estou farto de todo lirismo que capitula ao que quer que seja fora de si mesmo.", disse Manuel Bandeira, sem saber que, tanto tempo depois, estaria nadando de braçada na (in)compreensão baseada em conteúdo distorcido ou jamais dito por aquele que sofre as consequências. Nunca se capitularam tantas frases fora de seu contexto, Manuel.
Está faltando amor no mundo, mas disso pelo menos todo mundo sabe. O que falta entender é que falta, principalmente, interpretação de texto. E quem sabe o mundo possa se amar mais quando todos realmente falarem a mesma língua.
*Título tomado de empréstimo de Leonardo Sakamoto.
Lara Brenner. https://www.revistabula.com/6691-falta-
amor-no-mundo-mas-tambem-falta-interpretacao-de-texto/
(acesso em 21 de outubro de 2019 - adaptado)
De acordo com o modo como a autora desenvolve o tema, pode-se dizer que:
Provas
Navios e outras embarcações marítimas costumam usar uma unidade de medida de velocidade chamada "nó". Um nó equivale a uma velocidade de aproximadamente 1,85 km/h. Uma embarcação navegando a uma velocidade constante de 20 nós durante um tempo de 8h percorrerá uma distância aproximada de:
Provas
Ao resolver a equação 64452 + 3x = 64462 , encontraremos para x um número inteiro tal que a soma dos seus algarismos é igual a:
Provas
As raízes do polinômio p(x)= x3-10x2+29x-20 são as dimensões de um paralelepípedo retângulo. É correto afirmar que a área de todas as faces da figura em unidades de área é igual a:
Provas
- GeometriaGeometria PlanaCircunferências e CírculosÁrea do círculo, do setor circular e do segmento circular
Considere a coroa circular formada pelas circunferências L1, e L2 cuja soma dos raios vale 0,4 dm, conforme figura a seguir.

Se a área da coroa é igual a!$ \pi \ dm^2 !$, é correto afirmar que a diferença positiva em dm entre os comprimentos das circunferências L1 e L2 é igual a:
Provas
Caderno Container