Foram encontradas 100 questões.
1432440
Ano: 2008
Disciplina: TI - Desenvolvimento de Sistemas
Banca: DIRENS Aeronáutica
Orgão: EEAr
Disciplina: TI - Desenvolvimento de Sistemas
Banca: DIRENS Aeronáutica
Orgão: EEAr
Provas:
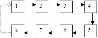
Nomeie as etapas do ciclo de vida de um sistema associando os números de 1 a 8 aos nomes, onde 1 representa a primeira etapa e 8 representa a última etapa, de acordo com o ciclo abaixo. A seguir assinale a alternativa que contém a sequência correta dos números.

( ) Estudo de viabilidade
( ) Manutenção
( ) Implementação
( ) Implantação
( ) Projeto do sistema
( ) Concepção
( ) Processo de análise
( ) Projeto detalhado
( ) Manutenção
( ) Implementação
( ) Implantação
( ) Projeto do sistema
( ) Concepção
( ) Processo de análise
( ) Projeto detalhado
Provas
Questão presente nas seguintes provas
1431822
Ano: 2008
Disciplina: TI - Desenvolvimento de Sistemas
Banca: DIRENS Aeronáutica
Orgão: EEAr
Disciplina: TI - Desenvolvimento de Sistemas
Banca: DIRENS Aeronáutica
Orgão: EEAr
Provas:
- Engenharia de SoftwareAnálise e Projeto de Software
- Engenharia de SoftwareCiclo de Vida de Software
- Engenharia de SoftwareEngenharia de Requisitos
Análise da organização como um todo; Verificação dos principais objetivos do sistema; Análise de toda a documentação utilizada pelo setor em estudo e Análise de procedimentos são subdivisões da
Provas
Questão presente nas seguintes provas
1413489
Ano: 2008
Disciplina: TI - Redes de Computadores
Banca: DIRENS Aeronáutica
Orgão: EEAr
Disciplina: TI - Redes de Computadores
Banca: DIRENS Aeronáutica
Orgão: EEAr
Provas:
O primeiro passo na transmissão de dados em uma rede Ethernet é verificar se o cabo está livre. Isso é feito pela placa de rede através da de portadora.
Provas
Questão presente nas seguintes provas
Qual instrução, em linguagem PHP, é utilizada para retornar o número de linhas contidas em um determinado resultset, em um Banco de Dados MySQL:
Provas
Questão presente nas seguintes provas
Classifica-se como advérbio de intensidade apenas a palavra destacada em:
Provas
Questão presente nas seguintes provas
Assinale a alternativa em que a palavra “que” introduz oração subordinada substantiva.
Provas
Questão presente nas seguintes provas
1411048
Ano: 2008
Disciplina: TI - Redes de Computadores
Banca: DIRENS Aeronáutica
Orgão: EEAr
Disciplina: TI - Redes de Computadores
Banca: DIRENS Aeronáutica
Orgão: EEAr
Provas:
- Transmissão de DadosMeios de TransmissãoCabeamento FìsicoCabeamento Estruturado
- Transmissão de DadosMeios de TransmissãoCabeamento FìsicoMeio de Transmissão: Par Trançado
Segundo TORRES, “..., o par trançado padrão utiliza apenas dois pares de fio, um para a transmissão de dados e outro para a recepção de dados. Acontece que o cabo par trançado possui quatro pares de fios. Portanto, dois não são utilizados.” Quantos contatos possui o conector RJ 45 que o par trançado sem blindagem utiliza, já que o cabo par trançado possui oito fios?
Provas
Questão presente nas seguintes provas
1410925
Ano: 2008
Disciplina: TI - Sistemas Operacionais
Banca: DIRENS Aeronáutica
Orgão: EEAr
Disciplina: TI - Sistemas Operacionais
Banca: DIRENS Aeronáutica
Orgão: EEAr
Provas:
Após a instalação do DNS do Windows Server 2003, a primeira providência que o administrador deve tomar é criar uma zona direta.
Provas
Questão presente nas seguintes provas
Leia:
I- “Que noite fria! Na deserta rua tremem de medo os lampiões sombrios
Densa garoa faz fumar a lua.”
Densa garoa faz fumar a lua.”
II- “Os tempos mudaram, no devagar depressa do tempo.”
III- “Comerás o pão com o suor do teu rosto.
Este pão te custará lágrimas.”
Este pão te custará lágrimas.”
IV- “Eu sou o olhar que penetra nas camadas do mundo.”
As figuras de linguagem encontradas nos textos acima são, respectivamente,
Provas
Questão presente nas seguintes provas
Assinale a alternativa em que o pronome oblíquo átono desempenha função sintática de objeto direto.
Provas
Questão presente nas seguintes provas
Cadernos
Caderno Container