Foram encontradas 100 questões.
2268107
Ano: 2010
Disciplina: TI - Redes de Computadores
Banca: DIRENS Aeronáutica
Orgão: EEAr
Disciplina: TI - Redes de Computadores
Banca: DIRENS Aeronáutica
Orgão: EEAr
Provas:
Assinale a alternativa que contém um protocolo de rede não roteável:
Provas
Questão presente nas seguintes provas
2268102
Ano: 2010
Disciplina: TI - Desenvolvimento de Sistemas
Banca: DIRENS Aeronáutica
Orgão: EEAr
Disciplina: TI - Desenvolvimento de Sistemas
Banca: DIRENS Aeronáutica
Orgão: EEAr
Provas:
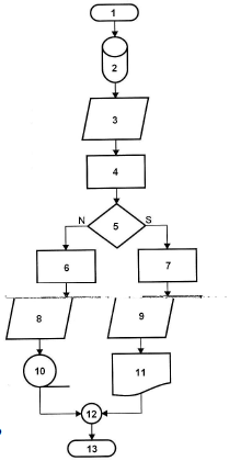
Observe o gráfico abaixo e responda qual o significado do símbolo representado pelo número 5.

Provas
Questão presente nas seguintes provas
2268079
Ano: 2010
Disciplina: TI - Sistemas Operacionais
Banca: DIRENS Aeronáutica
Orgão: EEAr
Disciplina: TI - Sistemas Operacionais
Banca: DIRENS Aeronáutica
Orgão: EEAr
Provas:
Qual comando do Linux que, de maneira mais completa, segura e ajuizada, inicia o processo de parada ou reinicialização ou de retornar ao modo monousuário?
Provas
Questão presente nas seguintes provas
No BrOffice.org Writer, usando-se tabelas em um documento texto, é possível a utilização de fórmulas. Qual alternativa apresenta um exemplo do que pode ser feito em uma tabela no Writer?
Provas
Questão presente nas seguintes provas
2268073
Ano: 2010
Disciplina: TI - Redes de Computadores
Banca: DIRENS Aeronáutica
Orgão: EEAr
Disciplina: TI - Redes de Computadores
Banca: DIRENS Aeronáutica
Orgão: EEAr
Provas:
Qual é a idéia básica do cabeamento estruturado?
Provas
Questão presente nas seguintes provas
2268072
Ano: 2010
Disciplina: TI - Desenvolvimento de Sistemas
Banca: DIRENS Aeronáutica
Orgão: EEAr
Disciplina: TI - Desenvolvimento de Sistemas
Banca: DIRENS Aeronáutica
Orgão: EEAr
Provas:
- Paradigmas de ProgramaçãoOrientação a ObjetosOrientação a Objetos: Encapsulamento
- Paradigmas de ProgramaçãoOrientação a ObjetosOrientação à Objetos: Modificadores de Acesso
A maioria das Linguagens Orientadas a Objetos suporta três níveis de acesso. São eles:
Provas
Questão presente nas seguintes provas
2268071
Ano: 2010
Disciplina: TI - Sistemas Operacionais
Banca: DIRENS Aeronáutica
Orgão: EEAr
Disciplina: TI - Sistemas Operacionais
Banca: DIRENS Aeronáutica
Orgão: EEAr
Provas:
- LinuxPermissões de Arquivos e Diretórios no Linux
- LinuxSegurança no Linux
- LinuxUsuários e Grupos no Linux
Identifique a opção que completa correta e respectivamente as lacunas da assertiva a seguir:
“No Linux, se o sticky bit estiver configurado em um diretório, o sistema de arquivos permitir que você exclua ou renomeie um arquivo, a menos que seja o do ou o ”.
Provas
Questão presente nas seguintes provas
Em qual das alternativas abaixo há uma oração subordinada adjetiva reduzida?
Provas
Questão presente nas seguintes provas
2268036
Ano: 2010
Disciplina: TI - Organização e Arquitetura dos Computadores
Banca: DIRENS Aeronáutica
Orgão: EEAr
Disciplina: TI - Organização e Arquitetura dos Computadores
Banca: DIRENS Aeronáutica
Orgão: EEAr
Provas:
O que é barramento?
Provas
Questão presente nas seguintes provas
2268032
Ano: 2010
Disciplina: TI - Desenvolvimento de Sistemas
Banca: DIRENS Aeronáutica
Orgão: EEAr
Disciplina: TI - Desenvolvimento de Sistemas
Banca: DIRENS Aeronáutica
Orgão: EEAr
Provas:
Considerando os tipos de dados, relacione as colunas e, a seguir, assinale a alternativa com a seqüência correta.
(1) Inteiros
(2) Reais
(3) Caracteres
(4) Lógicos
( ) 35; 0; -56
( ) .F.; .V.
( ) “Rua Brigadeiro Lyra”
( ) – 0,5; 1,8; -4
Provas
Questão presente nas seguintes provas
Cadernos
Caderno Container