Foram encontradas 100 questões.
1408461
Ano: 2016
Disciplina: TI - Desenvolvimento de Sistemas
Banca: DIRENS Aeronáutica
Orgão: EEAr
Disciplina: TI - Desenvolvimento de Sistemas
Banca: DIRENS Aeronáutica
Orgão: EEAr
Provas:
A sintaxe correta para declarar uma constante em PHP é
Provas
Questão presente nas seguintes provas
1408410
Ano: 2016
Disciplina: TI - Gestão e Governança de TI
Banca: DIRENS Aeronáutica
Orgão: EEAr
Disciplina: TI - Gestão e Governança de TI
Banca: DIRENS Aeronáutica
Orgão: EEAr
Provas:
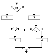
Informe se é falso (F) ou verdadeiro (V) o que se afirma sobre o diagrama de blocos abaixo. A seguir, indique a opção com a sequência correta.

Considere:
- C1 e C2 são condições.
- I1, I2, I3 e I4 são instruções que não afetam C1 e C2.
( ) Quando C1 é verdadeira e C2 é falsa, I3 executa.
( ) Quando C1 é falsa e C2 é verdadeira, I4 executa.
( ) I2 executa independente de C1 e C2.
( ) Quando C1 é verdadeira e C2 é falsa, I1 executa.
Provas
Questão presente nas seguintes provas
1407084
Ano: 2016
Disciplina: TI - Gestão e Governança de TI
Banca: DIRENS Aeronáutica
Orgão: EEAr
Disciplina: TI - Gestão e Governança de TI
Banca: DIRENS Aeronáutica
Orgão: EEAr
Provas:
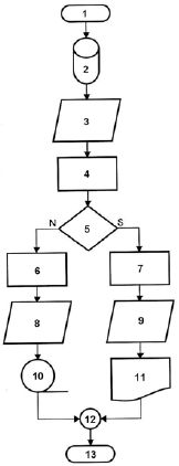
Observe o digrama de blocos abaixo e responda o significado do símbolo de número 9.

Provas
Questão presente nas seguintes provas
Leia:
“No mais interno fundo das profundas
Cavernas altas, onde o mar se esconde,
Lá donde as ondas saem furibundas [...]”
Os termos destacados no texto exercem, respectivamente, a função de
Provas
Questão presente nas seguintes provas
Assinale a alternativa em que a colocação pronominal não obedece à Norma Culta.
Provas
Questão presente nas seguintes provas
Na base de tudo, a fermentação, no passado vista como coisa do diabo.
Na Idade Média, os pães eram feitos nos mosteiros.
Havia mistério naquele movimento interno da massa, que crescia como se tivesse vida própria. Por isso os monges piedosos acompanhavam todo o processo a rezar. Rezavam sempre e com fervor, pois acreditavam que o crescimento da massa era arte do demônio.
Da mesma forma como havia o demo também atrás da fabricação do queijo, da cerveja e do vinho. Se não fosse o diabo, como explicar então aquela “vida” que de repente começava a pulsar dentro daquela mistura inerte?
Foi só muito tempo depois que a humanidade descobriu o que de fato acontecia naquele processo: era a multiplicação de micro-organismos num conjunto de reações químicas, que ficou conhecido então como fermentação. Hoje, curiosamente, esse mesmo processo está na base de uma das principais ciências do nosso século: a biotecnologia [...].
Quando o mundo se deu conta dos potenciais da biotecnologia, nos anos de 1970, teve início um febril corre-corre nos meios científicos. Falava-se em criar plantas perfeitas, enormes e imunes a pragas e doenças, que revolucionariam a agricultura e resolveriam o problema da fome no mundo. Na medicina, acreditava-se que a cura do câncer, com a ajuda da nova ciência, estaria ao alcance da mão. E apostava-se também na criação de uma espécie de fonte da juventude, desenvolvendo hormônios capazes de retardar o envelhecimento das pessoas. Delirou-se, enfim.
(Revista Globo Ciência, n.º 2)
“Havia um mistério naquele movimento interno da massa.” Qual é o mistério a que essa passagem se refere?
Provas
Questão presente nas seguintes provas
1406559
Ano: 2016
Disciplina: TI - Organização e Arquitetura dos Computadores
Banca: DIRENS Aeronáutica
Orgão: EEAr
Disciplina: TI - Organização e Arquitetura dos Computadores
Banca: DIRENS Aeronáutica
Orgão: EEAr
Provas:
Atualmente, existem dois tipos de processos de formatação em um disco rígido. Assinale a alternativa correta sobre a formatação num disco rígido.
Provas
Questão presente nas seguintes provas
Leia:
Quando entrou em casa, naquele dia, foi a irmã quem lhe abriu a porta, perguntando se ele jantaria naquele momento. A mãe já se transformara em uma linda estrela.
A oração destacada no texto acima se classifica como subordinada substantiva
Provas
Questão presente nas seguintes provas
Assinale a alternativa cujos verbos completam corretamente as seguintes frases:
!$ \bullet !$ Se ninguém ______ nesse caso, sabe lá Deus que fim terá.
!$ \bullet !$ No mesmo dia, ele _______ os documentos que perdera.
!$ \bullet !$ Foram designados alguns advogados para que ______ a banca examinadora.
Provas
Questão presente nas seguintes provas
Em qual alternativa a conjunção ou locução conjuntiva estabelece uma relação de sentido de concessão?
Provas
Questão presente nas seguintes provas
Cadernos
Caderno Container