Foram encontradas 100 questões.
Em ...tudo indicava uma atitude de arrogância adolescente, talvez até infantil — menos arrogância que pirraça. (Paulo Henrique Britto), a conjunção em destaque classifica-se como subordinada
Provas
Para um bom projeto de iluminação, alguns pontos são fundamentais. Qual das alternativas abaixo não é um destes pontos?
Provas
Abaixo são listadas as características nominais de um motor trifásico, necessárias para o cálculo da corrente nominal no motor, exceto em:
Provas
Em um circuito RLC e m paralelo, é correto afirmar que
Provas
Marque a alternativa em que um dos termos destacados não é adjunto adnominal.
Provas
Leia:
Nas cidades todas as pessoas se parecem./ Aqui não: sente-se bem que cada um traz a sua alma. (Manuel Bandeira)
A oração em destaque nos versos acima classifica-se como subordinada substantiva
Provas
Para um motor do ciclo OTTO e que utiliza como combustível gás natural, podemos afirmar que
Provas
Assinale a alternativa incorreta sobre indutores e circuitos indutivos:
Provas
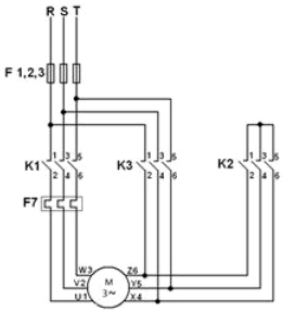
Para o diagrama de f orças apresentado, qual contator realiza a ligação do motor em triângulo?

Provas
Em se tratando de descargas atmosféricas, qual o valor aproximado da diferença de potencial entre a terra e a nuvem para o qual a rigidez dielétrica do ar é rompida?
Provas
Caderno Container