Foram encontradas 100 questões.
Assinale a alternativa que completa a frase abaixo.
A lei de Kirchhoff para a tensão (LKT), ou lei das malhas, afirma que ____________________________________________.
Provas
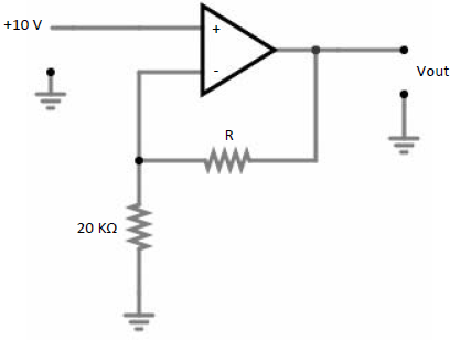
Analise o circuito abaixo e assinale a alternativa que representa o valor de R para que a saída Vout seja igual a 45 V.

Provas
Calcule o valor médio e o valor rms de uma onda ca com tensão de pico de 100 V. Em seguida, assinale a alternativa correta.
Provas
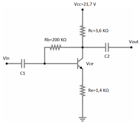
De acordo com o circuito abaixo, assinale a alternativa que representa o valor de Vce.
Dados: Vbe = 0,7 V; β = 100; Ic = Ie

Provas
Analise o circuito abaixo e assinale a alternativa que apresenta o valor da tensão de saída Vout.

Provas
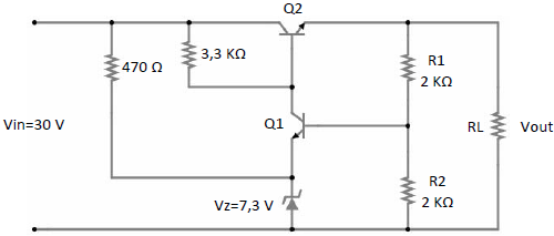
Em relação ao circuito abaixo, marque V para verdadeiro ou F para falso. Em seguida, assinale a alternativa com a sequência correta.

( ) A tensão Vout é igual a 8 V.
( ) Vout é diretamente proporcional a Vz.
( ) Se a resistência R1 diminuir, a tensão Vout também irá diminuir.
( ) Substituindo a resistência R2 por um resistor de 4 KΩ, a tensão Vout será igual a 12 V.
Provas
Assinale a alternativa que corresponde à conversão do valor binário 0101100010112 para base decimal.
Provas
Qual porta lógica equivalente está representada na figura abaixo?

Provas
Disciplina: Engenharia de Telecomunicações
Banca: DIRENS Aeronáutica
Orgão: EEAr
Relacione as colunas considerando os tipos de modulação em sistemas pulsados e os tipos de multiplexação. Em seguida, assinale a alternativa com a sequência correta.
| 1 – FDM |
( ) Multiplexação por Divisão no Tempo. |
| 2 – PAM |
( ) Modulação de Pulsos em Posição. |
| 3 – TDM |
( ) Modulação por Pulsos Codificados. |
| 4 – PCM |
( ) Modulação de Pulsos em Amplitude. |
| 5 – PPM |
( ) Multiplexação por Divisão de Frequência. |
Provas
Qual flip-flop é obtido a partir de um flip-flop JK Mestre- Escravo com as entradas J e K curto-circuitadas?
Provas
Caderno Container