Foram encontradas 60 questões.
Nos motores de indução trifásicos de anéis, as escovas no rotor destinam-se à:
Provas
Nos motores de indução monofásicos, o capacitor eletrolítico é usado:
Provas
Um resistor de 4Ω é ligado em série com um indutor de 0,03H. O conjunto é alimentado por uma fonte de tensão CA com freqüência angular de 100rd/seg. Se o valor eficaz da amplitude da fonte de tensão é 20V, o valor eficaz da corrente é:
Provas
Dois elementos, um resistor de 2Ω e um capacitor de 2F, estão ligados em paralelo. O conjunto está sendo alimentado há muito tempo por uma fonte DC, também em paralelo, de 12V. Pode-se afirmar que a corrente no elemento:
Provas

A alternativa em que NÃO há qualquer referência ao momento de ocorrência do fato comentado pela notícia do jornal é:
Provas

No primeiro parágrafo do texto ocorrem repetições de termos anteriores; a alternativa em que os dois termos sublinhados NÃO são exatamente um exemplo de repetição por não possuírem o mesmo referente é:
Provas
Para a partida de um motor, a seqüência de operações para as chaves indicadas é:

Provas
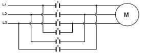
O diagrama a seguir representa o esquema de uma chave:

Provas
"É uma visão confusa, para dizer o mínimo"; com a expressão "para dizer o mínimo", o autor do texto quer dizer que:
Provas
Sobre a argumentação do presidente Bush, a informação NÃO verdadeira é a de que:
Provas
Caderno Container