Foram encontradas 7.826 questões.
Disciplina: Agronomia (Engenharia Agronômica)
Banca: CESPE / CEBRASPE
Orgão: EMBRAPA
Um pesquisador realizou um experimento para avaliar o efeito de dois diferentes fertilizantes no crescimento de plantas de milho. O experimento foi conduzido em delineamento inteiramente casualizado com 10 parcelas, sendo 5 parcelas para cada fertilizante. Após 30 dias, o pesquisador mediu a altura média das plantas em cada parcela e realizou uma análise estatística para comparar as médias das alturas nos diferentes tratamentos. Ele efetuou um teste de análise de variância (ANOVA) para verificar se havia diferença significativa entre os tratamentos, com nível de significância de 5%. Essa análise resultou em um p-valor de 0,034. Como procedimento alternativo, o pesquisador também efetuou o teste t de Welch bilateral.
Em relação a essa situação hipotética, julgue os itens seguintes.
O teste F da ANOVA possui 1 grau de liberdade entre grupos (tratamentos) e 8 graus de liberdade dentro dos grupos (erros).
Provas
Disciplina: Agronomia (Engenharia Agronômica)
Banca: CESPE / CEBRASPE
Orgão: EMBRAPA
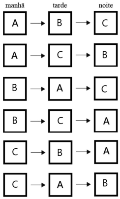
A fim avaliar o efeito de três tratamentos nutricionais (A, B, C) no ganho de peso de bovinos, os animais foram alocados aleatoriamente em baias coletivas, com três animais por baia. O seguinte delineamento experimental foi estabelecido em quadrado latino: os tratamentos são organizados conforme o período de avaliação (manhã, tarde e noite), formando uma matriz 3 x 3; além disso, é necessário garantir que cada tratamento seja aplicado a um número igual de unidades experimentais representadas pelas baias, partindo da premissa de que todas as baias sejam constituídas por animais e condições estatisticamente semelhantes, exceto pela aplicação de tratamentos nutricionais distintos; assim, um único tipo de tratamento será administrado na alimentação fornecida para os animais em cada baia.
Com base na situação hipotética precedente, julgue os seguintes itens.
A figura a seguir é uma representação esquemática do delineamento em quadrado latino, na qual os períodos são representados pelas colunas e cada linha representa um grupo de tratamentos.

Provas
Disciplina: Agronomia (Engenharia Agronômica)
Banca: CESPE / CEBRASPE
Orgão: EMBRAPA
A fim avaliar o efeito de três tratamentos nutricionais (A, B, C) no ganho de peso de bovinos, os animais foram alocados aleatoriamente em baias coletivas, com três animais por baia. O seguinte delineamento experimental foi estabelecido em quadrado latino: os tratamentos são organizados conforme o período de avaliação (manhã, tarde e noite), formando uma matriz 3 x 3; além disso, é necessário garantir que cada tratamento seja aplicado a um número igual de unidades experimentais representadas pelas baias, partindo da premissa de que todas as baias sejam constituídas por animais e condições estatisticamente semelhantes, exceto pela aplicação de tratamentos nutricionais distintos; assim, um único tipo de tratamento será administrado na alimentação fornecida para os animais em cada baia.
Com base na situação hipotética precedente, julgue os seguintes itens.
Na situação descrita, cada baia representa um bloco inteiramente casualizado.
Provas
Em relação a sistema de informação geográfica e cartografia, julgue os itens a seguir.
Dados espaciais caracterizam-se preponderantemente pelo atributo da localização geográfica, entretanto, só podem ser validados quando relacionados a outro objeto cuja posição seja previamente conhecida ou quando se determina sua localização em relação a um sistema de coordenadas.
Provas
Em relação a sistema de informação geográfica e cartografia, julgue os itens a seguir.
O princípio básico de navegação pelo GPS consiste na medida de distâncias entre o receptor e dois satélites: conhecendo-se as coordenadas dos satélites em um sistema de referência apropriado, é possível calcular as coordenadas da antena do usuário no mesmo sistema de referência dos satélites.
Provas
Em relação a sistema de informação geográfica e cartografia, julgue os itens a seguir.
As plataformas de coleta de dados têm a função de reunir informações em locais remotos ou espalhados no território, como, por exemplo, informações meteorológicas, como a temperatura, a pressão, a direção e a velocidade dos ventos, utilizadas para previsão de tempo e estudos climáticos.
Provas
Em relação a sistema de informação geográfica e cartografia, julgue os itens a seguir.
Em SIG, os dados espaciais têm dois formatos primários em seu arranjo para armazenamento ou apresentação — o modelo raster ou matricial e o modelo vetorial: o formato matricial é baseado em uma estrutura de grade de células, e o formato vetorial é definido por pontos, linhas e polígonos.
Provas
Em relação a sistema de informação geográfica e cartografia, julgue os itens a seguir.
Um SIG consiste em um conjunto de ferramentas computacionais para geoprocessamento, que permite manipular e integrar dados de diversas fontes, apoiado por sistemas computacionais que possuem programas voltados para a coleta, o armazenamento, o processamento e a análise digital de dados georreferenciados, visando-se à produção de informação espacial.
Provas
Com relação a entrada e manipulação de dados, julgue os itens seguintes.
As funções de manipulação e análise de dados geográficos são organizadas com base no tipo de dado tratado, abrangendo as seguintes áreas de aplicação: análise geográfica, processamento digital de imagens, modelagem numérica do terreno e geodésia e fotogrametria, estando essa última aplicação relacionada a equipamentos analógicos.
Provas
Com relação a entrada e manipulação de dados, julgue os itens seguintes.
Os sistemas de informações geográficas (SIG) assemelham-se aos sistemas de banco de dados convencionais pela capacidade de armazenar informações gráficas, como vetores e imagens, e exigem módulos ou interfaces para incorporação e visualização desses dados, além de mecanismos para detectar e sinalizar falhas ou inconsistências antes de sua inclusão no banco de dados geográfico.
Provas
Caderno Container