Foram encontradas 90 questões.
Dois vasos cilíndricos idênticos C1, e C2 flutuam na água em posição vertical, conforme indica a figura. O vaso C1, contém um líquido de massa específica P1, e o vaso C2, um líquido de massa específica P2. O gráfico mostra como h varia com x, onde h é a altura submersa de cada vaso e x é a altura da coluna de líquido dentro de cada vaso. Sendo assim, qual a razão P1/P2?
Dados: !$ sen\,30^{\circ} = { \large 1 \over 2}; sen\,60^{ \circ} = { \large \sqrt{3} \over 2} !$.


Provas
Questão presente nas seguintes provas
Considere um tanque na forma de um paralelepípedo com base retangular cuj a altura mede 0.5m, contendo água até a metade de sua altura. O volume deste tanque coincide com o volume de um tronco de pirâmide regular de base hexagonal, com aresta lateral 5 cm e áreas das bases !$ 54 \sqrt{3} !$ cm 2 e !$ 6 \sqrt{3} !$ cm 2 respectivamente. Um objeto, ao ser imerso completamente no tanque faz o nível da água subir 0.05 m. Qual o volume do objeto em cm 3 ?
Provas
Questão presente nas seguintes provas

Em uma academia de ginástica, uma pessoa exerce sobre um aparelho, durante dois segundos, uma força constante de 400N. A função temporal da velocidade da mão que provoca essa força é mostrada no gráfico abaixo. A velocidade da mão tem a mesma direção e sentido da força durante todo o movimento. Quais são, respectivamente, o trabalho realizado pela força nesse intervalo de tempo, e a potência máxima aplicada ao aparelho?
Provas
Questão presente nas seguintes provas
Uma bola de golfe percorre 7,2m horizontalmente e atinge uma altura máxima de 1,8m antes de colidir com o solo. Durante o choque com o solo, a bola sofre um impulso na vertical e imediatamente após o choque sua velocidade forma um ângulo de 30° com a horizontal, conforme indica a figura. Quanto vale o coeficiente de restituição da colisão?

Dados: !$ g = 10 m/s^2;\,\,\,sen\,30^{ \circ} = { \large 1 \over 2};\,\,sen\,60^{ \circ}= { \large \sqrt{3} \over 2} !$
Provas
Questão presente nas seguintes provas
Numa dada região do espaço, temos um campo elétrico constante (vertical para cima) de módulo E=4,ON/C e, perpendicular a este, um campo magnético também constante de módulo B=8,0T. Num determinado instante, uma partícula de carga positiva q é lançada com velocidade v nesta região, na direção perpendicular, tanto ao campo elétrico quanto ao campo magnético, conforme indica a figura. Com relação à trajetória da partícula, indique a opção correta.

Provas
Questão presente nas seguintes provas
Mary saw her boyfriend with another girl and they had a quarrel. She shouted: "Don't come here anymore!"
Which alternative best reports what she said?
Provas
Questão presente nas seguintes provas
O circuito abaixo é utilizado para disparar o flash de uma máquina fotográfica. Movendo a chave S para o ponto 1, fecha-se o circuito de forma a carregar os capacitores C1 e C2. Quando os capacitores estão completamente carregados, a chave S é movida para o ponto 2 e toda energia armazenada nos capacitores é liberada e utilizada no disparo do flash. Sendo, e !$ R_1 = 6,0 \Omega !$, !$ R_2 = 3,0 \Omega !$, !$ C_1 =4 0 \mu F !$, !$ C_2 = 8, 0 \mu F !$ e V=1,5V, qual a energia, em microjoules, utilizada no disparo do flash?

Provas
Questão presente nas seguintes provas
Leia com atenção o texto abaixo e responda à questão.
Na minha infância tinha muito verde e os frutos eram colhidos antes de amadurecer. Nela conheci Deus, nela conheci o Diabo e a ambos temia nas noites das histórias de assombração contadas pela Maricota. Nunca pude esquecer essa pajem, cuja imaginação abriu aos meus olhos todo um reino mágico que me atraia e me apavorava com a mesma violência. Com a mesma força. Nosso assunto noturno eram as almas- penadas que perambulavam sobre os telhados do casario de Sertãozinho, chão da minha meninice. Foram essas almas as minhas primeiras personagens, de mistura com jovens pálidas que vomitavam sangue, usavam violetas no cabelo e dormiam com gelo escondido no peito porque o amado não cor respondia : todas morriam de amor. Quando soube que duas das minhas antigas tiazinhas tinham morrido do mesmo mal, comecei a achar que minhas histórias da adolescência não eram assim tão originais. Contudo, continuei romântica{ uma romântica amoitada por defesa. Pudor.
A criação literária? Um mistério como qualquer outro ato de criação. Ato de mistério e de amor, outro mistério também: nunca se sabe quando se aproxima. Quando percebemos, já estamos comprometidos até a raiz dos cabelos e a solução é ir até o fim.
Alguns dos meus contos tiveram origem numa imagem. Outros, numa simples frase que ficou tatuada na memória, à espera do momento propício. Experimentos vanguardistas? Bem, sei que é moda pôr em xeque a concepção da linguagem. Leio os experimentalistas, devasso-os, corro os olhos pelos ensaios críticos e pelas complexas teorias literárias. Ouço com o ouvido direito (que é o mais lúcido) milhares de conferências e teses nos seminários de literatura, medito na palavra que foi posta no paredão. Dizem uns: O branco, o ausente é mais importante do que a frase. Vêm outros e proclamam a morte da personagem. Morte total de qualquer tipo de enredo. Novos códigos. Signos. Medito sobre tudo isso, anoto, analiso experiências e pesquisas porque também sou atraída pelo canto da sereia experimentalista, buscando nela um provável instrumental que me estimule no aperfeiçoamento de minha escritura, para usar um termo atual.
Mas a verdade é que quando me sento para escrever, na solidão e em silêncio, tudo quanto é fórmula, cálculo, modelos estruturalistas - tudo é posto de lado. Esqueço. Estendo minhas antenas e como um inseto subindo pelo áspero casco de uma árvore faço minha escolha e sigo meu caminho. É difícil. É duro. Mas já optei. Carrego comigo a alegria dessa opção. A função do escritor? Escrever por aqueles que não podem escrever. Falar por aqueles que muitas vezes esperam ouvir da nossa boca a palavra que gostariam de dizer. Comunicar-se com O próximo e se possível, mesmo através de soluções ambíguas, ajudá-los no seu sofrimento e na sua esperança. Isso requer amor o amor e a piedade que o escritor deve ter no seu coração.
(TELLES, Lygia Fagundes. o jardim selvagem)
"Dizem uns: O branco, o ausente é mais importante do que a frase.". Logo, o mais importante é
Provas
Questão presente nas seguintes provas
Which is the correct option to complete the sentence below?
The furniture for our living roam (1) delivered.
Provas
Questão presente nas seguintes provas

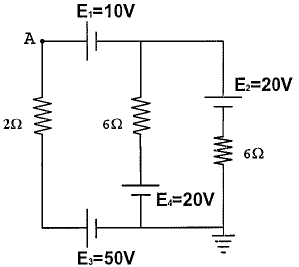
No circuito acima, todas as fontes de tensão são ideais, e algumas estão sendo carregadas. Quais as fontes que estão sendo carregadas e qual o potencial do ponto A indicado no circuito?
Provas
Questão presente nas seguintes provas
Cadernos
Caderno Container