Foram encontradas 80 questões.
Analise o esquema, que representa o processo de fotossíntese.

É correto afirmar que a fotossíntese é uma reação
Provas
Questão presente nas seguintes provas
Considere a tabela para responder à questão.
| substância | fórmula | produto de solubilidade (KPS ) |
| I | BaCO3 | 5,0 x 10–9 |
| II | CaCO3 | 4,9 x 10–9 |
| III | CaSO4 | 2,4 x 10–5 |
| IV | BaSO4 | 1,1 x 10–10 |
| V | PbSO4 | 6,3 x 10–7 |
(Daniel C. Harris. Análise química quantitativa, 2001. Adaptado.)
Uma das substâncias da tabela é muito utilizada como meio de contraste em exames radiológicos, pois funciona como um marcador tecidual que permite verificar a integridade da mucosa de todo o trato gastrointestinal, delineando cada segmento. Uma característica necessária ao meio de contraste é que seja o mais insolúvel possível, para evitar que seja absorvido pelos tecidos, tornando-o um marcador seguro, que não será metabolizado no organismo e, portanto, excretado na sua forma intacta.
(http://qnint.sbq.org.br. Adaptado.)
Uma solução saturada de carbonato de cálcio tem concentração de íons cálcio, em mol/L, próximo a
Provas
Questão presente nas seguintes provas
Texto 1
Call to halve target for added sugar
People need to more than halve their intake of
added sugar to tackle the obesity crisis, according to scientific advice
for the government in England.
A report by the Scientific Advisory Committee on Nutrition (SACN) says sugar added to food or naturally present in fruit juice and honey should account for 5% of energy intake. Many fail to meet the old 10% target. The sugar industry said “demonizing one ingredient” would not “solve the obesity epidemic”.
The body reviewed 600 scientific studies on the evidence of carbohydrates – including sugar – on health to develop the new recommendations. One 330ml can of soft drink would take a typical adult up to the proposed 5% daily allowance, without factoring in sugar from any other source.
Prof Ian MacDonald, chairman of the SACN working group on carbohydrates, said: “The evidence that we have analyzed shows quite clearly that high free sugars intake in adults is associated with increased energy intake and obesity. There is also an association between sugar-sweetened beverages and type-2 diabetes. In children there is clear demonstration that sugar-sweetened beverages are associated with obesity. By reducing it to 5% you would reduce the risk of all of those things, the challenge will be to get there.”
The target of 5% of energy intake from free sugars amounts to 25g for women (five to six teaspoons) and 35g (seven to eight teaspoons) for men, based on the average diet.
Public Health Minister for England, Jane Ellison, said: “We know eating too much sugar can have a significant impact on health, and this advice confirms that. We want to help people make healthier choices and get the nation into healthy habits for life. This report will inform the important debate taking place about sugar.”
(www.bbc.com. Adaptado.)
Texto 2
Eating more fruits and veggies won’t make you lose weight
We’re often told to eat more fruits and vegetables, but the chances that you’ll lose weight just by eating more of these foods are slim. New research suggests increased fruit and vegetable intake is only effective for weight loss if you make an effort to reduce your calorie intake overall.
In other words, you need to exercise or consume fewer calories to shed those pounds.
Don’t let that stop you from including more fruits and veggies in your diet, though. Even if they don’t directly help you lose weight, these foods still provide a number of health benefits.
(http://thechart.blogs.cnn.com. Adaptado.)
In the sentence from the last paragraph of text 2 “Don’t let that stop you from including more fruits and veggies in your diet, though.”, the word in bold can be replaced, with no change in the sense of the sentence, by
Provas
Questão presente nas seguintes provas
Em estudos de Geografia Física, um dos fenômenos climáticos que possui destaque é o efeito estufa, caracterizado como
Provas
Questão presente nas seguintes provas
Uma bola de tênis, de massa 60 g, se chocou com uma parede vertical. O gráfico representa a força, em função do tempo, exercida pela parede sobre a bola, no qual FM é o valor médio da força no intervalo de tempo entre 0 s e 0,02 s.

Sabendo que a velocidade da bola, imediatamente antes da colisão, era perpendicular à superfície da parede com valor 20 m/s e que, após a colisão, continua perpendicular à parede, é correto afirmar que a velocidade da bola, em m/s, imediatamente após a colisão foi
Provas
Questão presente nas seguintes provas
Na Antiguidade ocidental clássica, os escravizados eram, na maioria dos casos,
Provas
Questão presente nas seguintes provas
Leia o texto de Machado de Assis para responder à questão.
Uma noite destas, vindo da cidade para o Engenho Novo, encontrei num trem da Central um rapaz aqui do bairro, que eu conheço de vista e de chapéu. Cumprimentou-me, sentou-se ao pé de mim, falou da lua e dos ministros, e acabou recitando-me versos. A viagem era curta, e os versos pode ser que não fossem inteiramente maus. Sucedeu, porém, que, como eu estava cansado, fechei os olhos três ou quatro vezes; tanto bastou para que ele interrompesse a leitura e metesse os versos no bolso.
– Continue, disse eu acordando.
− Já acabei, murmurou ele.
− São muito bonitos.
Vi-lhe fazer um gesto para tirá-los outra vez do bolso, mas não passou do gesto; estava amuado. No dia seguinte entrou a dizer de mim nomes feios, e acabou alcunhando-me Dom Casmurro. Os vizinhos, que não gostam dos meus hábitos reclusos e calados, deram curso à alcunha, que afinal pegou. Nem por isso me zanguei.
[...]
Não consultes dicionários. Casmurro não está aqui no sentido que eles lhe dão, mas no que lhe pôs o vulgo de homem calado e metido consigo. Dom veio por ironia, para atribuir-me fumos de fidalgo. Tudo por estar cochilando! Também não achei melhor título para a minha narração; se não tiver outro daqui até o fim do livro, vai este mesmo. O meu poeta do trem ficará sabendo que não lhe guardo rancor. E com pequeno esforço, sendo o título seu, poderá cuidar que a obra é sua. Há livros que apenas terão isso dos seus autores; alguns nem tanto.
(Dom Casmurro, 2008.)
“os versos pode ser que não fossem inteiramente maus.”
Com essa frase, o narrador expressa uma dúvida. Nas alternativas, a frase gramaticalmente correta, que mantém em linhas gerais o significado original, é:
Provas
Questão presente nas seguintes provas
Animais uricotélicos são aqueles que eliminam maior proporção de ácido úrico durante o processo de excreção.
Uma característica fisiológica dos rins dos animais uricotélicos, do grupo dos vertebrados, é a
Provas
Questão presente nas seguintes provas
A figura mostra líquens sobre o tronco de uma árvore.

A relação ecológica existente entre o líquen e a árvore e a relação entre os micro-organismos componentes dos líquens são classificadas, respectivamente, como
Provas
Questão presente nas seguintes provas
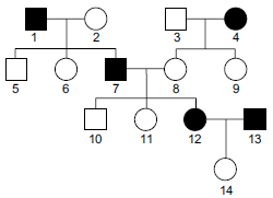
Analise o heredograma, no qual os indivíduos afetados por uma característica genética estão indicados pelos símbolos escuros.

Considerando que tal característica é condicionada por apenas um par de alelos autossômicos, é correto afirmar que
Provas
Questão presente nas seguintes provas
Cadernos
Caderno Container