Foram encontradas 58 questões.
- EletromagnetismoMagnetismoIndução e Transformadores Elétricos
- EletromagnetismoMagnetismoMagnetismo Elementar
- EletromagnetismoElétricaEletricidade
- EletromagnetismoElétricaEletrostática
- EletromagnetismoElétricaForça Elétrica, Campo Elétrico e Eletrização
Com relação às Equações de Maxwell aplicadas ao vácuo, sem cargas ou correntes, analise as afirmativas a seguir:
I. A Lei de Gauss para o magnetismo (∇• B = 0 ) afirma a inexistência de monopolos magnéticos.
II. A Lei da Indução de Faraday (∇×E = −
) explica o fato de um fio, ao conduzir corrente elétrica, gerar um campo magnético, de linhas de força perpendiculares a ele.
) explica o fato de um fio, ao conduzir corrente elétrica, gerar um campo magnético, de linhas de força perpendiculares a ele.
III. A Lei de Ampère-Mawwell (∇×B =
) afirma que, na unidade de tempo, a corrente elétrica induzida em um circuito fechado por um campo magnético é proporcional ao número de linhas que atravessa a área envolvida do circuito.
) afirma que, na unidade de tempo, a corrente elétrica induzida em um circuito fechado por um campo magnético é proporcional ao número de linhas que atravessa a área envolvida do circuito.
Provas
Questão presente nas seguintes provas
Em uma obra ou indústria, o adicional pago aos trabalhadores que exercem atividades ou operações que, por sua natureza, condições ou métodos de execução os exponham a agentes nocivos à saúde, acima dos limites de tolerância fixados em razão da natureza e da intensidade dos agentes e do tempo máximo de exposição aos seus efeitos é denominado:
Provas
Questão presente nas seguintes provas

Mapa de Karnaugh de Y
O mapa de Karnaugh mostrado na figura acima representa a seguinte função lógica:
Provas
Questão presente nas seguintes provas
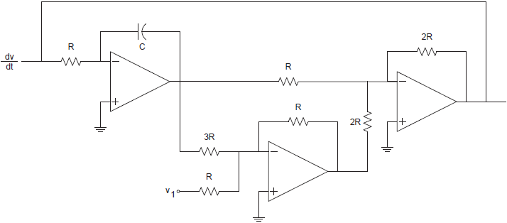
Considerando RC = 1, a equação matemática implementada pelo computador analógico da figura acima é:
Provas
Questão presente nas seguintes provas
Para o sistema discreto definido por x(1+ k ) = Ax(k) + Bu(k) e y(k) = Cx(k) + Du(k) , cujas matrizes são: a matriz dinâmica
, a matriz de entrada
; C = [−1 2] e a matriz de transmissão direta é nula.
O ganho de realimentação de estados K que resulta num sistema discreto estável é dado pela alternativa:
, a matriz de entrada
; C = [−1 2] e a matriz de transmissão direta é nula.O ganho de realimentação de estados K que resulta num sistema discreto estável é dado pela alternativa:
Provas
Questão presente nas seguintes provas
O uso de controladores lógico programáveis na automação industrial é amplo e diversificado. Para a programação e análise destes controladores, a representação gráfica do comportamento dos comandos aplicados às máquinas e aos equipamentos industriais mais complexos é indispensável. Neste contexto, o Grafcet se destaca, empregando uma simbologia com etapas, transições, ações e receptividade das variáveis de entrada e saída. Há padrões definidos para construção utilizando o Grafcet que devem ser seguidos para padronização e lógica da representação feita.
Na figura, as etapas são caracterizadas pela letra A, as transições pela letra f e as ações pela letra M.

Das sequências de comandos em Grafcet aqui apresentadas, estão corretamente construídas apenas a(s) que compõe(m) o diagrama(s):Na figura, as etapas são caracterizadas pela letra A, as transições pela letra f e as ações pela letra M.

Provas
Questão presente nas seguintes provas
Dentre as alternativas seguintes, aquela que apresenta uma característica do amplificador operacional ideal é:
Provas
Questão presente nas seguintes provas
Para representações em espaço de estado algumas propriedades são importantes e definem as possibilidades de manipulação de uma planta física. A controlabilidade e a observabilidade de um sistema são duas das propriedades fundamentais para a síntese de controladores.
Para o sistema linear contínuo
(t ) = Ax(t) + Bu(t) e y(t) = Cx(t) + Du(t) , definido pelas matrizes:
A =
; B =
; C = [ f g]; D = 0 ; e {a,b, c, d, f , g}∈
.
Assinale a afirmativa correta:Para o sistema linear contínuo
(t ) = Ax(t) + Bu(t) e y(t) = Cx(t) + Du(t) , definido pelas matrizes: A =
; B =
; C = [ f g]; D = 0 ; e {a,b, c, d, f , g}∈
.Provas
Questão presente nas seguintes provas

No circuito acima, considere os componentes como sendo ideais. Ao aplicar-se na entrada do circuito um sinal senoidal da forma Vsen(ωt), o sinal de saída vo será, aproximadamente, o de:
Provas
Questão presente nas seguintes provas
A figura 1 mostra um circuito amplificador que utiliza um transistor MOSFET do tipo N (NMOS) e que se encontra fechado em uma caixa, sendo seu único ponto de acesso o nó S.
A figura 2, por sua vez, mostra um gráfico, fora de escala, com a reta de carga do amplificador.

Provas
Questão presente nas seguintes provas
Cadernos
Caderno Container